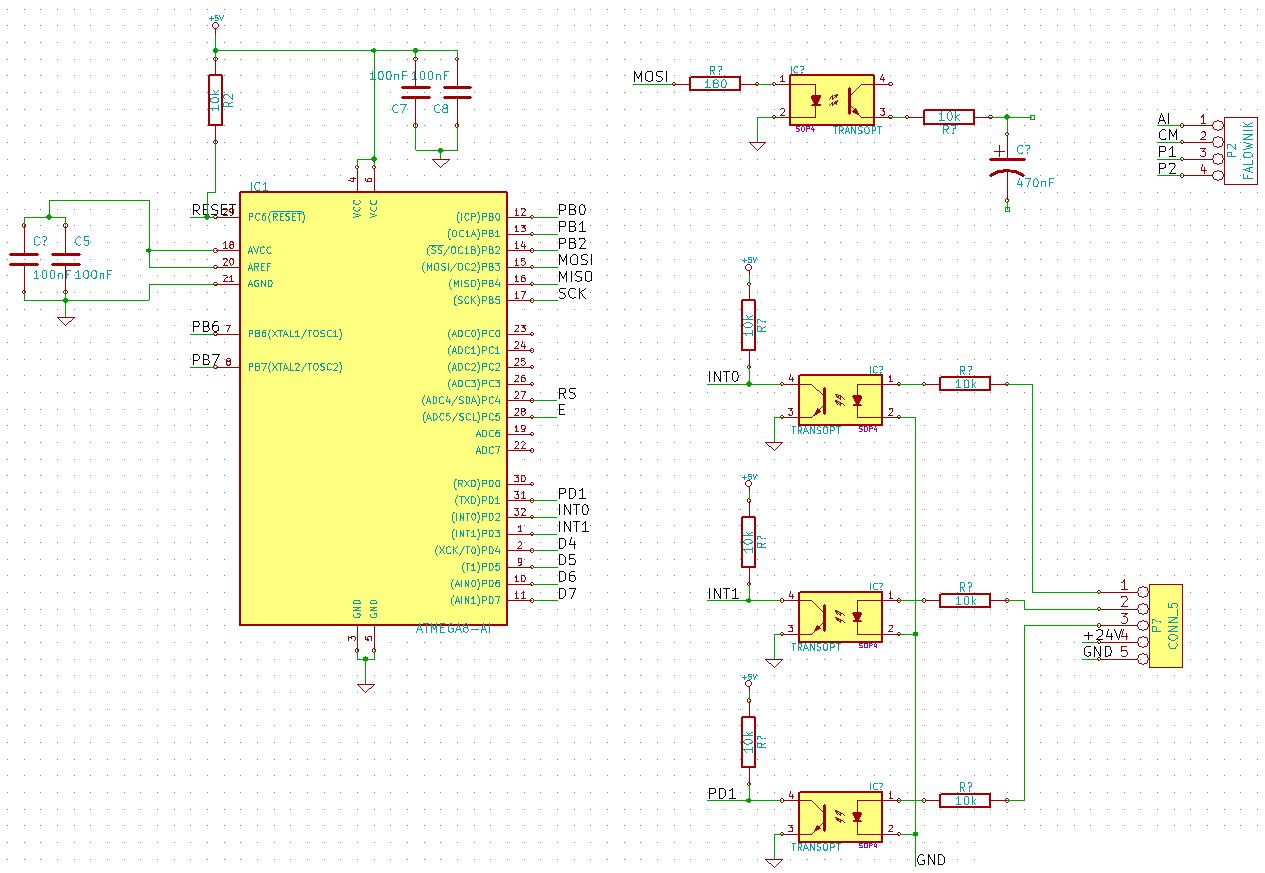
Witam, potrzebuję sterować falownikiem serii IE5 z mikrokontrolera atmega8 wykorzystując pwm w atmedze oraz enkoder, ktoś pomoże mi sklecić schemat? Chciałbym odizolować procesor galwanicznie transoptorami. Narazie wygląda to tak (nie bierzcie pod uwagę wartości elementów które są na schemacie )
Jak podłączyć ten falownik? Pdfka falownika:
datasheet
Jak podłączyć ten falownik? Pdfka falownika:
datasheet
