Witam chciałem przedstawić pewien mod arduino który mi się spodobał.
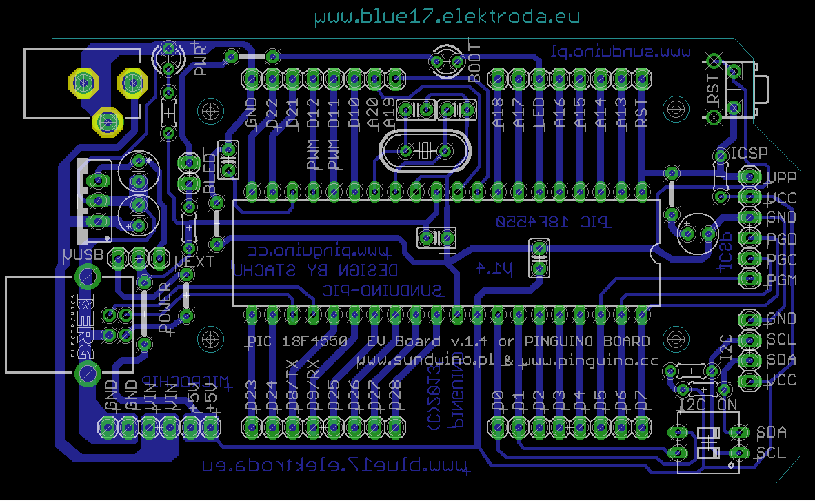
Postanowiłem w 1 miejscu opisać jak zainstalować w systemie Pinguino oraz zaprojektowałem PCB aby się nie męczyć na płytce stykowej
http://www.blue17.elektroda.eu/pinguino
Dzięki sprzętowemu USB mamy więcej możliwości i więcej zabawy
niestety mamy również mniejszą optymalizację kodu niż w przypadku arduino
Pozdrawiam
Postanowiłem w 1 miejscu opisać jak zainstalować w systemie Pinguino oraz zaprojektowałem PCB aby się nie męczyć na płytce stykowej
http://www.blue17.elektroda.eu/pinguino
Dzięki sprzętowemu USB mamy więcej możliwości i więcej zabawy
niestety mamy również mniejszą optymalizację kodu niż w przypadku arduino
Pozdrawiam
Fajne? Ranking DIY
