logo elektroda
logo elektroda
X
logo elektroda
REKLAMA
REKLAMA
Adblock/uBlockOrigin/AdGuard mogą powodować znikanie niektórych postów z powodu nowej reguły.

Automatyczny włącznik świateł Audi a3 96 1,6 benzyna

wirus711 19 Cze 2013 07:41 6024 11
REKLAMA
  • #1 12432268
    wirus711
    Poziom 8  
    Tak jak w tytule.
    Proszę o pomoc w rozwiązaniu tego zagadnienia.
    Kolega "Sołtys_Elbląga" sugerował rozwiązanie na przekaźniku z opóźniaczem.
    Czy byłby ktoś tak rzeczowy i zechciał mi to rozrysować?
    Dziękuję.
  • REKLAMA
  • #2 12433486
    andrzej20001
    Poziom 43  
    Kup automatyczny włącznik świateł reagujący na wzrost napięcia i podłącz pod główny obrotowy włacznik świateł.Jak nie umiesz oddaj do elektryka.To 30 min roboty.
  • REKLAMA
  • #3 12433895
    wiesiek3d
    Poziom 29  
    Kup moduł SD2 i podłącz, po problemie.
  • #4 12440862
    wirus711
    Poziom 8  
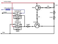
    Witam ponownie. Zakupiłem automatyczny włącznik świateł ze schematem przedstawionym na rysunku. Proszę teraz o pomoc, gdzie i jak go podłączyć.

    Automatyczny włącznik świateł Audi a3 96 1,6 benzyna
  • #5 12440899
    andrzej20001
    Poziom 43  
    Jedź do fachowca kolego jak schematu nie czytasz to w aucie juz wogóle polegniesz .Montaż ok. 50zł.
  • #6 12440951
    wirus711
    Poziom 8  
    Moze nie jestem geniuszem ale zarówke umię wymienić>Prosze mi tylko powiedziec czy wpinam go równolegle przy wyłączniku świateł?
  • REKLAMA
  • #7 12441025
    andrzej20001
    Poziom 43  
    Tak
  • REKLAMA
  • #8 12441254
    wirus711
    Poziom 8  
    Prosze jeszcze o schemat wyprowadzen z kostki włącznika swiateł bym mógł sie podpiac z tym automatem.
  • #9 12447544
    wiesiek3d
    Poziom 29  
    No nie całkiem pod wyłącznik ,wydaje mi się ze musisz go wpiąć pod bezpieczniki bo są rozdzielone lewe i prawe światła.
  • #10 12447932
    ladamaniac
    Poziom 40  
    Wyjmujesz włącznik i szukasz kontrolką: czerwony (z paskiem) plus stały, czarny (z żółtym paskiem) plus po zapłonie, żółty/biały - krótkie/długie, pozycyjne - szare z paskami (niebieski, czarny, czerwony). Kolory do zweryfikowania, podaję z pamięci. Musisz rozdzielić diodami min 3A pozycyjne jeśli chcesz mieć pozycyjne prawe/lewe z przełącznika kierunków.
    PS co to jest FAZOWANIE ??
  • #12 12492524
    wirus711
    Poziom 8  
    Witam,dziekuje bardzo za porady .Oddałem samochód do elektryka i za 50 zł zamontował mi ten włącznik świateł.
REKLAMA