Witam.
Chciałem sobie zrobić prosty zegarek. Napisałem kod, podłączyłem wszystko na mojej płytce testowej i niby działa, ale ... Za szybko odmierza czas. 1 sekunda trwa tutaj dużo krócej. W ciągu 1 minuty w rzeczywistości, naliczy 170 sekund.
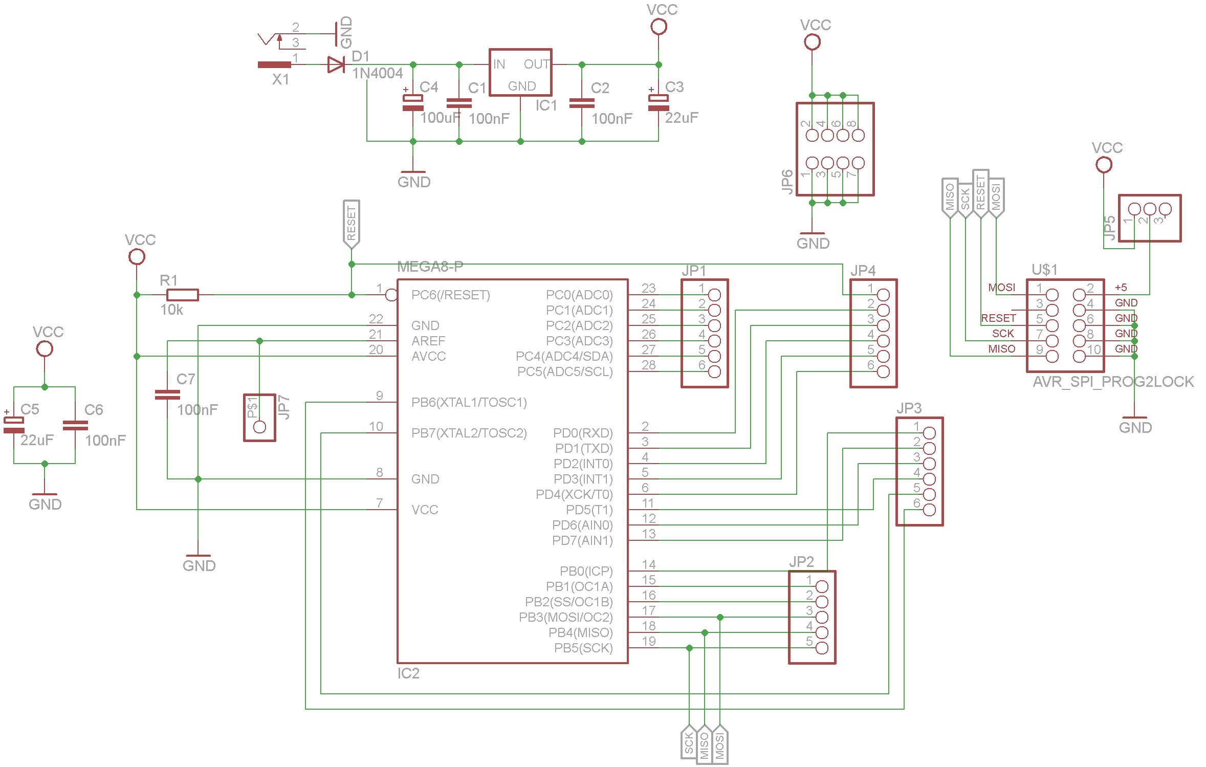
ATmega ma ustawiony fusebit na wewnętrzny oscylator 8Mhz, do XTAL1 i XTAL2 mam podłączony kwarc zegarkowy.
Kod wygląda tak:
Co może być tego przyczyną? Próbowałem różne kwarce.
Proszę o pomoc i pozdrawiam.
Chciałem sobie zrobić prosty zegarek. Napisałem kod, podłączyłem wszystko na mojej płytce testowej i niby działa, ale ... Za szybko odmierza czas. 1 sekunda trwa tutaj dużo krócej. W ciągu 1 minuty w rzeczywistości, naliczy 170 sekund.
ATmega ma ustawiony fusebit na wewnętrzny oscylator 8Mhz, do XTAL1 i XTAL2 mam podłączony kwarc zegarkowy.
Kod wygląda tak:
Kod: text
Co może być tego przyczyną? Próbowałem różne kwarce.
Proszę o pomoc i pozdrawiam.
