Dobrze więc. Mój problem wygląda następująco:
od dłuższego czasu próbuję wykonać prosty czujnik temperatury za pomocą popularnego i lubianego ds18b20. Niestety, pomimo najszczerszych chęci i poszukiwań, dallas nie chce wykonać nawet resetu (nie zwraca sygnału PRESENCE).
Sytuacja wygląda następująco:
- sam dallas nie jest uszkodzony, był testowany w układzie kolegi i działał.
- mój program wykonywał się poprawnie na układzie kolegi.
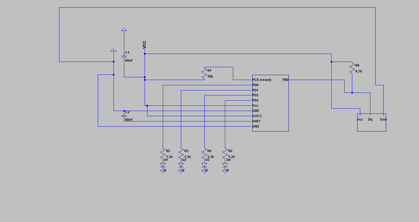
Układ zasilany jest z programatora UsbAsp, 5V. Poniżej dodaję schemat:
Oraz dodatkowe zdjęcia układu na płytce:
Oto kod:
Efektem działania tego programu jest zawsze następujące zapalenie diodek:
0b00001010
Fuse bity były nietykane, testowane na dwóch "czystych" atmegach8. Mam nadzieję, że znajdzie się ktoś kto zauważy o co chodzi. Z góry dziękuję.
od dłuższego czasu próbuję wykonać prosty czujnik temperatury za pomocą popularnego i lubianego ds18b20. Niestety, pomimo najszczerszych chęci i poszukiwań, dallas nie chce wykonać nawet resetu (nie zwraca sygnału PRESENCE).
Sytuacja wygląda następująco:
- sam dallas nie jest uszkodzony, był testowany w układzie kolegi i działał.
- mój program wykonywał się poprawnie na układzie kolegi.
Układ zasilany jest z programatora UsbAsp, 5V. Poniżej dodaję schemat:
Oraz dodatkowe zdjęcia układu na płytce:
Oto kod:
Kod: C / C++
Efektem działania tego programu jest zawsze następujące zapalenie diodek:
0b00001010
Fuse bity były nietykane, testowane na dwóch "czystych" atmegach8. Mam nadzieję, że znajdzie się ktoś kto zauważy o co chodzi. Z góry dziękuję.