logo elektroda
logo elektroda
X
logo elektroda
REKLAMA
REKLAMA
Adblock/uBlockOrigin/AdGuard mogą powodować znikanie niektórych postów z powodu nowej reguły.

Alan 121 - brak nadawania, cichy szum, grzejąca się końcówka TDA2003

bartgt 11 Lip 2013 17:02 2457 9
REKLAMA
  • #1 12510608
    bartgt
    Poziom 10  
    Witam wszystkich.Podepnę się pod temat.
    Mianowicie mam Alana 121,na początku nie nadawał ani nie odbierał,spalona była końcówka mocy TDA2003 po wymianie radio ożyło ale tylko w głośniku było słychać cichy szum okazało się że ktoś już wcześniej chyba wymieniał tą końcówkę mocy.I uszkodził miejsca lutowania do płytki,brakowało kilki połączeń miedzy elementami na płytce.Poprawiłem wszystko i radio zaczęło odbierać,ale nadal niema nadawania,na wyświetlaczu pokazuje się tylko TX nie wyświetla się poziom mocy,przy odbiorze wszystko jest.Radio nadaje tylko słabą nośna,ale brak mocy na wyjściu i dżwięku.Obok leży skaner i mam odsłuch na to co nadaje radio.Gruszkę sprawdziłem na 2 radiu działa bez zarzutów.
    P.S. po zrobieniu małego zwarcia miedzy 5 noga tda2003 a + kondensatora C81 radio zaczyna nadawać ale nadal brak mocy,i grzeje się mocno końcówka mocy.
    Z góry dziękuje za pomoc.
  • REKLAMA
  • #2 12510746
    wzagra
    Poziom 33  
    Sprawdziłbym tranzystory wyjściowe Q43 i Q44, diodę D15.
    Na 5 U6 idzie + zasilania, byłbym ostrożny ze zwieraniem tego z różnymi elementami ;))
  • REKLAMA
  • #3 12510925
    bartgt
    Poziom 10  
    Q43 i Q44 wymienione dioda D15 sprawdzona i sprawna bez rezultatów nadal nic tylko słaba nośna. :(
  • #4 12511372
    wzagra
    Poziom 33  
    Zmierz napięcia na kolektorach tych tranzystorów, sprawdź rezystor R170.
    Dla pewności pomierz też transformator modulacyjny.
  • #5 12512345
    multihunter
    Poziom 26  
    Czy jest nośna na wszystkich kanałach
  • REKLAMA
  • #6 12512456
    SP5ANJ
    Spoczywaj w Pokoju
    Witam.
    bartgt napisał:
    P.S. po zrobieniu małego zwarcia miedzy 5 noga tda2003 a + kondensatora C81 radio zaczyna nadawać ale nadal brak mocy,i grzeje się mocno końcówka mocy.

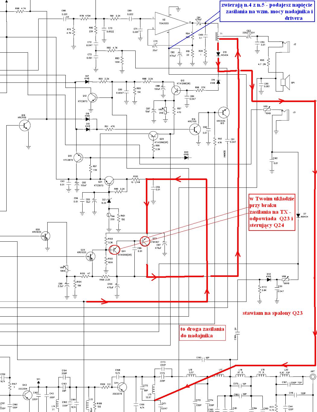
    Aby nie rozpisywać się to przesyłam wycinek schematu :

    Alan 121 - brak nadawania, cichy szum, grzejąca się końcówka TDA2003


    Pozdrawiam.
  • REKLAMA
  • #7 12520263
    bartgt
    Poziom 10  
    Na kolektorach tranzystorów Q43 i Q44 napięcie waha się od 0,20v na RX do 0,53v na TX rezystor R170 sprawny Q24 wymieniony napięcie takie samo jak na Q43 i Q44 Q23 jeszcze do sprawdzenia pózniej napisze a nośna jest na wszystkich kanałach , ale nadal brak mocy i fonji :(
  • #8 12524829
    multihunter
    Poziom 26  
    bartgt napisał:
    po zrobieniu małego zwarcia miedzy 5 noga tda2003 a + kondensatora C81
    bartgt napisał:
    nośna jest na wszystkich kanałach
    Ja już wiem co spaliłeś, ale Ci nie powiem póki wszystkiego nie zmierzysz po kolei
    Do bazy Q25 powinno przychodzić 7,5V, a do bazy Q26 0V

    Dodano po 30 [minuty]:

    Właściwie to za karę powinieneś teraz opisać co to za układ i do czego służy

    Alan 121 - brak nadawania, cichy szum, grzejąca się końcówka TDA2003

    Następnie opisać jego działanie w sposób śpiewający - dla ułatwienia nazwy oraz kierunki najważniejszych prądów
    Moderowany przez Olek II:

    Co to ma być? Jeszcze brakuje, żebyś stawiał oceny za podany fragment. Nic z tego trwają wakacje. 3.1.9. Jeszcze jeden taki wpis i będzie śpiewająco ostrzeżenie.

  • #9 12525694
    bartgt
    Poziom 10  
    Przed podłączeniem tda2003 z kondensatorem C81 było to samo wiec nie ja spaliłem a ktoś inny,a co do schematu który podesłałeś to nie za bardzo się orientuje bo jestem amatorem elektroniki a nie fachowcem wiec troszkę czaje ale nie za dużo.:)
  • #10 12526676
    multihunter
    Poziom 26  
    Całkiem przypadkowo włożyłeś śrubokręt między te dwie ścieżki C81 no proszę Cie
    Pomyśl teraz czy ktoś ma misję społeczną ku edukacji młodych techników, czy może nadmiar bezsensownej roboty
    Trzeba dojść do przyczyny niesprawności Q23, który jest skutkiem awarii dlatego musisz wiedzieć co robisz
REKLAMA