logo elektroda
logo elektroda
X
logo elektroda
REKLAMA
REKLAMA
Adblock/uBlockOrigin/AdGuard mogą powodować znikanie niektórych postów z powodu nowej reguły.

CB Alan87 - brak nadawania moc wyjściowa 1mW

boguslaw robak 28 Lip 2013 14:03 2265 7
REKLAMA
  • #1 12569532
    boguslaw robak
    Poziom 21  
    Witam posiadam Alana87 jest brak nadawania moc wyjsciowa 1mW.wymieniłem trzy tranzystor na radiatorze tylnim i bez zmian moc poboru przy nadawaniu 2.A z zasilacza odbiór ok modulacja na odsłuchu na drugim radiu ok za każdą pomoc z góry dziękuje i pozdrawiam.

    Zgodnie z regulaminem naszego forum należy dbać o szacunek dla języka polskiego w swoich wypowiedziach. Przypominam również o punkcie 3.3 regulaminu. /Olek II/
  • REKLAMA
  • #2 12569603
    green33

    Poziom 31  
    Sprawdź zasilanie końcówek i drivera, a oryginalne tranzystory sprawdzałeś przed wymianą ? Malowanek nie wstawiłeś ? Co wychodzi z mieszacza SO42P i z dalszych stopni przed PA ?
    Masz sondę w.cz. i miernik częstotliwości ?

    MJ.
  • REKLAMA
  • Pomocny post
    #3 12569918
    SP5ANJ
    Spoczywaj w Pokoju
    Witam.

    boguslaw robak napisał:
    ... posiadam Alana87 jest brak nadawania moc wyjsciowa 1mW.

    Czym zmierzyłeś ten 1mW (jest to dość trudny pomiar dla tak małej mocy). :?:

    Cytat:
    wymieniłem trzy tranzystor na radiatorze tylnim i bez zmian

    O których tranzystorach jest mowa. :?:

    CB Alan87 - brak nadawania moc wyjściowa 1mW

    Cytat:
    moc poboru przy nadawaniu 2.A z zasilacza

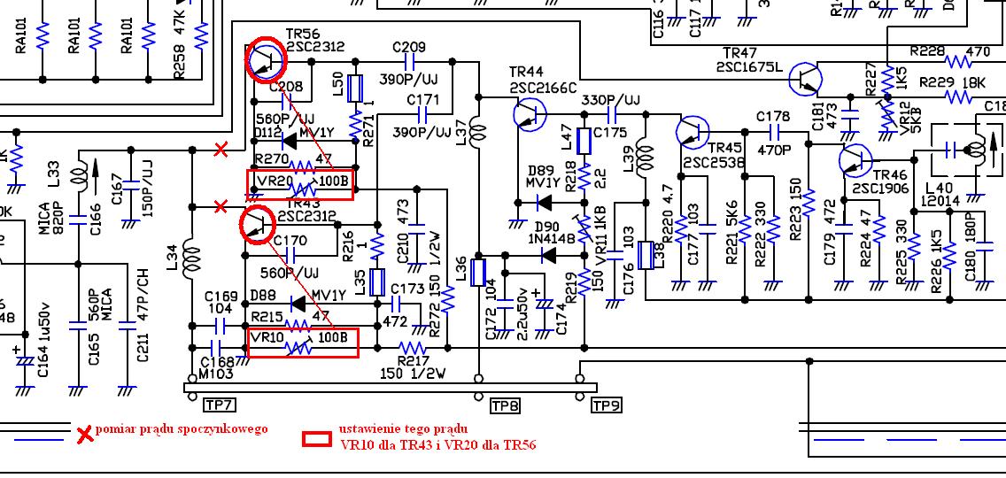
    Koniecznie sprawdź prądy spoczynkowe tranzystorów TR43 i TR56 (na tylnym radiatorze).
    Prądy spoczynkowe ustawiamy w pozycji SSB przy włączonym nadawaniu i bez wysterowania z mikrofonu.

    CB Alan87 - brak nadawania moc wyjściowa 1mW

    Cytat:
    odbiór ok modulacja na odsłuchu na drugim radiu ok

    Jeżeli jest modulacja w AM-ie to i musi być jakaś moc.


    Pozdrawiam.
  • #4 12570670
    boguslaw robak
    Poziom 21  
    Jakie zamienniki tranzystorów na radiatorze tyl czy C2166 To zamiennik czy orginał prozba jakie orginały a zamnniki pozdrawiam.
  • REKLAMA
  • Pomocny post
    #5 12629228
    kriss51
    VIP Zasłużony dla elektroda
    Jeśli masz końcówki padnięte to już takowych nie kupisz. Oczywiście chodzi o oryginały, bo wszystkie inne dostępne w sklepach to tzw. malowanki za parę groszy które nie dają nic na wyjściu. Zobacz czy czasem nie padł modulator szeregowy. Zmierz napiecie które zasila końcówki. Na pełnej mocy w AM i FM ma być około 8V, SSB około 12V.

    Ps.
    Teraz doczytałem że zmieniłeś już tranzystory :D . Skąd je miałeś? Jeśli kupiłeś normalnie w sklepie to zapomnij że nadajnik ruszy. Chyba że podmieniłeś z innego sprawnego radia, albo ktoś życzliwy dał Ci ze zwoich domowych zapasów.

    Stare były uszkodzone? Pierwszy tranzystor od lewej to driver pozostałych dwóch i tam możesz wstawić zwykły 2SC2078. Tego raczej nie trafisz jako malowankę w sklepie :D .
  • REKLAMA
  • #6 12629691
    PLEXI
    Poziom 24  
    Sprawdź jeszcze diody przymocowane do tranzystorów mocy, często przy uszkodzeniach tranzystorów w stopniu końcowym, towarzyszy uszkodzenie owych diód. Wówczas po wymianie tranzystorów jest efekt opisany przez ciebie- radio pobiera prąd ale z nadajnika nie wychodzi praktycznie żadna sensowna moc. Ponadto sprawdź te prądy spoczynkowe, tak jak pisał kolega wyżej, dodam tylko, że pisząc bez wysterowania mikrofonu tzn. mic gain skręcony na min.
    Wyjmij zworę mocowaną w trzech punktach niedaleko końcówek, między punkty tp7 i tp9 wepnij miliamperomierz, regulując położenie potencjometru vr11 ustawiasz prąd spoczynkowy dla drivera, następnie podłącz miliamperomierz między punkty tp7 i tp8 regulując położenie vr10 i vr20 ustawiasz prądy spoczynkowe dla odpowiadających im końcówek mocy.

    Dodano po 5 [minuty]:

    Poniżej wartości prądów jakie musisz ustawić.

    CB Alan87 - brak nadawania moc wyjściowa 1mW

    Grzegorz.
  • #7 12629734
    SP5ANJ
    Spoczywaj w Pokoju
    Witam.

    Dla "stabilniejszej" i "liniowej" pracy drivera - bias driver - ustawiłbym pomiędzy 40mA a 50mA.


    Pozdrawiam.
REKLAMA