logo elektroda
logo elektroda
X
logo elektroda
REKLAMA
REKLAMA
Adblock/uBlockOrigin/AdGuard mogą powodować znikanie niektórych postów z powodu nowej reguły.

TTI TCB-881 - Piszczenie głośnika po przedłużeniu przewodów LPT

misiaq898 31 Lip 2013 20:46 1818 5
REKLAMA
  • #1 12581895
    misiaq898
    Poziom 10  
    Witam,

    W związku z tym, że nie miałem gdzie umiejscowić radia w samochodzie odłaczyłem panel o całej reszty. Rozlutowalem wszytkie połaczenia i poprzedłużałem na trzech 25żyłowych przewodach lpt. Po zlutowaniu wszystkiego razem powstał pewien problem. Mianowicie po podgłośnieniu powyżej 40% zaczyna piszczeć głośnik, dźwięk jakby następowało sprzężenie. Co może być nie tak? Co poprawić?

    Docelowo radio miało byc schowane pod fotelem a panel miał być w popielniczce.
  • REKLAMA
  • #2 12581924
    Nereida4
    Poziom 22  
    Czy przewody są ekranowane?
  • REKLAMA
  • #3 12581979
    misiaq898
    Poziom 10  
    ekran jest ale nie podłączony do niczego. złączyć go z masą?
  • REKLAMA
  • #4 12582040
    Nereida4
    Poziom 22  
    Tak
  • REKLAMA
  • #5 12582288
    misiaq898
    Poziom 10  
    ok, tak zrobię i jutro będę próbował w aucie. A jakby to nie pomogło to jakieś inne pomysły?

    Zanim temat wyląduje w koszu, proszę poprawić wpisy na zgodne z regulaminem 3.1.13. /Olek II/
  • #6 12582562
    multihunter
    Poziom 26  
    Usunąć przełącznik PA/CB

    Dodano po 30 [minuty]:

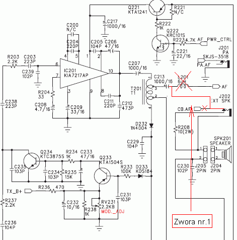
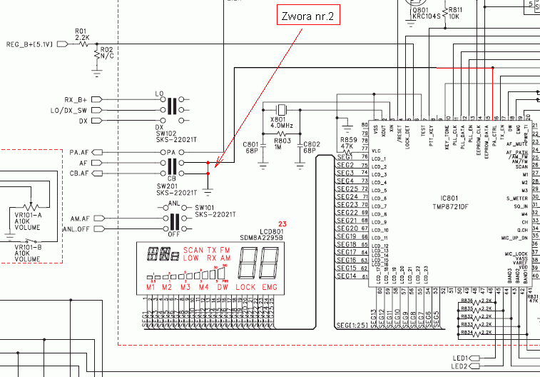
    TTI TCB-881 - Piszczenie głośnika po przedłużeniu przewodów LPT TTI TCB-881 - Piszczenie głośnika po przedłużeniu przewodów LPT

    Robisz dwie zwory i przecinasz ścieżki dokładnie tu, gdzie zaznaczone
REKLAMA