logo elektroda
logo elektroda
X
logo elektroda
REKLAMA
REKLAMA
Adblock/uBlockOrigin/AdGuard mogą powodować znikanie niektórych postów z powodu nowej reguły.

sterowanie tranzystorem IRF840 (zasilanie lampy NIXIE)

wacek3e 01 Sie 2013 19:04 5037 6
REKLAMA
  • #1 12584942
    wacek3e
    Poziom 10  
    Witam

    Mam problem z wysterowaniem tego tranzystora z mikokontrolera gdyż podającna jego bramkę napięcie 5V tranzystor nie otwiera się. Zmieniłem to napięcie na 12v z zasilacza i dalej nic. Na symulacji pokazuje ze pełne otwarcie tranzystora nastąpi przy ok. 300v ale maksymalne napięcie na bramce to 20v. Na rysunku przedstawiłem uproszczony schemat podłączenia.

    sterowanie tranzystorem IRF840 (zasilanie lampy NIXIE)

    Czy jest możliwość wysterowania tego tranzystora z 5v mikrokontrolera?
  • REKLAMA
  • #2 12585041
    McMonster
    Poziom 32  
    Jak dokładnie sprawdzałeś, czy tranzystor się nie otwiera?
  • REKLAMA
  • #3 12585045
    fuutro
    Poziom 43  
    Masz widzę więcej szczęścia niż rozumu w tym układzie.
    Przydałby się driver, np coś takiego:
    sterowanie tranzystorem IRF840 (zasilanie lampy NIXIE)

    Podając jakieś 5V na bramkę i odliczając napięcie Ugs ok 4V dostajemy na źródle koło... wolta. Gdybyś wybrał tranzystor z kanałem P coś by zostało zniszczone.
  • REKLAMA
  • #4 12585207
    wacek3e
    Poziom 10  
    czyli nie da sie tego tak prosto zrobić jak myślałem:/ więc chyba będę musiał zrobić sterowanie na tranzystorach bipolarnych tak jak widziałem to w innych tego typu aplikacjach. Ale dziękuję za odpowiedź.
  • #5 12585217
    fuutro
    Poziom 43  
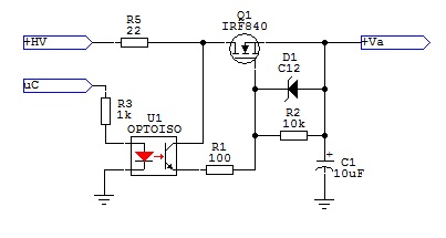
    Są jeszcze gotowe scalone drivery ale cenowo to może być zastanawiające.
    Jak by się zastanowić to może coś z transoptorem by przeszło ;)
    sterowanie tranzystorem IRF840 (zasilanie lampy NIXIE)
    Tranzystor transoptora musi mieć Uce na napięcie wyraźnie wyższe niż zasilające. Ten układ będzie tez mniej stratny.
  • #6 12585259
    wacek3e
    Poziom 10  
    tutaj już zostaje kwestia przemyślenia czy bipolary czy właśnie transoptory. Tylko miałem te tranzystory i myślałem że nie będę musiał nic zamawiać żeby zrobić to sterowanie. Jeszcze raz dziękuje za odpowiedź i myślę że jeszcze kiedyś pobawię się sterowaniem tych tranzystorów.
  • REKLAMA
  • #7 12585410
    BlueDraco
    Specjalista - Mikrokontrolery
    Wystarczy przełożyć odbiornik na dren, a wszystko będzie ok. Jeśli odbiornik musi być pomiędzy masą i sterowaniem - użyj tranzystora pmos sterowanego przez tranzystor npn.
REKLAMA