Witam wszystkich serdecznie
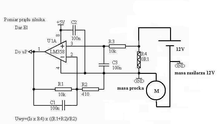
Znalazłem na elektrodzie kiedyś pomysł kolegi Dar.El dotyczący pomiaru prądu na Atmedze z wykorzystaniem wzmacniacza operacyjnego LM358. Układ złożyłem, program "napisałem" jednak coś nie działa tak jak trzeba
. Układ zasilany jest z zasilacza 5V, natomiast pomiar mierzone żarówki 4 W zasilane z osobnego źródła 12V - masa jest wspólna. Miernik pokazuje 0.6A podczas gdy Atmega 0.3 A na jednej żarówce jak i na dwóch - w ogóle się nie zmienia.
Zasadnicze pytanie brzmi czy ja w ogóle do tego dobrze podchodzę - niestety jestem tylko amatorem...
Jakieś sugestie ? Jednocześnie bardzo proszę o wyrozumiałość...
Pozdrawiam.
Znalazłem na elektrodzie kiedyś pomysł kolegi Dar.El dotyczący pomiaru prądu na Atmedze z wykorzystaniem wzmacniacza operacyjnego LM358. Układ złożyłem, program "napisałem" jednak coś nie działa tak jak trzeba
Zasadnicze pytanie brzmi czy ja w ogóle do tego dobrze podchodzę - niestety jestem tylko amatorem...
Jakieś sugestie ? Jednocześnie bardzo proszę o wyrozumiałość...
Pozdrawiam.
Kod: C / C++
