logo elektroda
logo elektroda
X
logo elektroda
REKLAMA
REKLAMA
Adblock/uBlockOrigin/AdGuard mogą powodować znikanie niektórych postów z powodu nowej reguły.

Cobra DX IV - Jak poprawić działanie SQ na bardziej "miękkie"-liniowe

binio1111 12 Sie 2013 22:44 2553 16
REKLAMA
  • #1 12622455
    binio1111
    Poziom 9  
    Witam kolegów. Szukam sposobu na poprawienie działania SQ w Cobra 19 DX IV. Chodzi mi o to, żeby SQ działało w większym zakresie. Obecnie zakres regulacji jest bardzo mały- bardzo niewielki ruch pokrętła powoduje zadziałanie. Chciałbym, żeby "rozciągnąć" ten ruch. W czasie jazdy trudno dobrze ustawić SQ. Małe drgnięcie ręki i albo SQ przepuszcza dużo, albo za dużo wycina, trudno trafić w idealne miejsce pokrętłem. Wydaje mi się, że ktoś już o tym pisał na forum, ale prześledziłem kilkanaście wątków i nie mogę znaleźć. Pozdrawiam i z góry dziękuję za pomoc
  • REKLAMA
  • #2 12625014
    sp6
    Poziom 23  
    Po obu stronach potencjometru od SQ wstaw w szereg oporniki 5 KΩ i będzie OK.
  • REKLAMA
  • #3 12625461
    binio1111
    Poziom 9  
    Dziękuję za odpowiedź. Rozumiem kolego, że mam wlutować opornik przed potencjometrem i za. Ok jak zdobędę oporniczki to wstawię. Napiszę jak działa. Pozdrawiam

    Dodano po 3 [minuty]:

    Jeszcze pytanie ile W mają mieć rezystory?
  • REKLAMA
  • #7 12626308
    Driver-
    Poziom 38  
    Spróbuj najpierw podregulować RVQ1. Tym potencjometrem montażowym regulujesz napięcie przy którym ma ie otworzyć SQ, a więc również kąt obrotu potencjometru SQ.
    "Miękkość" natomiast nie zależy od tego potencjometru ale kondensatora CR17, możesz poeksperymentować dołączają równolegle do CR17 kondensatory elektrolityczne o rożnej pojemności (pamiętaj o prawidłowej biegunowości) i dopasować czas od zaniku sygnału do zablokowania m.cz. Ma to również pewien wpływ na czas przełączania od pojawienia się sygnału do odblokowania m.cz, więc jak dasz za dużą pojemność to może być obcinany początek korespondencji.
  • #8 12626544
    binio1111
    Poziom 9  
    RVQ1 już kręciłem. Efekt taki, że sq obcinał jak był ustawiony na godz.9 teraz obcina jak jest na 10. Spróbuje najpierw z tymi opornikami jak zalecał SP6. Potem mogę spróbować z kondensatorami. Jak dla mnie to ten SQ działa dość poprawnie.Rozumiem, że jak będę zmieniał kondensatory to będę też zmieniał charakterystykę pracy SQ-siłę sygnału przy jakiej przepuści lub wytnie, opóźnienie itd. Więc odłożę to na drugi plan. Najpierw chcę, żebym w czasie regulacji mógł pokręcić pokrętłem chociaż 1/3 obrotu. Bo teraz mam ruch 2mm. Jak trafię w środek to działa ok. A co do kondensatorów to od jakich proponował byś zacząć? Jakie parametry? Pozdrawiam
  • #9 12626878
    Driver-
    Poziom 38  
    Od pojemności CR17 zależą tylko czasy podtrzymania otwarcia SQ po zaniku sygnału i w pewnym stopniu zwłoki odblokowania po pojawieniu się sygnału. Siłę sygnału (czułość blokady), który odblokowuje SQ zmieniasz opornikami a ale nie przez dodanie oporników po obu stronach potencjometru SQ, bo to nic nie da a wręcz możesz mieć tak że nie będziesz mógł odblokować SQ ręcznie. Powinieneś owszem dać opornik ale szeregowo z potencjometrem RVQ1, ponieważ blokada otwiera się jak na bazę QR9 przychodzi niższe napięcie dodatnie poniżej progu zadziałania przerzutnika na QR9/QR11. Nacięcie dodatnie z potencjometru blokady jest obniżane napięcie ujemnym z detektora, przy odblokowaniu sygnałem. Czyli mi niższe napięcie dodatnie na bazie tym słabszy sygnał odblokowuje SQ zwiększenie napięcia dodatniego na bazie QR9 powoduje że z detektora musi przyjść wyższe napięcie ujemne wymuszone silniejszym sygnałem odbieranym. Zatem czułość blokady jest regulowana napięciem dodatnim z suwaka i potencjometrem RVQ1, gdyż przesuwając suwak SQ w kierunku masy (kręcąc w lewo) zmieniamy oporność aż do zwarcia suwaka z masą przy którym blokada jest zawsze otwarta i praktycznie nie zależy od siły sygnału odbieranego. Odblokowanie ręczne przy braku sygnału odbywa się przez obniżenie dodatniego napięcia podawanego na wejście przerzutnika i regulowane jest suwakiem potencjometru SQ i oczywiście w pewnym stopniu RVQ1. Jeśli chcesz jeszcze precyzyjniej dobrać poziom czułości to przetnij ścieżkę prowadzącą od RVQ1 do suwaka potencjometru SQ (RV2-A), nad przerwą na początek wlutuj opornik 10kΩ i doreguluj czułość RVQ1. Taka wartość powinna wystarczyć, ale zawsze możesz zwiększyć lub zmniejszyć w/g uznania. Miejsce przecięcia zaznaczone na wycinku schematu,
    Cobra DX IV - Jak poprawić działanie SQ na bardziej "miękkie"-liniowe
    dokładnie wybierz miejsce przecięcia, najlepiej zaraz przy nóżce RVQ1.
  • #10 12627290
    binio1111
    Poziom 9  
    Kolego Driver dzięki za wytłumaczenie zagadnienia. Nie wiem czy dobrze rozumuję, ale zmienienie rezystancji na RVQ1 (kręciłem nim) powoduje u mnie tylko zmianę "miejsca zadziałania" SQ. Jeżeli skręciłem RVQ1 w lewo to SQ wycinał szum, gdy potencjometr był na godz. 8 (skala zaczyna się od 7) jak dałem RVQ1 na max w prawo(czyli chyba zwiększyłem rezystancję) to SQ wyciął szum na godzinie 10. Czyli zmiana rezystancji powodowała zmianę "progu" zadziałania. Jeżeli dołożę rezystor w szereg z RVQ1 to przesunę "próg" zadziałania jeszcze wyżej czyli powiedzmy na godz. 12 -Popraw proszę, jeżeli źle kombinuję. Idąc dalej tym tokiem myślenia to, żeby "rozszerzyć" zakres pracy SQ to trzeba by chyba wymienić potencjometr od SQ, żeby miał mniejszy zakres zmiany rezystancji od min. do max (wartości na razie nie ważne, chodzi mi o teorię) Rozumiem, że czym mniejsze napięcie dodatnie na bazę QR9 tym słabszy sygnał odbierany otworzy blokadę i analogicznie - im wyższe napięcie na bazę QR9 tym musi być mocniejszy sygnał odbierany, żeby otworzyć blokadę. Ta to zrozumiałem (poprawiaj jak źle myślę). W moim przypadku potencjometr od SQ zmienia rezystancję od min do max- zrozumiałe, ale tak naprawdę tylko niewielki wycinek jego możliwości jest potrzeby do pracy. Teraz gdy ustawię środku RVQ1 to SQ wytnie mi szum na godz. 9 jeżeli przekręcę go jeszcze bardziej w prawo o 4mm to już wycinam tak mocno,że jedynie bardzo mocny sygna z bliska się przebije. Na dobrą sprawę mam do dyspozycji niecałe 4 mm ruchu gałką. Tak mały ruch gałki zmienia rezystancję w przedziale od wpuszczania wszystkiego do praktycznie zatkania blokady. Dalsze kręcenie nie ma sensu, bo jest jak gdyby już poza zakresem regulacji. Chciał bym mieć do dyspozycji chociaż pół obrotu pokrętła a nie 3mm. Reasumując jest tak-mały ruch duża zmiana, chciał bym - duży ruch mała zmiana. Powidz mi teraz proszę czy wymiana potencjometru od SQ miała by tu jakiś sens? Czy można by ewentualnie tak przekonstruować radio, żeby pozostawić ten potencjometr? Układ musiałby w tedy reagować na większą różnicę rezystancji od puszczania wszystkiego do całkowitego zablokowania. No ale się rozpisałem, ale czasami trudno napisać co po głowie chodzi. Pozdrawiam
  • REKLAMA
  • #11 12627864
    Driver-
    Poziom 38  
    Rozumujesz dobrze. Większy ruch mała zmiana da zastosowanie potencjometru o charakterystyce wykładniczej o tej samej wartości, inna charakterystyka zmiany oporności w funkcji kąta obrotu. Od lewej powolny wzrost oporności do szybkiego pod koniec ścieżki oporowej, nic nie trzeba by było zmieniać i miałbyś nadal pełną regulację.
  • #12 12628489
    SP2.
    Poziom 11  
    Nie tnij ścieżek, nie niszcz radia. Zamień potencjometr jeżeli możesz z 50k na 10k i zobaczysz różnicę. Niestety nie zastosowano potencjometru sprzężonego o różnych rezystancjach, ale seryjne.
  • #13 12628621
    binio1111
    Poziom 9  
    No to najlepiej byłoby znaleźć taki potencjometr, ale pewno nie będzie łatwo. Driver a jak można by to było zrobić inaczej, bez zmiany potencjometru? Trzeba by tak pomyśleć, żeby układ baza QR9 miała większą "tolerancję" na dużą różnicę rezystancji. Robiąc duży obrót gałką od SQ w dużym stopniu zmieniam rezystancję, układ musiał by być tak przerobiony, żeby miał szersze widełki zadziałania. Teraz niewielka zmiana rezystancji powoduje duże zmiany(puszcza wszystko lub zatyka radio) Jak można by to odwrócić? żeby rolę taką przejęła duża różnica rezystancji? Może coś wymyślisz
  • #14 12628828
    TM85
    Poziom 27  
    Intuicja podpowiada mi że należałoby tu równolegle podlutować potencjometr ok 470kΩ i nim rozciągnąć regulację tego squelcha.
  • #15 12628981
    SP2.
    Poziom 11  
    W sprawie modyfikacji o którą pytasz w tytule to tutaj masz przykładowe rozwiązanie problemu. Cobra III korzysta z płyty Cobry IV.
  • #16 12629070
    binio1111
    Poziom 9  
    Kolego SP2 link, który podałeś dotyczy "pukania" głośnika gdy SQ otwiera lub zamyka sygnał. Tą modyfikację juz zrobiłem i działa ok. Niestety nic nie wnosi to do mojego tematu

    Dodano po 19 [minuty]:

    Co do rady kolegi TM85, to jeżeli damy drugi potencjometr (lub rezystor) równolegle to obniżymy rezystancję i trzeba by wówczas regulować RVQ1 a jak będzie za mało to trzeba by jeszcze dołożyć przed potencjometr od SQ jakiś rezystor szeregowo. Może to jest jakiś pomysł?

    Dodano po 37 [minuty]:

    Teraz czysta teoria: Jeżeli mamy potencjometr 100kΩ to jego pełen ruch od max do min to zmiana wartości od 100kΩ do 0. Teraz jeżeli połączymy z nim dodatkowy rezystor 100kΩ równolegle, to jak potencjometr będzie na max to ogólnie wyjdzie nam 50kΩ. W takim przypadku ten sam ruch potencjometru będzie zmieniał rezystancję dwa razy wolniej niż w przypadku samego potencjometru, bez drugiego rezystora równolegle.Chyba dobrze myślę? Jeżeli wartość całego układu przed modyfikacją ma powiedzmy 200kΩ( z czego 100 ma potencjometr), to po modyfikacji trzeba by dołożyć jeszcze 50kΩ w szereg z potencjometrem. To oczywiście czysta moja teoria :idea: , więc proszę o zweryfikowanie przez mądrzejszych kolegów :D
  • #17 12629597
    Driver-
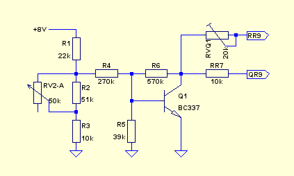
    Poziom 38  
    Wymyśliłem taki quasi-wykładniczy regulator, zastępujący potencjometr SQ.
    Cobra DX IV - Jak poprawić działanie SQ na bardziej "miękkie"-liniowe
    Na schemacie masz oporniki z oznaczeniami jak na schemacie rdiotelefonu oraz oporniki R1÷R6 oraz tranzystor, które umieszczasz na osobnej płytce wewnątrz radiotelefonu w pobliżu RV2-A w dogodnym miejscu i mocujesz.
    Do potencjometru RV2-A podłączony jest równolegle opornik 51k ich wartość jest wypadkową równoległego połączenia oporności 51k i wartości ustawionej suwakiem RV2-A. Zauważ że trzeba odłączyć masę od RV2-A a drugą, obecnie wolną, końcówkę tego potencjometru podłączyć jak na schemacie. Jest to konieczne ponieważ tranzystor odwraca napięcie bazy o 180°, czyli jak na bazie jest niskie napięcie to na kolektorze wysokie i odwrotnie. Wartość R4 będzie zależała od wzmocnienia tranzystora więc trzeba ją dobrać lub zastąpić potencjometrem montażowym o wartości 330kΩ, ale być może że nie będzie to konieczne, okaże się w praniu. Charakterystyka układu jest taka że kręcąc potencjometrem RV2-A od lewego skrajnego położenia w prawo oporność maleje szybko i stopniowo wolniej aż do zwarcia R2 w prawym skrajnym położeniu. To na kolektorze Q1 odpowiada zwiększaniu napięcia z odwrotnym skutkiem, napięcie rośnie powoli i stopniowo przyspiesza. Czyli tranzystor reguluje tak jak by został potencjometr RV2-A wymieniony na wykładniczy, oczywiście w przybliżeniu.
    Jak byś potrzebował jakichś informacji to pisz.
REKLAMA