Dla praktyka zagadnienie z tematu jest banalne, ale dla mnie niekoniecznie.
Zagadka 1)
Mam w garażu prąd zmienny (chyba), najprawdopodobniej 24V. Pewny wartości nie jestem, ale w razie coś napięcie zmierzę multimetrem. Prawdopodobnie prąd jest zmienny, bo to to samo zasilanie co oświetlenie klatki schodowej, które idzie z transformatora. Ale chciałbym jakoś sprawdzić, czy aby na pewno to prąd zmienny.
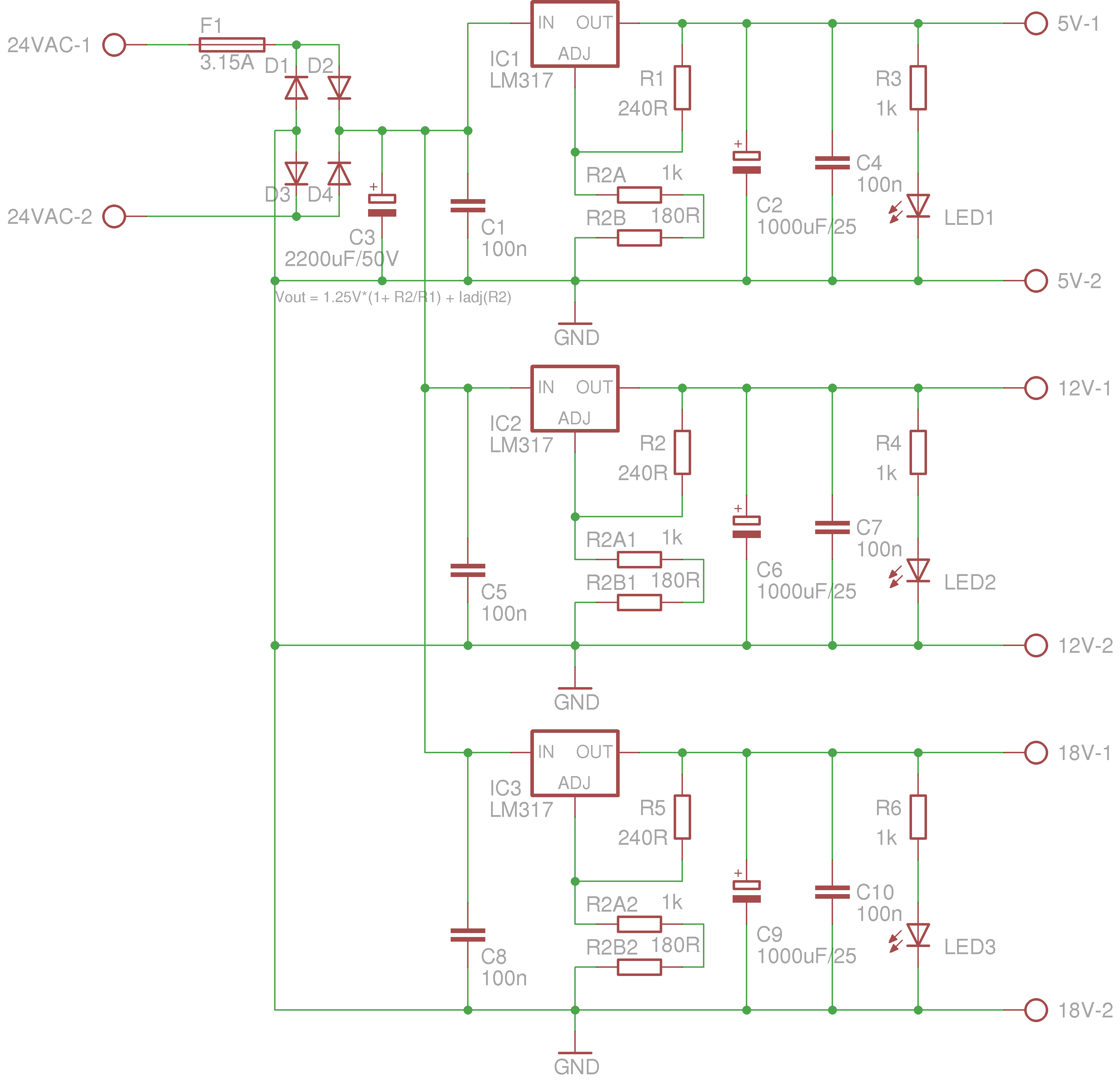
Zagadka 2) Jeśli rozwiązaniem zagadki 1) będzie ~24V, to czy da się i jak prosto uzyskać napięcia stałe 18V (i dodatkowo 12V i 5V)? 18 i 12V mogą być "byle jakie", ale 5V już w miarę gładkie, żeby np podładować telefona "przez USB"
Zagadka 3) Jest napięcie stałe 48V z dużych akumulatorów. Jak uzyskać 12 i 5V w miarę łatwo?
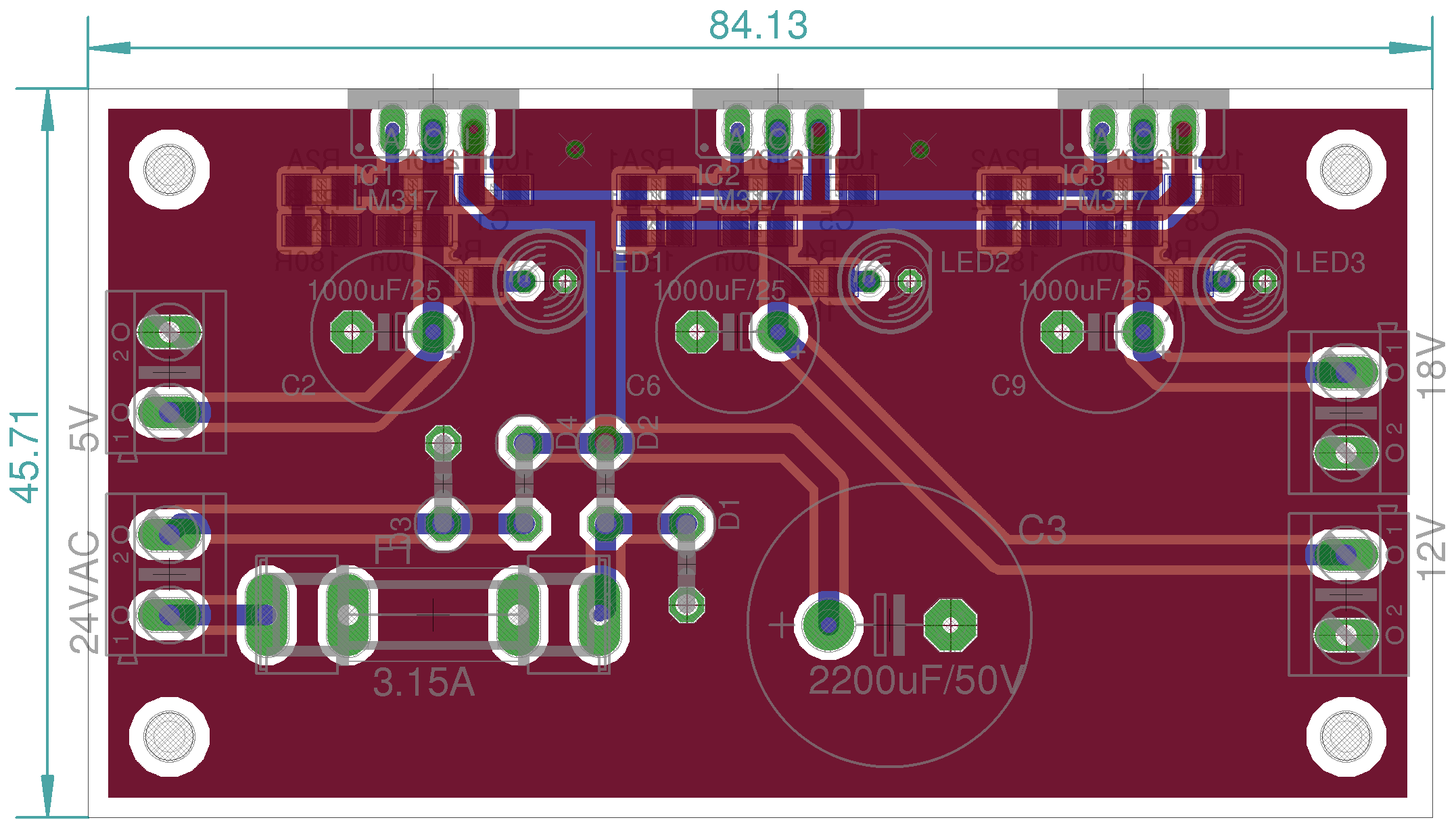
Czy da się zmontować te... ekhem... prostowniki i stabilizatory z ogólnie dostępnych części? Widziałem jakieś scalone mostki Graetza, widziałem jakieś stabilizatory napięcia. Ale czy da się to ew. polutować i zamknąć w jakimś pudełeczku/puszce el. bez wytrawiania płytek czy innych zaawansowanych technik? A może trawienie płytek jest w 21. wieku banalne? Albo można nabyć jakąś "uniwersalną" płytkę i pomontować na niej elementy a od drugiej strony połączyć?
Dziękuję z góry za pomoc. A może się okaże, że gotowe urządzenia za kilkadziesiąt zł można kupić i nie ma sensu się babrać (chyba, że dla zabawy)?
Pozdrawiam
Zagadka 1)
Mam w garażu prąd zmienny (chyba), najprawdopodobniej 24V. Pewny wartości nie jestem, ale w razie coś napięcie zmierzę multimetrem. Prawdopodobnie prąd jest zmienny, bo to to samo zasilanie co oświetlenie klatki schodowej, które idzie z transformatora. Ale chciałbym jakoś sprawdzić, czy aby na pewno to prąd zmienny.
Zagadka 2) Jeśli rozwiązaniem zagadki 1) będzie ~24V, to czy da się i jak prosto uzyskać napięcia stałe 18V (i dodatkowo 12V i 5V)? 18 i 12V mogą być "byle jakie", ale 5V już w miarę gładkie, żeby np podładować telefona "przez USB"
Zagadka 3) Jest napięcie stałe 48V z dużych akumulatorów. Jak uzyskać 12 i 5V w miarę łatwo?
Czy da się zmontować te... ekhem... prostowniki i stabilizatory z ogólnie dostępnych części? Widziałem jakieś scalone mostki Graetza, widziałem jakieś stabilizatory napięcia. Ale czy da się to ew. polutować i zamknąć w jakimś pudełeczku/puszce el. bez wytrawiania płytek czy innych zaawansowanych technik? A może trawienie płytek jest w 21. wieku banalne? Albo można nabyć jakąś "uniwersalną" płytkę i pomontować na niej elementy a od drugiej strony połączyć?
Dziękuję z góry za pomoc. A może się okaże, że gotowe urządzenia za kilkadziesiąt zł można kupić i nie ma sensu się babrać (chyba, że dla zabawy)?
Pozdrawiam
