Witam
Witam
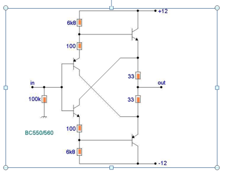
W internecine jest sporo preampów i buforów opartych o '’diamentową topologię’’ , zbierają one bardzo dobre recenzje. Nie mogłem znaleźć wzmacniacza z takim stopniem wejściowym więc postanowiłem go sobie zrobić. Jest kilka takich '’diamondowych’’ rozwiązań, ja wybrałem takie jak poniżej.
Wydłubałem kilka prototypów i na razie wygląda to tak:
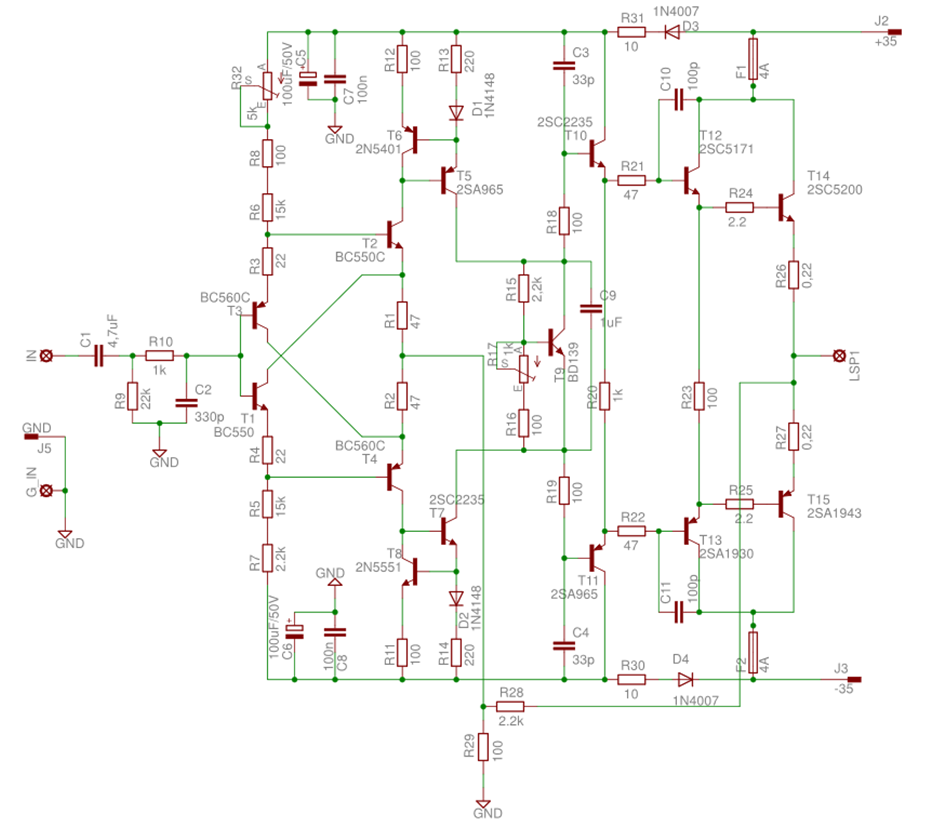
Tranzystory z źródeł prądowych T5 i T7 wymieniłem z 2N5xx1 na Toshiby w obudowie TO-92MOD bo potrafią trochę więcej wydzielić ciepła. W pierwotnej wersji grzały się tak do 45-50 stopni (nic złego się nie działo ale wolę mieć zapas w razie czego).
Obecnie wzmacniacz wygląda tak:
Wzmacniacz nie jest zbyt efektywną konstrukcją i kradnie około 5V z każdej strony zasilania. Można by dołożyć boostrap dla stopnia napięciowego (tak jak w FET-hex-sie) ale konstrukcja z prostej zrobi się bardziej skomplikowana.
Ponizej podstawowe pomiary (w sumie to sam juz nie wiem czy to jest jeszcze wersja beta czy juz final, generalnie u mnie wszystko jest w wersji beta
)
Reszta opisu znajduje sie w pdf'ie.
Na plytkach sa tylko bezpieczniki, zabezpieczenia sa w zasilaczu pod tym linkiem
https://www.elektroda.pl/rtvforum/topic2641457.html#12705942
Jak bedzie ktos zainteresowany to zarzuce zestaw do prasowania.
pozdrawiam
Witam
W internecine jest sporo preampów i buforów opartych o '’diamentową topologię’’ , zbierają one bardzo dobre recenzje. Nie mogłem znaleźć wzmacniacza z takim stopniem wejściowym więc postanowiłem go sobie zrobić. Jest kilka takich '’diamondowych’’ rozwiązań, ja wybrałem takie jak poniżej.
Wydłubałem kilka prototypów i na razie wygląda to tak:
Tranzystory z źródeł prądowych T5 i T7 wymieniłem z 2N5xx1 na Toshiby w obudowie TO-92MOD bo potrafią trochę więcej wydzielić ciepła. W pierwotnej wersji grzały się tak do 45-50 stopni (nic złego się nie działo ale wolę mieć zapas w razie czego).
Obecnie wzmacniacz wygląda tak:
Wzmacniacz nie jest zbyt efektywną konstrukcją i kradnie około 5V z każdej strony zasilania. Można by dołożyć boostrap dla stopnia napięciowego (tak jak w FET-hex-sie) ale konstrukcja z prostej zrobi się bardziej skomplikowana.
Ponizej podstawowe pomiary (w sumie to sam juz nie wiem czy to jest jeszcze wersja beta czy juz final, generalnie u mnie wszystko jest w wersji beta
Reszta opisu znajduje sie w pdf'ie.
Na plytkach sa tylko bezpieczniki, zabezpieczenia sa w zasilaczu pod tym linkiem
https://www.elektroda.pl/rtvforum/topic2641457.html#12705942
Jak bedzie ktos zainteresowany to zarzuce zestaw do prasowania.
pozdrawiam
Fajne? Ranking DIY
