Witam
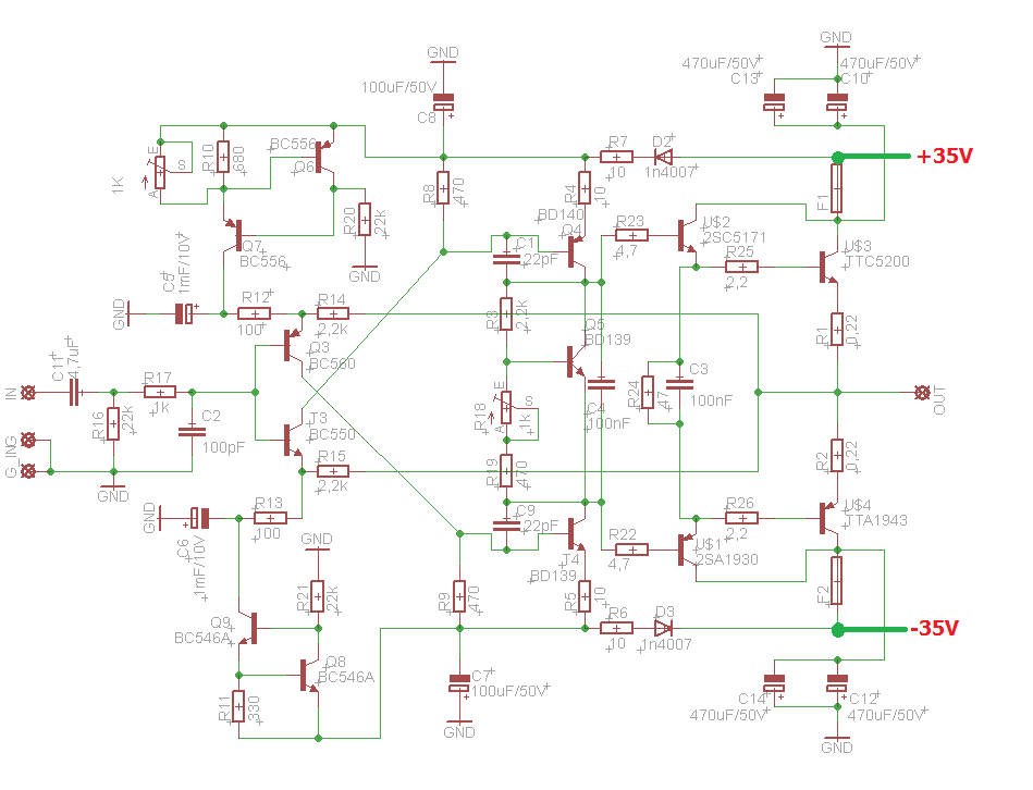
Opis dotyczy wzmacniacza BG1 w wersji bjt/mosfet . Nasz kolega z za granicy (forumowicz LazyCat – tanks if You are reading this article) zaprojektował bardzo fajny wzmacniacz na lateralach. Z założenia wzmacniacz ten miał tylko 6/5 tranzystorów. Dostępność i cena ALFetów może trochę zniechęcać. Topologia jest bardzo prosta i umożliwia w prosty sposób uzyskać wręcz wyczynowe parametry – ja jednak ich na max nie będę cisnął ponieważ w założeniu mam zrobić wzmacniacz z tanich i łatwo dostępnych elementów tak żeby każdy mógł sobie go polutować (bez jakichkolwiek niespodzianek). Postanowiłem temat drążyć trochę dalej, najpierw poszła wersja z irfp 240/9140 (FET-hex), okazała się bardzo dobra wiec nadszedł czas na wersję na BJT.Do podstawowego schematu na 6/5 tranzystorach (ALF wystepuje jako 2 tranzystory w jednej obudowie) dodałem proste źródła prądowe zamiast rezystorów, driver i układ kompensacji prądu spoczynkowego, zmieniłem filtr wejściowy, doszło też kilka kondensatorów i regulacja offsetu.
Generalnie wygląda to tak (niestety jak widać nie jestem mistrzem eagla):
Kilka pomiarów na zachentę, reszta opisu jest w pdf'ie.
Wzmacniacz gra naprawde świetnie i jest prosty w budowie, wszystkie części można kupic w sklepie za rogiem.
Jak bedzie zainteresowanie to wkleje zestaw do prasowania.
Pozdrawiam
(mam nadzieje ze mnie moderator nie zbanuje ze te BGxxx)
Opis dotyczy wzmacniacza BG1 w wersji bjt/mosfet . Nasz kolega z za granicy (forumowicz LazyCat – tanks if You are reading this article) zaprojektował bardzo fajny wzmacniacz na lateralach. Z założenia wzmacniacz ten miał tylko 6/5 tranzystorów. Dostępność i cena ALFetów może trochę zniechęcać. Topologia jest bardzo prosta i umożliwia w prosty sposób uzyskać wręcz wyczynowe parametry – ja jednak ich na max nie będę cisnął ponieważ w założeniu mam zrobić wzmacniacz z tanich i łatwo dostępnych elementów tak żeby każdy mógł sobie go polutować (bez jakichkolwiek niespodzianek). Postanowiłem temat drążyć trochę dalej, najpierw poszła wersja z irfp 240/9140 (FET-hex), okazała się bardzo dobra wiec nadszedł czas na wersję na BJT.Do podstawowego schematu na 6/5 tranzystorach (ALF wystepuje jako 2 tranzystory w jednej obudowie) dodałem proste źródła prądowe zamiast rezystorów, driver i układ kompensacji prądu spoczynkowego, zmieniłem filtr wejściowy, doszło też kilka kondensatorów i regulacja offsetu.
Generalnie wygląda to tak (niestety jak widać nie jestem mistrzem eagla):
Kilka pomiarów na zachentę, reszta opisu jest w pdf'ie.
Wzmacniacz gra naprawde świetnie i jest prosty w budowie, wszystkie części można kupic w sklepie za rogiem.
Jak bedzie zainteresowanie to wkleje zestaw do prasowania.
Pozdrawiam
(mam nadzieje ze mnie moderator nie zbanuje ze te BGxxx)
Fajne? Ranking DIY
