Witam! Próbuję nawiązać połączenie miedzy ATmega16A a terminalem na laptopie.
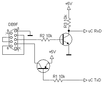
Używam przejściówki USB - RS232 na chipie Prolific. Podczas transmisji otrzymuję inne znaki niż te które wysyłam. Nie są to losowe znaki, gdy wysyłam "f" zawsze otrzymuję "&" niezależnie od kierunku transmisji (na uP wyświetlam wynik transmisji na LCD). Usart skonfigurowany jest zgodnie z notą katalogową na terminalu te same ustawienia co w uP tj 8 bit, 1 bit stopu, no parity, no handshake. UBRR w ATmedze ustawiony zgodnie z notą katalogową, tj dla transmisji 9600 kwarc 8 MHz UBRR=52
identyczne przekłamania występują na innych prędkościach. Wydaje mi się że nie jest to problem z bitratem ponieważ uP taktowany jest zewnętrznym kwarcem, próbowałem też sprawdzić czy transmisja się posypie (lub poprawi) gdy zmienię wartość UBRR na zbliżoną do tej z noty katalogowej (48-55),nie zmieniło to sytuacji dalej każdy wysłany znak ma swój odpowiednik. Porty uP połączone są bezpośrednio z liniami RXD iTXD przejściówki we właściwy sposób. Przejściówkę sprawdzałem zwierając jej linie RXD z TXD w terminalu pojawiało się poprawne echo. Dodam jeszcze, że konfigurację USART sprawdzałem z notą katalogową kilka razy, a procedury wysyłania i obierania są wręcz skopiowane z noty katalogowej uP. Jeżeli ktoś wie co może być przyczyną proszę o odpowiedź
Pozdrawiam
Używam przejściówki USB - RS232 na chipie Prolific. Podczas transmisji otrzymuję inne znaki niż te które wysyłam. Nie są to losowe znaki, gdy wysyłam "f" zawsze otrzymuję "&" niezależnie od kierunku transmisji (na uP wyświetlam wynik transmisji na LCD). Usart skonfigurowany jest zgodnie z notą katalogową na terminalu te same ustawienia co w uP tj 8 bit, 1 bit stopu, no parity, no handshake. UBRR w ATmedze ustawiony zgodnie z notą katalogową, tj dla transmisji 9600 kwarc 8 MHz UBRR=52
identyczne przekłamania występują na innych prędkościach. Wydaje mi się że nie jest to problem z bitratem ponieważ uP taktowany jest zewnętrznym kwarcem, próbowałem też sprawdzić czy transmisja się posypie (lub poprawi) gdy zmienię wartość UBRR na zbliżoną do tej z noty katalogowej (48-55),nie zmieniło to sytuacji dalej każdy wysłany znak ma swój odpowiednik. Porty uP połączone są bezpośrednio z liniami RXD iTXD przejściówki we właściwy sposób. Przejściówkę sprawdzałem zwierając jej linie RXD z TXD w terminalu pojawiało się poprawne echo. Dodam jeszcze, że konfigurację USART sprawdzałem z notą katalogową kilka razy, a procedury wysyłania i obierania są wręcz skopiowane z noty katalogowej uP. Jeżeli ktoś wie co może być przyczyną proszę o odpowiedź
Pozdrawiam
