Witam wszystkich
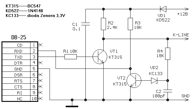
Próbuje złożyć interfejs z załącznika maxpdf jest to płytka drukowana z opisem interfejsu na maxie 232 problem jest taki że wytrawiłem laminat z tego co widać w pdfie wszystkie elementy mam jednak nie działa. Moim zdaniem sknociłem coś w płytce a dokładnie w połączeniach ponieważ jakość tego pdfa jest kiepska po powiększeniu dlatego też mogłem nie połączyć jakiegoś miejsca, załączam także płytkę jaką wykonałem z tego co widać w pdfie i chciałbym prosić o naniesienie poprawki jeśli jest to możliwe albo ktoś ma ten interfejs to nie powinien mieć problemów ze znalezieniem błędu. A może ktoś potrafi poprawić jakość tego pdfa byłbym bardzo wdzięczny.
Pozdrawiam
Próbuje złożyć interfejs z załącznika maxpdf jest to płytka drukowana z opisem interfejsu na maxie 232 problem jest taki że wytrawiłem laminat z tego co widać w pdfie wszystkie elementy mam jednak nie działa. Moim zdaniem sknociłem coś w płytce a dokładnie w połączeniach ponieważ jakość tego pdfa jest kiepska po powiększeniu dlatego też mogłem nie połączyć jakiegoś miejsca, załączam także płytkę jaką wykonałem z tego co widać w pdfie i chciałbym prosić o naniesienie poprawki jeśli jest to możliwe albo ktoś ma ten interfejs to nie powinien mieć problemów ze znalezieniem błędu. A może ktoś potrafi poprawić jakość tego pdfa byłbym bardzo wdzięczny.
Pozdrawiam

