Witam!
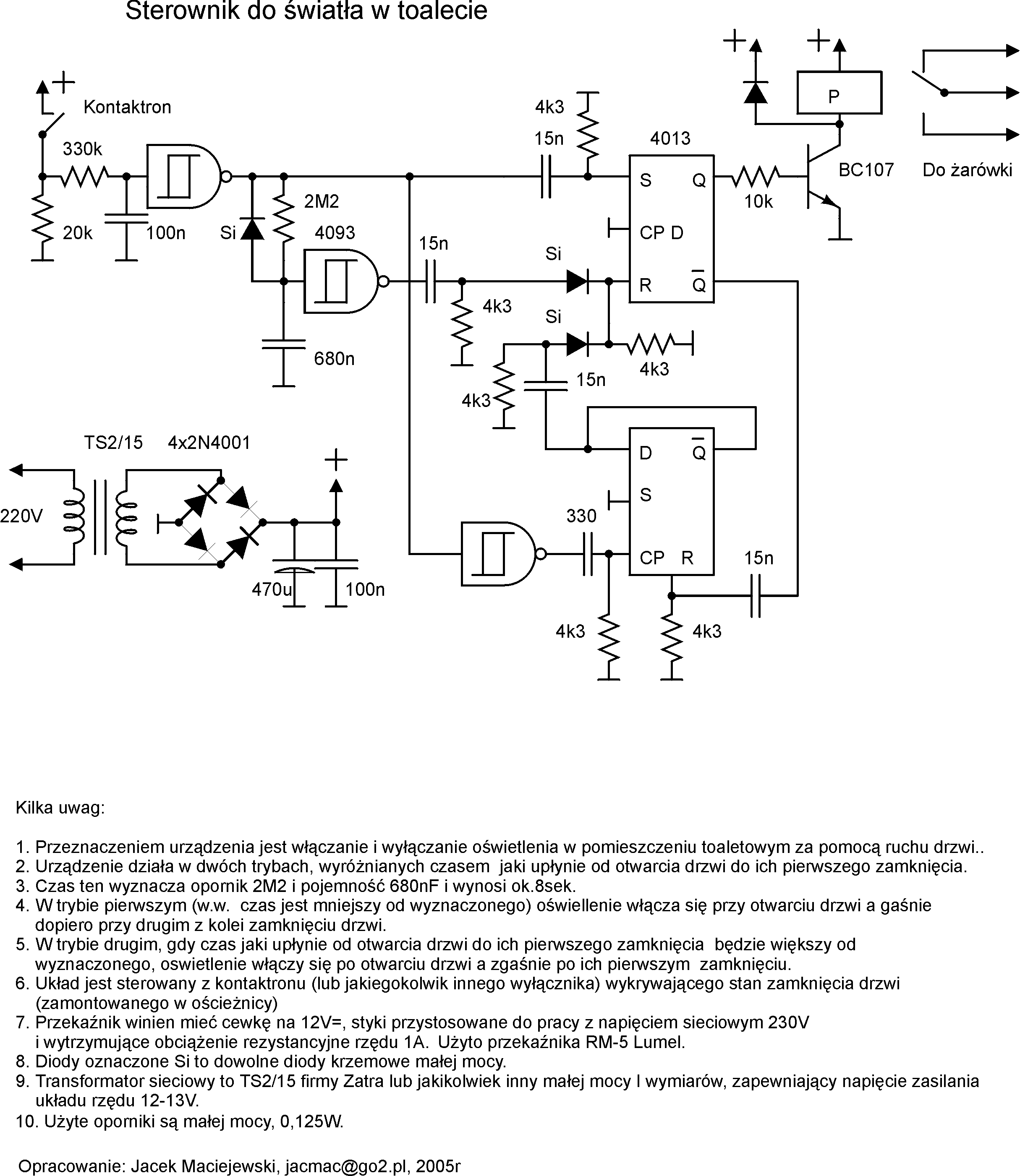
Zamieszczam coś dla początkujących, aby nie przepadło w niepamięci. Jest to prosty ale użyteczny automat do włączania i wyłączania światła w toalecie za pomocą drzwi. Położenie ich jest wykrywane mikrowyłącznikiem i przekładane na stan oświetlenia, lecz nie całkim banalnie tylko w sposób uzależniony od czasu dzielącego otwarcie drzwi od ich zamknięcia. Układ nie zawiera krytycznych elementów i powinien działać od razu o ile nie zostanie popełniona jakaś pomyłka. W istocie działa u mnie nieprzerwanie od 15 lat
Opis działania i kilka przydatnych informacji jest w pliku ze schematem.
Jacek
Zamieszczam coś dla początkujących, aby nie przepadło w niepamięci. Jest to prosty ale użyteczny automat do włączania i wyłączania światła w toalecie za pomocą drzwi. Położenie ich jest wykrywane mikrowyłącznikiem i przekładane na stan oświetlenia, lecz nie całkim banalnie tylko w sposób uzależniony od czasu dzielącego otwarcie drzwi od ich zamknięcia. Układ nie zawiera krytycznych elementów i powinien działać od razu o ile nie zostanie popełniona jakaś pomyłka. W istocie działa u mnie nieprzerwanie od 15 lat
Jacek
Fajne? Ranking DIY