Witam
Mam mały problem, otóż jakiś czas temu ktoś poprosił mnie
abym mu zrobił programator na usb dla avr. W końcu go zrobiłem wraz z podstawka dla attiny13. Niestety nie działa jak powinien. To znaczy Windows i linux go wykrywają bez problemu, pali się czerwona led, podczas gdy chcę na przykład odczytać zawartość pamięci mikrokontrolera lub go zaprogramować zapala się na chwile zielona led ale wyskakuje komunikat, że nie może znaleźć mcu. Jest to projekt z strony usbasp. Nadmieniam, że czytałem parę postów z podobnymi problemami. Sprawdziłem podstawke na innym programatorze - działa, sprawdziłem czy dobrze podłączyłem kanda z strony programatora oraz podstawki - wszystko ok. , sprawdziłem też wsad - wyglądana to, że ok. Kończą mi się pomysły co może być nie tak...Nie ma komunikacji pomiędzy programatorem a mikrokontrolerem, z tego co doczytałem to może być to coś z zasilaniem mikrokontrolera. Proszę o jakieś porady jak ten problem rozwiązać. Tak wygląda sprawa podczas pracy. Screen "brak zasilania na mcu" nie mojego autorstwa, ale dokładnie to samo mam podczas programowania.
Z góry dziękuje.
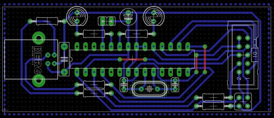
Mam mały problem, otóż jakiś czas temu ktoś poprosił mnie
abym mu zrobił programator na usb dla avr. W końcu go zrobiłem wraz z podstawka dla attiny13. Niestety nie działa jak powinien. To znaczy Windows i linux go wykrywają bez problemu, pali się czerwona led, podczas gdy chcę na przykład odczytać zawartość pamięci mikrokontrolera lub go zaprogramować zapala się na chwile zielona led ale wyskakuje komunikat, że nie może znaleźć mcu. Jest to projekt z strony usbasp. Nadmieniam, że czytałem parę postów z podobnymi problemami. Sprawdziłem podstawke na innym programatorze - działa, sprawdziłem czy dobrze podłączyłem kanda z strony programatora oraz podstawki - wszystko ok. , sprawdziłem też wsad - wyglądana to, że ok. Kończą mi się pomysły co może być nie tak...Nie ma komunikacji pomiędzy programatorem a mikrokontrolerem, z tego co doczytałem to może być to coś z zasilaniem mikrokontrolera. Proszę o jakieś porady jak ten problem rozwiązać. Tak wygląda sprawa podczas pracy. Screen "brak zasilania na mcu" nie mojego autorstwa, ale dokładnie to samo mam podczas programowania.
Z góry dziękuje.
