Projekt to konsola do gier opublikowana na licencji Open Source. Sercem projektu jest 32-bitowy mikrokontroler ARM STM32F405RGT6. Ekran komunikuje się z modułem przez interfejs VGA. Liczba gier jest oczywiście ograniczona i nie można zaimplementować dowolnej gry, ale zastosowanie mikrokontrolera 32-bitowego stwarza większe możliwości rozwojowe i poszerza listę gier, w które można było zagrać na platformie 8-bitowej. Na stronie źródłowej można zobaczyć film prezentujący działanie układu z podłączonym ekranem, etapy uruchamiania platformy i grę. Platforma Bitbox Console ma wyprowadzone złącze VGA do podłączenia monitora, port USB, złącze zasilające, slot na kartę microSD i przycisk resetu, a wyjście dźwiękowe umożliwia podłączenie słuchawek czy głośników. Aktualnie dostępna i rozwijana jest wersja prostej gry o nazwie JUMP. Jak zapewnia autor, proces wgrywania oprogramowania jest dość prosty np. przez St-Link V2 i istnieje również opcja debugowania.
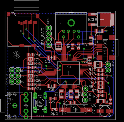
Poniżej schemat projektu:
I prototypowa wersja obwodu drukowanego PCB:
Poniżej link do strony źródłowej:
Strona źródłowa
Fajne? Ranking DIY
