logo elektroda
logo elektroda
X
logo elektroda
REKLAMA
REKLAMA
Adblock/uBlockOrigin/AdGuard mogą powodować znikanie niektórych postów z powodu nowej reguły.

Podtrzymanie pamięci COBRA WX75ST - zasilanie awaryjne lub ustawienia zworki?

Jap 03 Paź 2013 22:48 2484 3
REKLAMA
  • #1 12806295
    Jap
    Poziom 29  
    Jak podtrzymać pamięć w COBRA WX75ST?
    Radyjko po zbyt długim odłączeniu od zasilania uruchamia się na kanale 9tymn.
    Jest jakaś szansa nadodanie małego aku itp. podtrzymującego pamięć do 2 - 3 dni? A może jest szansa ustawić go jakąś zworką coby zawsze na 19 się uruchamiał?
  • REKLAMA
  • #2 12806566
    oj
    Poziom 42  
    Jak się radio odłączy od zasilania, to tak się będzie działo; jak wyłącznikiem to będzie pamiętać.

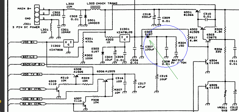
    Schemat, znajdź elementy R164, DZ2 - tam się należy dołączać zasilanie zewnętrzne bateryjne/akumulator w układzie bufora + ładowanie dla akumulatora.

    Powinien wystarczyć akumulator NiCd 3,6V aby podtrzymać pamięć ale trzeba to sprawdzić podłączając się napięciem 3,6V.

    Można też zastosować superkondensator z 1F na 5,5V z uwagi na znikomy prąd podtrzymania
  • REKLAMA
  • #3 12807072
    multihunter
    Poziom 26  
    Zrozumieć zasadę działania - w nocie syntezy jest opisane co i jak:

    Podtrzymanie pamięci COBRA WX75ST - zasilanie awaryjne lub ustawienia zworki?

    System jest zawsze zasilony z tzw. "podtrzymania", albo odwrotnie tzw. "podtrzymanie" jest zawsze zasilaniem
    Sterowanie przeważnie wygląda tak: SNS - status battery LOW, RES - restart, INT [Hold] - st-by/praca
    I tu zaczyna się cała zabawa, bo logika ta zależy też od oprogramowania, co wiąże ze sobą układ sterowania
    Aby to rozpoznać trzeba pójść do syntezy od diody separacji zasilania » strzałka

    Podtrzymanie pamięci COBRA WX75ST - zasilanie awaryjne lub ustawienia zworki?

    Przykład złego rozwiązania Yosan JC-1103 (JC-2204) widać, że logika ta jest całkiem "pokręcona"
    A to dlatego też, że synteza dokonuje tam pomiaru i wyświetla na LCD napięcie zasilania radia
    W dodatku, co jest arcy istotne, na linii zasilania brakuje tu zabezpieczenia w postaci diody zenera
    Jeżeli go nie ma jeden fałszywy ruch i radio do wyrzucenia

    Podtrzymanie pamięci COBRA WX75ST - zasilanie awaryjne lub ustawienia zworki?

    Przykład bezawaryjnej pracy bateryjki CMOS Maycom EM-27 i tu częsty problem, bo na schemacie jej nie ma
    ...ale jest za to na schemacie Stabo XM-8082

    Podtrzymanie pamięci COBRA WX75ST - zasilanie awaryjne lub ustawienia zworki?

    Ważna sprawa w ręczniaku to pobór prądu ładowania akumulatora i sposób jego zasilania
    Równie istotne jest aby potencjał akumulatora był niższy, niż systemowe Vdd
    Zobacz jak elegancko jest to zrobione w Maycom AH-27 w wersji z klawiaturą numeryczną i DTMF (LC7233/SH-27V2)

    Podtrzymanie pamięci COBRA WX75ST - zasilanie awaryjne lub ustawienia zworki?

    Obok syntezy jest puste miejsce na akumulator, z którym ręczniak trzyma pamięć już ładnych parę lat

    Podtrzymanie pamięci COBRA WX75ST - zasilanie awaryjne lub ustawienia zworki?

    Trzeba tylko dobrać wartość rezystora ładowania nienadzorowanego, który obowiązkowo musi być wpięty szeregowo
    Wymiarowo nadają się 3 baterie takie jak są w zapalniczkach ze światełkiem z diodą
    Na koniec jeżeli zajdzie konieczność trzeba zdezaktywować automatyczny restart i dorobić manualny reset w razie czego
  • #4 12814632
    Jap
    Poziom 29  
    Dzięki za naprowadzenie... chyba superkondensator byłby najlepszym rozwiązaniem. Obecnie podłączyłem radio pod gniazdo zapalniczki w ramach testów i tu ciekawostka. Jadę do pracy jakieś 45min. Po czym odłączam cb wtykiem zapalniczkowym. Po ok 9h załączam radio dociskając wtyk - a Cobra zresetowana...
    Wracam do domu, radio jest odłączone w podobny sposób np. dziś 18h i po załączeniu radyjko stoi na kanale 19.
    Dziwne.....

    I kolejna ciekawostka - radio było podobno zakupione w polskim sklepie - działa w '0'. Jednak po przejściu na wskazywanie f zawsze mam wyświetlone "5". W radiu nie widziałem jakichkolwiek modyfikacji przy rezonatorach kwarcowych. Jak to możliwe?
REKLAMA