logo elektroda
logo elektroda
X
logo elektroda
REKLAMA
REKLAMA
Adblock/uBlockOrigin/AdGuard mogą powodować znikanie niektórych postów z powodu nowej reguły.

AVR AtTiny24a - Detektor zbliżeniowy IR - uodpornienie go na światło zewnętrzne

06 Paź 2013 15:29 4674 23
REKLAMA
  • #1 12815022
    Konto nie istnieje
    Konto nie istnieje  
  • REKLAMA
  • #2 12815097
    tronics
    Poziom 38  
    Nie wiem jak szybki masz ten detektor, ale zawsze możesz spróbować po prostu np. 5x wyłączyć i załączyć irled w okresie np. 200ms i sprawdzić, czy to co dociera do fototranzystora ma też 5 minimum i 5 maksimum (+różnica między nimi jest odpowiednio duża). Coś w ten deseń powinno trochę poprawić wiarygodność odczytu.
  • #3 12815099
    dondu
    Moderator na urlopie...
    Witaj,

    Problem ten nie jest błahy, dlatego też właśnie TSOPy powstały.

    Saabotaz napisał:
    Żeby było trudniej, to urządzenie jest zasilane z baterii, więc na starcie mam 3V, a na końcu 1,8V.
    ...
    Proszę o niedodawanie propozycji "weź sobie TSSOPcośtam" bo one nie działają na 1.8V.

    Zastanów się, czy jednak nie lepiej zastosować TSOPa zasilanego przetwornicą np. MCP1624, by napięcie mu odpowiednie dostarczyć, niż budować czujnik od podstaw. Taka przetwornica może być sterowana przez mikrokontroler włączając TSOP wtedy, gdy jest on potrzebny, a wyłączając, gdy nie.

    MCP1624 kosztuje 1,50 + dławik + kondensatory i rezystory, i mieścisz się w 2,50, a masz pewność działania TSOPa.
  • #4 12815343
    Konto nie istnieje
    Konto nie istnieje  
  • #5 12815934
    dondu
    Moderator na urlopie...
    Saabotaz napisał:
    dondu - to już trochę przegięcie ...

    Skąd mam wiedzieć po pierwszym Twoim poście, jak bardzo ma być niezawodne to urządzenie. Nie piszesz nic o tym, czy to urządzenie do produkcji, czy ot tak dla siebie i zamontowane gdzieś, gdzie jego niezawodność nie ma znaczenia. Tylko Ty to wiesz, i tylko Ty możesz to ocenić, dlatego nie wyrażaj tak zdecydowanych opinii, tylko postaw się na naszym miejscu i ograniczonej ilości informacji, którą przekazałeś.

    W pierwszym poście pisałeś o świetle w pomieszczeniu, a tam masz świetlówki itp. Nie jest to oczywiście problem tak istotny jak w przypadku transmisji danych, ale być może należy go wziąć pod uwagę - ja nie wiem, ale Ty wiesz.

    Poza tym wskazałeś konkretnie dlaczego nie chcesz TSOPów:

    Saabotaz napisał:
    Proszę o niedodawanie propozycji "weź sobie TSSOPcośtam" bo one nie działają na 1.8V.

    i tylko w tym zakresie udzieliłem Ci rady.
  • #6 12816014
    SylwekK
    Poziom 32  
    Hehe, też zmagam się z tym problemem, znaczy chwilowo mam inną robotę to sobie na razie dałem spokój, ale na pewno do tego powrócę.
    Twój ostatni algorytm wydaje się mieć sens. Ja z kolei myślałem o czymś takim: 2 do 4 (dość krótkie) impulsy o sprecyzowanym czasie trwania i ich przyjęcie dopiero ma zaliczyć jako główny impuls licznika. Mówię o urządzeniu, które zrobiłem jakiś czas temu: (nie wrzucałem go na razie na elektrodę)





    Rozwiązanie, o którym myślę zapewne zmniejszy graniczną częstotliwość mierzoną, ale w sumie urządzenie docelowo ma mierzyć obroty do max 5-6 tys/min na wale zwykłych silników indukcyjnych i innych części ruchomych w maszynach (wystarczy zrobić kreskę kontrastowym flamastrem). Tak jak jest teraz przy świetle dziennym (w pomieszczeniu) bez żadnych żarówek w pobliżu spokojnie wyciąga ponad 44tys.obr/min (4-y punkty na tarczy szlifierskiej) czyli mam z czego obciąć. Dodatkowy problem to częstotliwość sieci. W ciemnym pokoju włączona zwykła żarówka wolframowa czyli spora bezwładność i czujnik skierowany na ścianę = wynik pomiaru...100Hz, a przy bezpośrednim skierowaniu na żarówkę nic się nie dzieje - to też trochę dziwne :)
  • REKLAMA
  • #7 12817029
    Konto nie istnieje
    Konto nie istnieje  
  • #8 12817758
    dondu
    Moderator na urlopie...
    Przypomnę tylko, że to Ty wskazałeś TSOPy i napisałeś dlaczego nie możesz z nich skorzystać (ze względu na zasilanie) i tylko do tego się odniosłem wskazując jak ten problem rozwiązać.

    MCP - dostępność - Zawsze masz jeszcze Farnell w tej samej cenie z tanią dostawą. DirectMicrochip - to oczywiście ostateczność, ale także jest :)

    Po Twoim powyższym poście wiemy znacznie więcej. Skoro to urządzenie do produkcji seryjnej, to jest zasadne szukanie oszczędności i poświęcenie czasu na realizację tego zadania. Ale tego nie napisałeś w pierwszym poście - Twoja argumentacja była inna :)

    AGC w TSOP wbrew pozorom może być Twoim sprzymierzeńcem. Wystarczy zastosować przyciemnioną przysłonę i już będziesz miał to czego oczekujesz, czyli jeszcze większą odporność na zakłócenia.


    Co do schematów. Wystrzegałbym się wszelkich wersji z użyciem potencjometru, do ustawiania czułości. Jeżeli już to PWM na pin komparatora. Ja jednak użyłbym ADC.

    EDIT:
    1. Czyli jest to urządzenie, które zamocowane w pobliżu drzwi wykrywa ich otwarcie poprzez funkcję czujnika zbliżeniowego, a dodatkowo, ma stwierdzić, czy w pomieszczeniu jest jasno?

    2. Czy ono będzie montowane na drzwiach czy na ścianie?

    3. Skoro jest zasilane z baterii, a zapewne ma sterować oświetleniem (skoro sprawdza jego stan), to z ciekawości zadam pytanie jak tę wiedzę (o otwarciu drzwi i poziomie oświetlenia) wykorzystywać będzie?

    4. I jeszcze jedna wątpliwość. Skoro ma wykrywać, czy w pomieszczeniu jest jasno (dla wzroku człowieka), od różnych rodzajów światła, to czy zastosowanie fototranzystora IR w dodatku z filtrem, jest zasadne? Czy nie obawiasz się, że w warunkach testowych osiągniesz cel, ale w pomieszczeniu X budynku Y już nie?
  • #9 12817940
    Konto nie istnieje
    Konto nie istnieje  
  • #10 12817959
    dondu
    Moderator na urlopie...
    Ad. 4. Jeżeli masz tak zróżnicowane wymagania jak nie branie pod uwagę świetlówek, trudno jest proponować coś sensownego. Innymi słowy ja staram się brać temat szeroko, nie wiedząc, że Ty świetlówki odpuszczasz - znowu się dowiedzieliśmy o nowym warunku :)


    Saabotaz napisał:
    1) Tak, dokładnie ma to robić. Wersja z kontaktronem i magnesikiem neodymowym nie sprawdza się bo ma zasięg max 3cm, a wiesz że ludzie (jeśli chodzi o montaż i użytkowanie) potrafią cuda robić. Dlatego IR wychodzi mi najsensowniej.

    I właśnie z tego powodu, rozdzieliłbym detekcję światła od otwarcia drzwi. Do detekcji światła zastosowałbym odpowiedni fototranzystor do pomiaru światła otoczenia o szerokim paśmie światła widzialnego - to zaledwie 0,80zł + niestety 1 pin ADC. Natomiast IR zostawiłbym tylko do stwierdzania otwarcia drzwi i też na ADC bo powierzchnie mogą mieć różne współczynniki odbicia, ale to zapewne bierzesz pod uwagę.

    Dodatkowo w instrukcji nie musiałbyś wyłączać świetlówek. Jak by nie patrzeć, to sporo pomieszczeń z takiego źródła korzysta.

    Ciekawe, jak to Ci wyjdzie w praktyce montażu przez "ludziki" :)
  • #11 12818008
    Konto nie istnieje
    Konto nie istnieje  
  • REKLAMA
  • #12 12818104
    dondu
    Moderator na urlopie...
    Saabotaz napisał:
    Świetlówka w zasadzie nie emituje IR ...

    Gdyby tak było, to datasheet-y TSOP-ów nie zawierałyby tego:

    AVR AtTiny24a - Detektor zbliżeniowy IR - uodpornienie go na światło zewnętrzne
    W ich przypadku oczywiście problem dotyczy transmisji danych, gdzie jest to bardzo istotne. W Twoim przypadku zapewne nie będzie to miało aż takiego znaczenia.

    Powodzenia i napisz o rezultatach :)
  • #13 12833540
    Konto nie istnieje
    Konto nie istnieje  
  • #14 12956255
    FastProject
    Poziom 28  
    I jak efekty pracy. Udało się osiągnąć zadowalające działanie przy mocnym nasłonecznieniu?

    Możesz załączyć swój ostateczny schemat. Za kilka dni będę działał z czymś podobnym i chciałbym protestować.
  • REKLAMA
  • #15 12956308
    excray
    Poziom 41  
    SylwekK napisał:
    W ciemnym pokoju włączona zwykła żarówka wolframowa czyli spora bezwładność i czujnik skierowany na ścianę = wynik pomiaru...100Hz, a przy bezpośrednim skierowaniu na żarówkę nic się nie dzieje - to też trochę dziwne :)

    Normalne. Nawet w tym "ciemniejszym" momencie żarówka emituje na tyle dużo światła że Twój czujnik całkowicie przewodzi. Mam uwagę. Na Twoim filmiku widać jak w 1.08s. mierzysz częstotliwość świetlówki i wychodzi Ci 100Hz. Jak dla mnie to się nie pokrywa z prawdą bo świetlówka dodatkowo miga i to znacznie intensywniej z częstotliwością ok 30-40kHz i taką częstotliwość powinien pokazać Twój miernik. A co do projektu to najlepiej szybko wykonać kilka pomiarów doświetlony/bez doświetlania i sprawdzić która opcja (była zmiana bądź nie) występuje najczęściej. Wtedy nawet zakłócenie wystąpi co najwyżej raz góra dwa w ciągu takiego cyklu pomiarów i jeśli mamy wynik 2/3 na korzyść "zmiany nie było" to zmiany nie było.
  • #16 12956432
    SylwekK
    Poziom 32  
    excray napisał:
    Mam uwagę. Na Twoim filmiku widać jak w 1.08s. mierzysz częstotliwość świetlówki i wychodzi Ci 100Hz. Jak dla mnie to się nie pokrywa z prawdą bo świetlówka dodatkowo miga i to znacznie intensywniej z częstotliwością ok 30-40kHz i taką częstotliwość powinien pokazać Twój miernik.

    Nie wiem dlaczego tak się dzieje, a dzieje się tak z każdą świetlówką, którą mam w domu (przed chwilą sprawdzałem). Może to jednak dominująca jest modulacja sieciowa a nie przetwornica. Samo urządzenie ponad 40kHz spokojnie wyciąga tak więc gdyby faktycznie z przetwornicy było intensywniej to miernik pewnie by to wykrył. Nie wiem, może ktoś bardziej kumaty niż ja będzie w stanie to wyjaśnić :).
  • #17 12956609
    robiw
    Poziom 26  
    Nie jest to zapewne rozwiązanie tego problemu, ale kiedyś do detekcji czy przed urządzeniem pojawił się użytkownik stosowałem odpowiednio skierowana i oklejoną diodę IR i odbiornik podczerwieni a całość nadawała i odbierała prostą ramkę Manchester by uniezależnić układ od oświetlenia zewnętrznego. Działało pewnie...robiw
  • #18 12961516
    Konto nie istnieje
    Konto nie istnieje  
  • #19 12961914
    FastProject
    Poziom 28  
    A co i dlaczego stosujesz jako źródło pradowe?
  • #20 12962157
    Konto nie istnieje
    Konto nie istnieje  
  • #21 12966649
    FastProject
    Poziom 28  
    Saabotaz napisał:
    FastProject napisał:
    A co i dlaczego stosujesz jako źródło pradowe?


    Bo to układ zasilany bateryjnie.


    Aaa no już widzę...VCC 1.8-3V.

    Jakich optoelementów używałeś dokładnie?
    Ja zamierzam wykorzystać: L-IR-ED3B-940 (fotodioda) i L-IR-T3B-940(fototranzystor)
  • #22 12967040
    Konto nie istnieje
    Konto nie istnieje  
  • #23 12967136
    FastProject
    Poziom 28  
    Oba elementy są na 940n, dioda ma obudowę niebieską typu clear, a tranzystor jest, czarny, właśnie zestawiam sobie układ na płytce stykowej i dałem dodatkowo koszulki na diodzie i tranzystorze.

    Dzięki za rady.

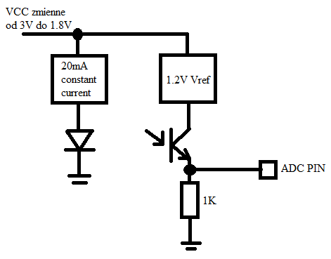
    A jeszcze pytanie: czy ma znaczenie, że rezystor 1k na odbiorniku masz do masy???

    ...mi lepiej będzie pasowało podciąganie do plusa (5V) i pomiar ADC na kolektorze.
  • #24 13077283
    Konto nie istnieje
    Konto nie istnieje  
REKLAMA