Na Elektrodzie jest dużo schematów i tematów i dobrze jest poczytać.
Tu jest w miarę ciekawie opisany układ co prawda bazujący na jednym układzie SMPS ale idea jest podobna.
http://ep.com.pl/files/5191.pdf
U Kolegi sprawa dziwna i trzeba by zacząć od tego czy ta przetwornica wcześniej działała i uległa awarii,czy Kolega ją taką kupił.Na zdjęciu widać dwa LEDy nad gniazdem sieciowym powinny coś ''sygnalizować'' i są przełączniki czy one też są gdzieś wpięte w płytkę i do czego służą?
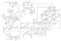
Ja bym zaczął od sprawdzenia zasilania układów scalonych,zabezpieczenia LM324 jak dobrze widzę na 4 nodze zasilanie 12V ,KA7500 12 noga i KA 3525 15 nogę jeżeli tam nie ma napięcia to sterownik nie jest zasilany.Czy te dwa tranzystory na wejściu 12V Kolega sprawdził ?
Widzę również złącze FAN czy jest tam wentylator i czy w momencie włączenia pracuje?
Dodaje jescze załącznik nie jest to to samo co u kolegi ale jest tam pokazana zasada działania przetwornic i układu zabezpieczenia,zdjęcie znalazłem w internecie.
