Witam,
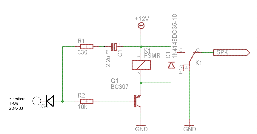
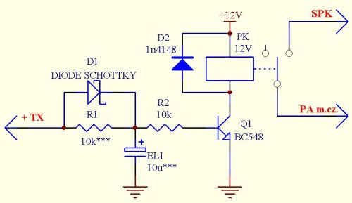
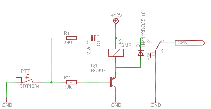
Mam taki maly (glosny) problem. Mam Presidenta JFK. RX/TX jest tam rozwiazany na przekazniku. Problem w tym ze przy puszczaniu PTT w glosniku rolega sie bardzo glosny trzask (w momence gdy przekaznik rozlacza).
Wie ktos moze co mozna by z tym zrobic? Jakies rozwiazanie? Cos dorobic do glosnika?
Za pomoc z gory dziekuje...
pozdr.
Mam taki maly (glosny) problem. Mam Presidenta JFK. RX/TX jest tam rozwiazany na przekazniku. Problem w tym ze przy puszczaniu PTT w glosniku rolega sie bardzo glosny trzask (w momence gdy przekaznik rozlacza).
Wie ktos moze co mozna by z tym zrobic? Jakies rozwiazanie? Cos dorobic do glosnika?
Za pomoc z gory dziekuje...
pozdr.
