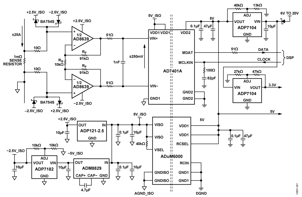
Na poniższym obrazku pokazany jest schemat kompletnego izolowanego systemu do pomiaru prądu dedykowanego między innymi do aplikacji fotowoltaicznych. Proponowany układ charakteryzuje się wysoką niezawodnością i może zostać umieszczony blisko rezystora pomiarowego w systemie. Dzięki izolacji galwanicznej możliwe jest bezpośrednie podłączenie wyjścia układu do, na przykład, procesora DSP. Wyjściem jest pojedynczy strumień bitowy z przetwornika sigma-delta z zegarem 16 MHz.
Proponowany układ jest idealny do aplikacji gdzie konieczne jest monitorowanie prądu zmiennego na przykład w aplikacjach fotowoltaicznych, gdzie napięcie zmienne może wahać się od zera do kilkuset woltów a prąd od kilki miliamperów do 25 A.
Opis układu
W układzie wykorzystano opornik pomiarowy o oporze 1 mΩ w celu pomiaru wartości płynącego prądu w zakresie od -25 A do 25 A.
Analogowa część układu pomiarowego składa się z wspomnianego opornika oraz podwójnego wzmacniacza operacyjnego AD8639. charakteryzującego się niskim napięciem offsetu. Wzmocnienie tego układu ustawione zostało na 10 V/V w celu wykorzystania pełnego zakresu wejściowego przetwornika AD7401A. Jest to 1 bitowy izolowany modulator sigma-delta, przekształcający sygnał analogowy na 1 bitowy strumień danych, pozwalający na konwersję analogowo-cyfrową z wykorzystaniem dalszych układów DSP i filtrów cyfrowych sinc³. Maksymalny zakres wejściowy tego układu wynosi ±250 mV. W celu zwiększenia zakresu pomiarowego opisywanego układu konieczne jest jedynie zmniejszenie wzmocnienia osiąganego na AD8639, tak aby pełny zakres pomiarowy (nawet do ±100 A) pokrywał cały zakres wejść modulatora AD7401A. Pozwala to na zmaksymalizowanie precyzji urządzenia i wykorzystanie całego potencjału użytego modulatora.
Płynący przez opornik pomiarowy prąd o natężeniu ±25 A wytwarza na 1 mΩ oporniku spadek napięcia ±25 mV. Napięcie to jest następnie wzmacniane (10x) przez AD8639 i podawane na wejście modulatora AD7401A. Dzięki wykorzystaniu wejścia różnicowego w modulatorze działa on jak wzmacniacz różnicowy, używany w klasycznej aplikacji wzmacniacza pomiarowego opartego o trzy wzmacniacze operacyjne. Pozwala to uprościć konstrukcję układu i wyeliminować jeden wzmacniacz operacyjny.
Użyty wzmacniacz operacyjny charakteryzuje się napięciem offsetu wynoszącym jedynie 3 µV i dryftem na poziomie 0,01 µV/°C. Szum tego układu w zakresie od 0,1 Hz do 10 Hz wynosi 1,2 µV napięcia międzyszczytowego. Dzięki takim parametrom idealnie nadaje się do aplikacji w układzie gdzie wszelkie błędy DC muszą być zminimalizowane. Z kolei niski dryft jest bardzo korzystny dla aplikacji fotowoltaicznych, gdyż układ pracować musi w szerokim zakresie temperatur otoczenia. Dodatkowo w wielu systemach korzystanie na parametry pracy wpływa możliwość pracy z wyjściem rail-to-rail opisywanego układu, co pozwala poprawić stosunek sygnału do szumu (SNR).
W opisywanym projekcie wykorzystano pierścień ochronny (ang. guard ring) w celu zapobieżenia wnikania zakłóceń do układu w sekcji niskonapięciowej. Diody Schottkiego BAT54 dodano na wejściach wzmacniacza operacyjnego w celu zapewnienia zabezpieczenia przed nadmiernym napięciem oraz zakłóceniami ESD.
Pomiędzy wzmacniaczami a modulatorem AD7401A wstawiony jest prosty filtr RC złożony z kondensatora 1 nF i opornika 102 Ω, którego celem jest ograniczenie szumu szerokopasmowego. Różnicowe pasmo tego filtra wynosi 1,56 MHz i wydatnie redukuje poziom szumów na wejściu modulatora.
Do swojej pracy modulator sigma-delta potrzebuje sygnału zegarowego z zewnętrznego źródła, jakim może być procesor DSP lub układ FPGA. Częstotliwość tego zegara zawierać się musi pomiędzy 5 MHz a 20 MHz. W projekcie pokazanym na powyższym schemacie wykorzystano zegar o częstotliwości 16 MHz. Wyjście danych z izolowanego modulatora może być bezpośrednio podłączone do układu DSP, gdzie po wykorzystaniu filtra sinc³ możliwa jest konwersja danych z modulatora na wartość napięcia.
Wykorzystując układy z rodziny AD740x możliwe jest monitorowanie nie tylko parametrów zmiennoprądowych, ale także stałoprądowych. Dzięki temu możliwe jest wykrywanie pojawienia się stałego napięcia na wyjściu układu fotowoltaicznego. Jest to o tyle istotne iż nadmierny poziom stałego prądu w sieci zasilającej może powodować saturację rdzeni transformatorów w sieci, zatem poziom stałego prądu na wyjściu musi być niewielki, zazwyczaj w zakresie miliamperów.
Kluczową zaletą układów z tej rodziny jest możliwość umieszczenia modulatora bardzo blisko toru analogowego, a odpowiednio dalekie odsunięcie układów DSP czy FPGA, nawet na inną płytkę drukowaną w systemie. Wydatnie poprawia to dokładność pomiaru poprzez minimalizację wpływu zakłóceń elektromagnetycznych wnikających w tor pomiarowy.
Wysoki poziom bezpieczeństwa w opisywanych modulatorach uzyskuje się dzięki wykorzystaniu wewnątrz ich struktury bariery izolacji galwanicznej wykonanej z 20 mikrometrowej warstwy poliimidu. Dokładniejsze informacje na temat tej technologii odnaleźć można w stosownych kartach katalogowych. Układ AD7401A pracuje poprawnie do różnicy potencjałów pomiędzy stroną pierwotną a wtórną bariery izolacji galwanicznej wynoszącej do 891 V.
Konfiguracja układów zasilania
Układ ADuM6000 to izolowana przetwornica DC/DC dająca zasilanie 5 V. Przetwornica ta pracuje z sygnałem PWM o częstotliwości 625 kHz który przenoszony jest indukcyjnie poprzez barierę izolacji galwanicznej, gdzie jest on prostowany i filtrowany. Do stabilizacji napięcia zasilania dla układu AD8639 wykorzystano układy ADP121 oraz ADP7182. Pierwszy z nich to stabilizator o niskim spadku napięcia, który z izolowanej linii 5 V stabilizuje napięcie 2,5 V. ADP7182 zasilany jest napięciem -5 V, wygenerowanym z użyciem przetwornicy z przełączaną pojemnością ADM8829, która generuje z napięcia 5 V napięcie -5V, które następnie stabilizowane jest na układzie ADP7182 do -2,5 V, zasilającego wzmacniacz operacyjny.
Teoria działania
Układ AD7401A jest modulatorem sigma-delta drugiego rzędu, który konwertuje z dużą prędkością sygnał analogowy na jedno bitowy strumień danych. W układzie tym zintegrowano barierę izolacji galwanicznej wykonaną w technologii iCoupler firmy Analog Devices. Układ ten zasilany jest z napięcia 5 V i charakteryzuje się maksymalnym napięciem różnicowym wynoszącym ±250 mV. Modulator analogowy eliminuje konieczność stosowania układów próbkujących w torze sygnału. Informacje na temat wartości napięcia po stronie 'analogowej' układu kodowane są jako gęstość jedynek w sygnale wyjściowym. Sygnał cyfrowy może być taktowany zegarem do 20 MHz. Napięcie wejściowe jest rekonstruowane następnie z wykorzystaniem odpowiednich technik cyfrowych w procesorze DSP lub układzie FPGA. Modulator, po stronie procesora, zasilany może być nieizolowanym napięciem 5 V lub 3 V (VDD2).
Pomiary wartości prądu w aplikacjach energetyki słonecznej wymagają aplikacji bariery izolacji galwanicznej. AD7401A jest jednym z wielu układów firmy Analog Devices, oferujących tego typu izolację w pomiarach analogowych. Izolacja wbudowana w układ oparta jest o technologię sprzęgu indukcyjnego (tzw. izolatory cyfrowe - przyp. tłum.) iCoupler. Innym rozwiązaniem szeroko stosowanym w przemyśle jest wykorzystanie przekładnika prądowego (transformatora pomiarowego), który zapewnia izolację galwaniczną sekcji pomiarowej od napięcia sieci, jednakże nie daje on możliwości pomiaru prądu stałego.
Aplikacja w systemie z inwerterem i panelem fotowoltaicznym
Inwerter w typowej aplikacji fotowoltaicznej zajmuje się konwersją prądu pochodzącego z ogniw słonecznych do formy użytecznej dla sieci energetycznej. Prąd z panelu, który jest de facto źródłem prądowym prądu stałego jet konwertowane do napięcia przemiennego, które następnie może być podawane do sieci energetycznej, oczywiście zachowując zgodność z fazą sieci i taką samą jak ona częstotliwość (i to z bardzo dużą dokładnością rzędu 95% czy nawet 98%). Konwersja taka może być procesem jedno- lub wielostopniowym, jak pokazano na poniższym schemacie. Pierwszym stopniem przetwarzania jest zazwyczaj konwersja w przetwornicy DC/DC której zadaniem jest zwiększenie napięcia. Moc z panelu fotowoltaicznego podawana jest jako sygnał o dużym prądzie i małym napięciu. Pierwszy stopień konwertuje ją do postaci o napięciu równym napięciu sieci. Kolejnym etapem jest falownik, zazwyczaj oparty o mostek H, którego zadaniem jest konwersja DC/AC, czyli do postaci umożliwiającej podanie wygenerowanej energii do sieci energetycznej.
Inwertery wcześniejszych generacji, stosowane w energetyce słonecznej, były prostymi modułami które po prostu przetwarzały energię pochodzącą z paneli słonecznych i wprowadzały do sieci energetycznej. Nowoczesne projekty takich urządzeń skupiają się na poprawie bezpieczeństwa, integracji z siecią przesyłową oraz oczywiście na redukcji kosztów. Aby sprostać tym nowym wymaganiom poszukuje się nowych technologii, dotychczas nie stosowanych w inwerterach, jako potencjalnej możliwości polepszenia ich parametrów lub redukcji kosztów.
W pokazanym powyżej układzie procesor DSP zajmuje się kontrolowaniem działania przetwornicy DC/DC i DC/AC. System podłączony jest do sieci energetycznej poprzez przekaźnik. Prąd płynący z instalacji fotowoltaicznej do sieci mierzony jest z pomocą opisanego wyżej układu opartego o modulator AD7401A
Inwertery tego rodzaju mogą być podłączone do sieci energetycznej z wykorzystaniem transformatora separującego lub, z względów ekonomicznych, z jego pominięciem. Jednakże w przypadku stosowaniu układu pozbawionego transformatora separującego konieczne jest ciągłe monitorowanie także prądu stałego który jest wstrzykiwany w sieć energetyczną. Zjawisko to może spowodować saturację rdzeni transformatorów znajdujących się w sieci i w odbiornikach, zatem prąd DC który przenika do sieci z inwertera nie może być większy niż kilka miliamperów. Dzięki zastosowaniu opisywanej aplikacji udaje się to osiągnąć, gdyż wspomniany układ jest zdolny do pomiaru także prądu stałego. Umożliwia to także znaczną redukcję kosztów poprzez pozbycie się z układu transformatora separującego. Inne metody pomiary prądu, takie jak na przykład metoda Halla, są znacznie droższe w aplikacji gdyż wymagają one często dwóch ukłądów - jednego dla niskiego a drugiego dla wysokiego zakresu prądów.
Offset układu AD7401A
Offset występujący podczas pomiarów z wykorzystaniem układu AD7401A w pomiarach prądu mierzony był w szerokim zakresie temperatur aż do 125°C. Poniżej zaprezentowano rezultaty tych pomiarów. Są one zgodne z danymi z karty katalogowej tego układu. Maksymalny offset zmierzony dla układu odpowiada wariacji prądu płynącego przez opornik pomiarowy wynoszącego ±20 mA w zakresie od −40°C do +125°C
Pomiary były prowadzone w następujących warunkach:
VDD_ISO = 5 V
VDD_FPGA = 3.3 V
MCLKIN = 16 MHz (wygenerowany z wykorzystaniem płytki EVAL-CED1Z z układem FPGA firmy Altera).
VIN = 6 V @ 62 mA (napięcie zasilające moduł pomiarowy).
Liniowość przetwarzania
Liniowość modułu z prądami do ±28 A była analizowana. Poniższy wykres pokazuje wyniki takiej analizy. Jak łatwo odczytać z wykresu liniowość układu nie gorsza niż ±0,2% może zostać osiągnięta po odpowiedniej kalibracji układu. Pomiar był prowadzony w takich samych warunkach jak powyżej. Na poniższym wykresie pokazano błąd pomiaru w pełnej skali i w skali absolutnej. Zdefiniowane są one następująco:
gdzie:
VSHUNT = Prąd płynący przez precyzyjny opornik pomiarowy, zmierzony multimetrem laboratoryjnym;
VCALC = Prąd obliczony na podstawie pomiarów z wykorzystaniem modulatora AD7401A
VFULLSCALE = Pełny zakres prądów (28 A).
Istotną zaletą używania błędów w skali absolutnej jest możliwość analizy błędów dla niskich prądów, gdzie są one bardziej wyraźne. Jest to istotne w aplikacjach fotowoltaicznych, gdyż konieczny jest w tym przypadku pomiar niewielkiego prądu stałego.
Działanie filtra sinc³
Układ AD7401A jest specyfikowany z częstotliwością decymacji (DR) wynoszącą 256, jednakże możliwe jestwykorzystanie go z wyższymi czętotliwościami. Dla DR = 256 odpowiedź filtra sinc³ pokazana jest na poniższej ilustracji. W takiej sytuacji częstotliwość danych wyjściowych wynosi 62,6 kHz. Kolejny wykres pokazuje poziom szumów z pomocą widma FFT.
Dla wyższych częstotliwości decymacji odpowiedź filtra sinc³ znacznie się poprawia. Dla DR = 1024 częstotliwość próbek wyjściowych wynosi 15,6 kHz. Poniżej pokazano odpowiedź filtra i widmo FFT z danych podczas takiej operacji. Jak widać możliwe jest poprawienie jakości danych wyjściowych z modulatora jednakże kosztem zmniejszenia częstotliwości danych wyjściowych.
Projektowanie płytki drukowanej
Szczególna uwaga musi zostać przyłożona podczas projektowania płytki drukowanej (PCB) z uwagi na standardy emisji zakłóceń radiowych. W nocie aplikacyjnej AN-0971 (do znalezienia w moich artykułach - przyp. tłum.) opisano rekomdenacje do projektu tego typu układu. Przykład projektu płytki drukowanej z uwzględnieniem tych rekomendacji pokazano poniżej. Kluczowym zagadnieniem jest zapewnienie przekrywania się pomiędzy warstwą 3 (pływającej wylewki) a wartwą 2 (masy). Prosta zakładka pomiędzy tymi warstwami sprawia że emisja zakłóceń z tego układu jest minimalna. Pod projektem PCB pokazano fotografię gotowego urządzenia.
Ewaluacja i testowanie układu
Do przeprowadzenia testów pokazanego powyżej układu będziemy potrzebowali:
* Żródło DC dające 28 A przy 100 V. Źróło to służyć będzie do symulacji panelu z przetwornicą DC/DC.
* Multimetr oraz precyzyjnie skalibrowany opornik pomiarowy.
* Płytka EVAL-CN0280-EB1Z
* Zasilacz 6 V, 200 mA
* Zasilacz 7 V, 2 A
* Oprogramowanie do płytki EVAL-CED1Z
* Przykładowy kod powalający na implementację filtra sinc³. Algorytmy można odnaleźć w katcie katalogowej układu AD701A.
Proponowany układ pomiarowy wygląda następująco:
Źródła:
http://www.analog.com/en/circuits-from-the-lab/CN0280/vc.html
Proponowany układ jest idealny do aplikacji gdzie konieczne jest monitorowanie prądu zmiennego na przykład w aplikacjach fotowoltaicznych, gdzie napięcie zmienne może wahać się od zera do kilkuset woltów a prąd od kilki miliamperów do 25 A.
Opis układu
W układzie wykorzystano opornik pomiarowy o oporze 1 mΩ w celu pomiaru wartości płynącego prądu w zakresie od -25 A do 25 A.
Analogowa część układu pomiarowego składa się z wspomnianego opornika oraz podwójnego wzmacniacza operacyjnego AD8639. charakteryzującego się niskim napięciem offsetu. Wzmocnienie tego układu ustawione zostało na 10 V/V w celu wykorzystania pełnego zakresu wejściowego przetwornika AD7401A. Jest to 1 bitowy izolowany modulator sigma-delta, przekształcający sygnał analogowy na 1 bitowy strumień danych, pozwalający na konwersję analogowo-cyfrową z wykorzystaniem dalszych układów DSP i filtrów cyfrowych sinc³. Maksymalny zakres wejściowy tego układu wynosi ±250 mV. W celu zwiększenia zakresu pomiarowego opisywanego układu konieczne jest jedynie zmniejszenie wzmocnienia osiąganego na AD8639, tak aby pełny zakres pomiarowy (nawet do ±100 A) pokrywał cały zakres wejść modulatora AD7401A. Pozwala to na zmaksymalizowanie precyzji urządzenia i wykorzystanie całego potencjału użytego modulatora.
Płynący przez opornik pomiarowy prąd o natężeniu ±25 A wytwarza na 1 mΩ oporniku spadek napięcia ±25 mV. Napięcie to jest następnie wzmacniane (10x) przez AD8639 i podawane na wejście modulatora AD7401A. Dzięki wykorzystaniu wejścia różnicowego w modulatorze działa on jak wzmacniacz różnicowy, używany w klasycznej aplikacji wzmacniacza pomiarowego opartego o trzy wzmacniacze operacyjne. Pozwala to uprościć konstrukcję układu i wyeliminować jeden wzmacniacz operacyjny.
Użyty wzmacniacz operacyjny charakteryzuje się napięciem offsetu wynoszącym jedynie 3 µV i dryftem na poziomie 0,01 µV/°C. Szum tego układu w zakresie od 0,1 Hz do 10 Hz wynosi 1,2 µV napięcia międzyszczytowego. Dzięki takim parametrom idealnie nadaje się do aplikacji w układzie gdzie wszelkie błędy DC muszą być zminimalizowane. Z kolei niski dryft jest bardzo korzystny dla aplikacji fotowoltaicznych, gdyż układ pracować musi w szerokim zakresie temperatur otoczenia. Dodatkowo w wielu systemach korzystanie na parametry pracy wpływa możliwość pracy z wyjściem rail-to-rail opisywanego układu, co pozwala poprawić stosunek sygnału do szumu (SNR).
W opisywanym projekcie wykorzystano pierścień ochronny (ang. guard ring) w celu zapobieżenia wnikania zakłóceń do układu w sekcji niskonapięciowej. Diody Schottkiego BAT54 dodano na wejściach wzmacniacza operacyjnego w celu zapewnienia zabezpieczenia przed nadmiernym napięciem oraz zakłóceniami ESD.
Pomiędzy wzmacniaczami a modulatorem AD7401A wstawiony jest prosty filtr RC złożony z kondensatora 1 nF i opornika 102 Ω, którego celem jest ograniczenie szumu szerokopasmowego. Różnicowe pasmo tego filtra wynosi 1,56 MHz i wydatnie redukuje poziom szumów na wejściu modulatora.
Do swojej pracy modulator sigma-delta potrzebuje sygnału zegarowego z zewnętrznego źródła, jakim może być procesor DSP lub układ FPGA. Częstotliwość tego zegara zawierać się musi pomiędzy 5 MHz a 20 MHz. W projekcie pokazanym na powyższym schemacie wykorzystano zegar o częstotliwości 16 MHz. Wyjście danych z izolowanego modulatora może być bezpośrednio podłączone do układu DSP, gdzie po wykorzystaniu filtra sinc³ możliwa jest konwersja danych z modulatora na wartość napięcia.
Wykorzystując układy z rodziny AD740x możliwe jest monitorowanie nie tylko parametrów zmiennoprądowych, ale także stałoprądowych. Dzięki temu możliwe jest wykrywanie pojawienia się stałego napięcia na wyjściu układu fotowoltaicznego. Jest to o tyle istotne iż nadmierny poziom stałego prądu w sieci zasilającej może powodować saturację rdzeni transformatorów w sieci, zatem poziom stałego prądu na wyjściu musi być niewielki, zazwyczaj w zakresie miliamperów.
Kluczową zaletą układów z tej rodziny jest możliwość umieszczenia modulatora bardzo blisko toru analogowego, a odpowiednio dalekie odsunięcie układów DSP czy FPGA, nawet na inną płytkę drukowaną w systemie. Wydatnie poprawia to dokładność pomiaru poprzez minimalizację wpływu zakłóceń elektromagnetycznych wnikających w tor pomiarowy.
Wysoki poziom bezpieczeństwa w opisywanych modulatorach uzyskuje się dzięki wykorzystaniu wewnątrz ich struktury bariery izolacji galwanicznej wykonanej z 20 mikrometrowej warstwy poliimidu. Dokładniejsze informacje na temat tej technologii odnaleźć można w stosownych kartach katalogowych. Układ AD7401A pracuje poprawnie do różnicy potencjałów pomiędzy stroną pierwotną a wtórną bariery izolacji galwanicznej wynoszącej do 891 V.
Konfiguracja układów zasilania
Układ ADuM6000 to izolowana przetwornica DC/DC dająca zasilanie 5 V. Przetwornica ta pracuje z sygnałem PWM o częstotliwości 625 kHz który przenoszony jest indukcyjnie poprzez barierę izolacji galwanicznej, gdzie jest on prostowany i filtrowany. Do stabilizacji napięcia zasilania dla układu AD8639 wykorzystano układy ADP121 oraz ADP7182. Pierwszy z nich to stabilizator o niskim spadku napięcia, który z izolowanej linii 5 V stabilizuje napięcie 2,5 V. ADP7182 zasilany jest napięciem -5 V, wygenerowanym z użyciem przetwornicy z przełączaną pojemnością ADM8829, która generuje z napięcia 5 V napięcie -5V, które następnie stabilizowane jest na układzie ADP7182 do -2,5 V, zasilającego wzmacniacz operacyjny.
Teoria działania
Układ AD7401A jest modulatorem sigma-delta drugiego rzędu, który konwertuje z dużą prędkością sygnał analogowy na jedno bitowy strumień danych. W układzie tym zintegrowano barierę izolacji galwanicznej wykonaną w technologii iCoupler firmy Analog Devices. Układ ten zasilany jest z napięcia 5 V i charakteryzuje się maksymalnym napięciem różnicowym wynoszącym ±250 mV. Modulator analogowy eliminuje konieczność stosowania układów próbkujących w torze sygnału. Informacje na temat wartości napięcia po stronie 'analogowej' układu kodowane są jako gęstość jedynek w sygnale wyjściowym. Sygnał cyfrowy może być taktowany zegarem do 20 MHz. Napięcie wejściowe jest rekonstruowane następnie z wykorzystaniem odpowiednich technik cyfrowych w procesorze DSP lub układzie FPGA. Modulator, po stronie procesora, zasilany może być nieizolowanym napięciem 5 V lub 3 V (VDD2).
Pomiary wartości prądu w aplikacjach energetyki słonecznej wymagają aplikacji bariery izolacji galwanicznej. AD7401A jest jednym z wielu układów firmy Analog Devices, oferujących tego typu izolację w pomiarach analogowych. Izolacja wbudowana w układ oparta jest o technologię sprzęgu indukcyjnego (tzw. izolatory cyfrowe - przyp. tłum.) iCoupler. Innym rozwiązaniem szeroko stosowanym w przemyśle jest wykorzystanie przekładnika prądowego (transformatora pomiarowego), który zapewnia izolację galwaniczną sekcji pomiarowej od napięcia sieci, jednakże nie daje on możliwości pomiaru prądu stałego.
Aplikacja w systemie z inwerterem i panelem fotowoltaicznym
Inwerter w typowej aplikacji fotowoltaicznej zajmuje się konwersją prądu pochodzącego z ogniw słonecznych do formy użytecznej dla sieci energetycznej. Prąd z panelu, który jest de facto źródłem prądowym prądu stałego jet konwertowane do napięcia przemiennego, które następnie może być podawane do sieci energetycznej, oczywiście zachowując zgodność z fazą sieci i taką samą jak ona częstotliwość (i to z bardzo dużą dokładnością rzędu 95% czy nawet 98%). Konwersja taka może być procesem jedno- lub wielostopniowym, jak pokazano na poniższym schemacie. Pierwszym stopniem przetwarzania jest zazwyczaj konwersja w przetwornicy DC/DC której zadaniem jest zwiększenie napięcia. Moc z panelu fotowoltaicznego podawana jest jako sygnał o dużym prądzie i małym napięciu. Pierwszy stopień konwertuje ją do postaci o napięciu równym napięciu sieci. Kolejnym etapem jest falownik, zazwyczaj oparty o mostek H, którego zadaniem jest konwersja DC/AC, czyli do postaci umożliwiającej podanie wygenerowanej energii do sieci energetycznej.
Inwertery wcześniejszych generacji, stosowane w energetyce słonecznej, były prostymi modułami które po prostu przetwarzały energię pochodzącą z paneli słonecznych i wprowadzały do sieci energetycznej. Nowoczesne projekty takich urządzeń skupiają się na poprawie bezpieczeństwa, integracji z siecią przesyłową oraz oczywiście na redukcji kosztów. Aby sprostać tym nowym wymaganiom poszukuje się nowych technologii, dotychczas nie stosowanych w inwerterach, jako potencjalnej możliwości polepszenia ich parametrów lub redukcji kosztów.
W pokazanym powyżej układzie procesor DSP zajmuje się kontrolowaniem działania przetwornicy DC/DC i DC/AC. System podłączony jest do sieci energetycznej poprzez przekaźnik. Prąd płynący z instalacji fotowoltaicznej do sieci mierzony jest z pomocą opisanego wyżej układu opartego o modulator AD7401A
Inwertery tego rodzaju mogą być podłączone do sieci energetycznej z wykorzystaniem transformatora separującego lub, z względów ekonomicznych, z jego pominięciem. Jednakże w przypadku stosowaniu układu pozbawionego transformatora separującego konieczne jest ciągłe monitorowanie także prądu stałego który jest wstrzykiwany w sieć energetyczną. Zjawisko to może spowodować saturację rdzeni transformatorów znajdujących się w sieci i w odbiornikach, zatem prąd DC który przenika do sieci z inwertera nie może być większy niż kilka miliamperów. Dzięki zastosowaniu opisywanej aplikacji udaje się to osiągnąć, gdyż wspomniany układ jest zdolny do pomiaru także prądu stałego. Umożliwia to także znaczną redukcję kosztów poprzez pozbycie się z układu transformatora separującego. Inne metody pomiary prądu, takie jak na przykład metoda Halla, są znacznie droższe w aplikacji gdyż wymagają one często dwóch ukłądów - jednego dla niskiego a drugiego dla wysokiego zakresu prądów.
Offset układu AD7401A
Offset występujący podczas pomiarów z wykorzystaniem układu AD7401A w pomiarach prądu mierzony był w szerokim zakresie temperatur aż do 125°C. Poniżej zaprezentowano rezultaty tych pomiarów. Są one zgodne z danymi z karty katalogowej tego układu. Maksymalny offset zmierzony dla układu odpowiada wariacji prądu płynącego przez opornik pomiarowy wynoszącego ±20 mA w zakresie od −40°C do +125°C
Pomiary były prowadzone w następujących warunkach:
VDD_ISO = 5 V
VDD_FPGA = 3.3 V
MCLKIN = 16 MHz (wygenerowany z wykorzystaniem płytki EVAL-CED1Z z układem FPGA firmy Altera).
VIN = 6 V @ 62 mA (napięcie zasilające moduł pomiarowy).
Liniowość przetwarzania
Liniowość modułu z prądami do ±28 A była analizowana. Poniższy wykres pokazuje wyniki takiej analizy. Jak łatwo odczytać z wykresu liniowość układu nie gorsza niż ±0,2% może zostać osiągnięta po odpowiedniej kalibracji układu. Pomiar był prowadzony w takich samych warunkach jak powyżej. Na poniższym wykresie pokazano błąd pomiaru w pełnej skali i w skali absolutnej. Zdefiniowane są one następująco:
błąd w pełnej skali = (VSHUNT – VCALC) / VFULLSCALE
błąd w skali asolutnej = ( VSHUNT – VCALC) / VSHUNT
błąd w skali asolutnej = ( VSHUNT – VCALC) / VSHUNT
gdzie:
VSHUNT = Prąd płynący przez precyzyjny opornik pomiarowy, zmierzony multimetrem laboratoryjnym;
VCALC = Prąd obliczony na podstawie pomiarów z wykorzystaniem modulatora AD7401A
VFULLSCALE = Pełny zakres prądów (28 A).
Istotną zaletą używania błędów w skali absolutnej jest możliwość analizy błędów dla niskich prądów, gdzie są one bardziej wyraźne. Jest to istotne w aplikacjach fotowoltaicznych, gdyż konieczny jest w tym przypadku pomiar niewielkiego prądu stałego.
Działanie filtra sinc³
Układ AD7401A jest specyfikowany z częstotliwością decymacji (DR) wynoszącą 256, jednakże możliwe jestwykorzystanie go z wyższymi czętotliwościami. Dla DR = 256 odpowiedź filtra sinc³ pokazana jest na poniższej ilustracji. W takiej sytuacji częstotliwość danych wyjściowych wynosi 62,6 kHz. Kolejny wykres pokazuje poziom szumów z pomocą widma FFT.
Dla wyższych częstotliwości decymacji odpowiedź filtra sinc³ znacznie się poprawia. Dla DR = 1024 częstotliwość próbek wyjściowych wynosi 15,6 kHz. Poniżej pokazano odpowiedź filtra i widmo FFT z danych podczas takiej operacji. Jak widać możliwe jest poprawienie jakości danych wyjściowych z modulatora jednakże kosztem zmniejszenia częstotliwości danych wyjściowych.
Projektowanie płytki drukowanej
Szczególna uwaga musi zostać przyłożona podczas projektowania płytki drukowanej (PCB) z uwagi na standardy emisji zakłóceń radiowych. W nocie aplikacyjnej AN-0971 (do znalezienia w moich artykułach - przyp. tłum.) opisano rekomdenacje do projektu tego typu układu. Przykład projektu płytki drukowanej z uwzględnieniem tych rekomendacji pokazano poniżej. Kluczowym zagadnieniem jest zapewnienie przekrywania się pomiędzy warstwą 3 (pływającej wylewki) a wartwą 2 (masy). Prosta zakładka pomiędzy tymi warstwami sprawia że emisja zakłóceń z tego układu jest minimalna. Pod projektem PCB pokazano fotografię gotowego urządzenia.
Ewaluacja i testowanie układu
Do przeprowadzenia testów pokazanego powyżej układu będziemy potrzebowali:
* Żródło DC dające 28 A przy 100 V. Źróło to służyć będzie do symulacji panelu z przetwornicą DC/DC.
* Multimetr oraz precyzyjnie skalibrowany opornik pomiarowy.
* Płytka EVAL-CN0280-EB1Z
* Zasilacz 6 V, 200 mA
* Zasilacz 7 V, 2 A
* Oprogramowanie do płytki EVAL-CED1Z
* Przykładowy kod powalający na implementację filtra sinc³. Algorytmy można odnaleźć w katcie katalogowej układu AD701A.
Proponowany układ pomiarowy wygląda następująco:
Źródła:
http://www.analog.com/en/circuits-from-the-lab/CN0280/vc.html
Fajne? Ranking DIY
