logo elektroda
logo elektroda
X
logo elektroda
REKLAMA
REKLAMA
Adblock/uBlockOrigin/AdGuard mogą powodować znikanie niektórych postów z powodu nowej reguły.

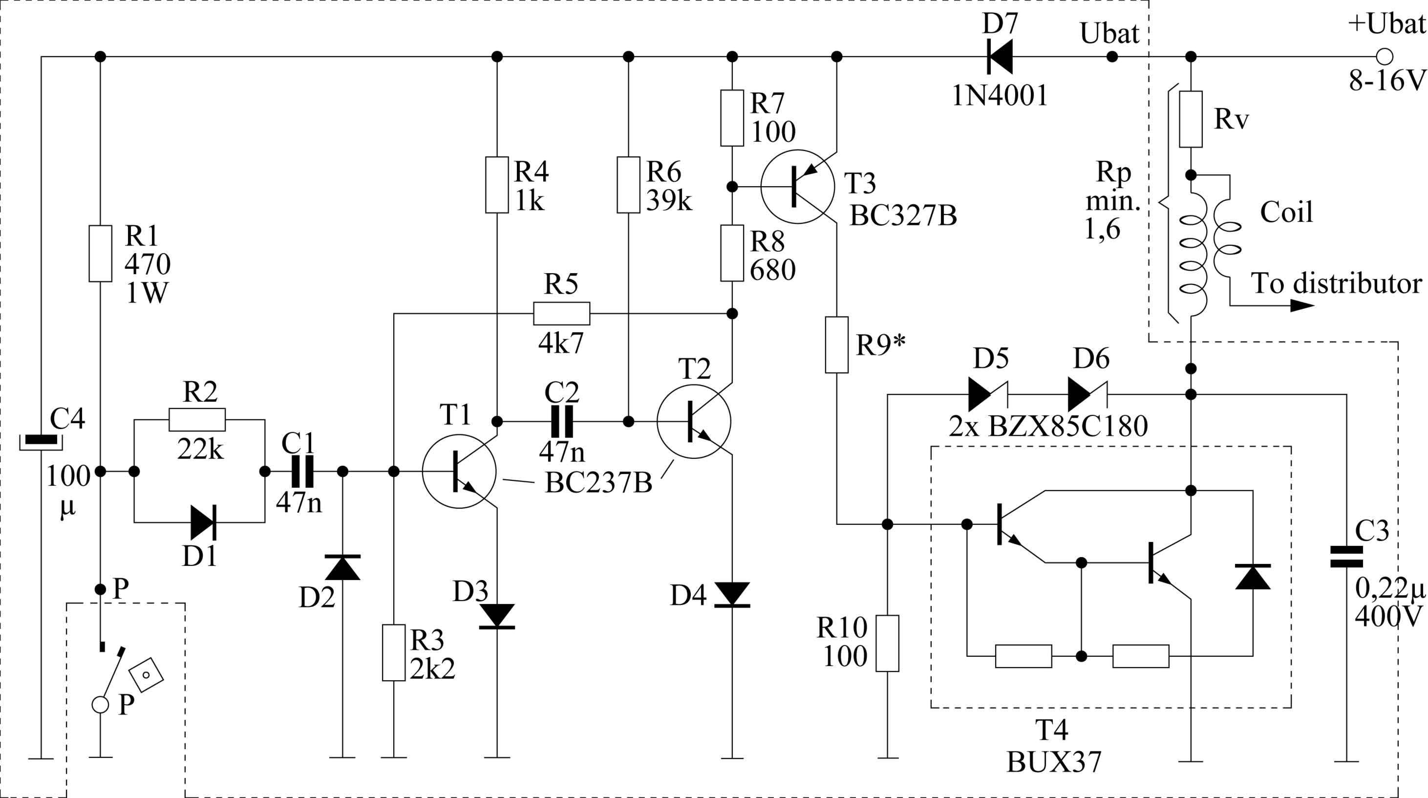
szukam schematu elektronicznego zapłonu

maizner 21 Mar 2005 16:25 3290 2
REKLAMA
  • #1 1335428
    maizner
    Poziom 12  
    Chciałbym przerobić układ zapłonowy w Skodzie Rapid na BEZSTYKOWY elektroniczny. Zainspirowało mnie rozwiązanie z z MZ ETZ250 ale nie wiem czy prąd z tego układu wystarczy do poprawej pracy z silnikiem czterocylindrowym.
  • REKLAMA
  • #2 1335576
    jagrx
    Poziom 21  
    Gotowe rozwiazanie mozesz znalezc w samochodach typu Wartburg -POLO lub Trabant -Polo.Moze znajdziesz gdzies na szrotach.
  • #3 1335617
    Konto nie istnieje
    Konto nie istnieje  
REKLAMA