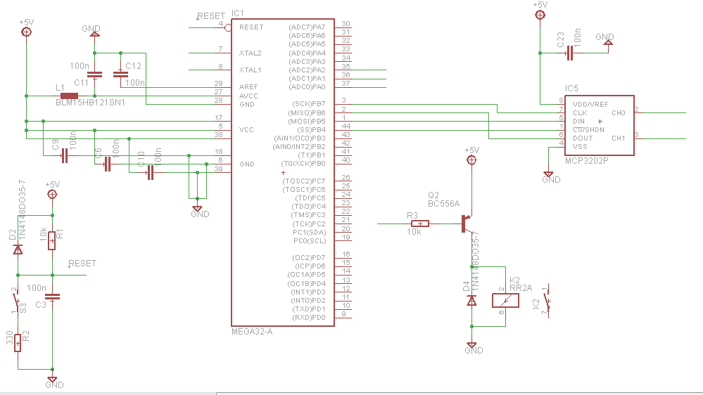
Tak jak w temacie, chciałbym prosić o sprawdzenie poprawności poniższego schematu:
Sporo poczytałem o poprawnym podłączaniu AVRów, teraz chciałbym się przekonać, czy wyciągnąłem dobre wnioski.
Nie jestem pewien, czy dobrze podłączyłem MCP3202. Czy linia SS powinna zostać podciągnięta do zasilania? Czy może wystarczy, jak na starcie programu ustawię tam stan wysoki?
Trzecia sprawa, to podłączenie przekaźnika kontaktronowego. Schemat wzięty z elektrody, ale także wolę mieć pewność, że jest ok.
Pozdrawiam i czekam na opinie oraz sugestie.
Sporo poczytałem o poprawnym podłączaniu AVRów, teraz chciałbym się przekonać, czy wyciągnąłem dobre wnioski.
Nie jestem pewien, czy dobrze podłączyłem MCP3202. Czy linia SS powinna zostać podciągnięta do zasilania? Czy może wystarczy, jak na starcie programu ustawię tam stan wysoki?
Trzecia sprawa, to podłączenie przekaźnika kontaktronowego. Schemat wzięty z elektrody, ale także wolę mieć pewność, że jest ok.
Pozdrawiam i czekam na opinie oraz sugestie.
