logo elektroda
logo elektroda
X
logo elektroda
REKLAMA
REKLAMA
Adblock/uBlockOrigin/AdGuard mogą powodować znikanie niektórych postów z powodu nowej reguły.

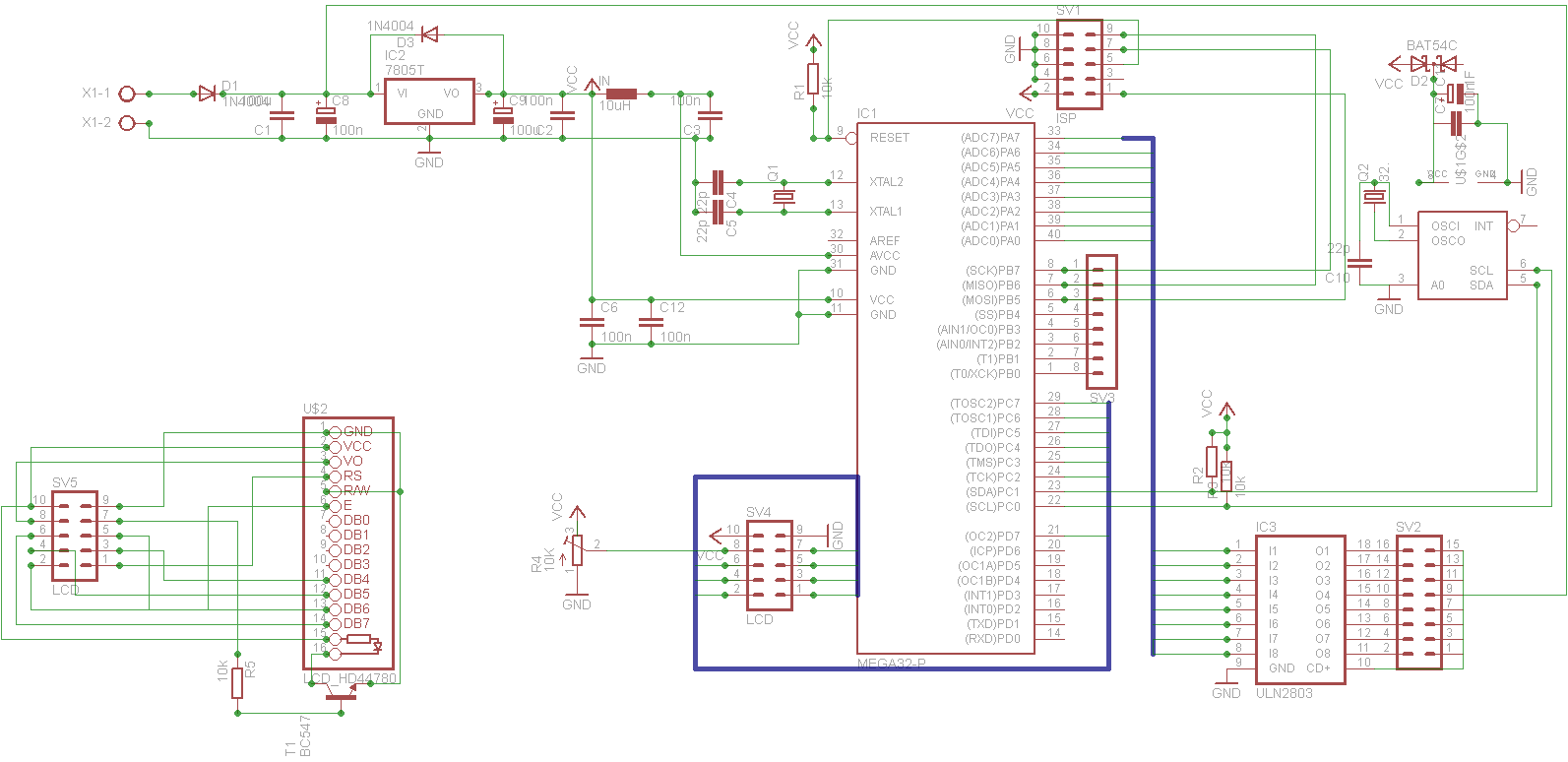
[atmega32] Ocena schematu sterownika pomp dozujących 15x6V z ULN2803 i Atmega32

okitoki 29 Lis 2013 21:25 1137 3
REKLAMA
  • #1 13007123
    okitoki
    Poziom 10  
    Witam tworzę sterownik pomp dozujących na 15 pomp które będą zasilane 6V prądu stałego

    daję schemacik do oceny i co byście w nim jeszcze zmienili

    [atmega32] Ocena schematu sterownika pomp dozujących 15x6V z ULN2803 i Atmega32

    pompami steruje za pomocą uln2803 i nie będzie działała więcej niż jedna pompa w jednym czasie.

    ps. Na pompa też będą kondensatorki
  • REKLAMA
  • #2 13007351
    PiotrPitucha
    Poziom 34  
    Witam
    Jeśli pompki mają być zasilone z 6V to rozumiem że napięcie przed stabilizatorem przewidujesz koło 6V a to mało dla 7805.
    Druga sprawa to kondensatory blokujące i kondensatory przy kwarcu, mam nadzieję że wiesz że powinny być blisko procesora i tylko na schemacie Ci się tak narysowały.
    Jeśli nie używasz ADC to można pozbyć się dławika oczywiście zasilając AVcc.
    Jeśli nie przekroczysz prądu dla ULN2803 to reszta wydaje się być poprawna, ale zwróć uwagę na prowadzenie masy aby śmieci z zasilania pompek nie nanosiły się na zasilanie procesora.
  • REKLAMA
  • #3 13007465
    okitoki
    Poziom 10  
    tak kondensatory są blisko uC,
    co do zasilacza używam 6V 2A a pompka ma 6V 0,3A, co do działania śmiga dobrze,

    Dodano po 1 [minuty]:

    aha, paruje nogi przy uln2308, używam jednej kości do 4 pomp
REKLAMA