logo elektroda
logo elektroda
X
logo elektroda
REKLAMA
REKLAMA
Adblock/uBlockOrigin/AdGuard mogą powodować znikanie niektórych postów z powodu nowej reguły.

[avr] sterowanie lampą dekatron A101 , kłopot ze sterowaniem

Janek3636 02 Gru 2013 11:46 3186 14
REKLAMA
  • #1 13016104
    Janek3636
    Poziom 10  
    Witam,
    Na wstępnie mały opis , kupiłem lampę dekatron A101 i po odpytaniu google znalazłem kilka fajnych stron na temat sterowania nią przy pomocy procka.
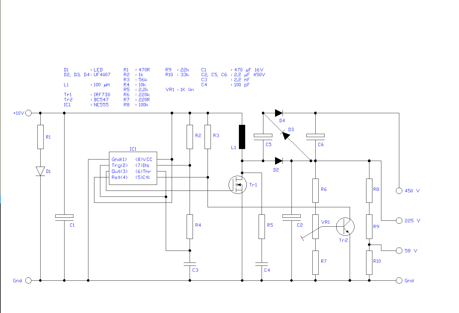
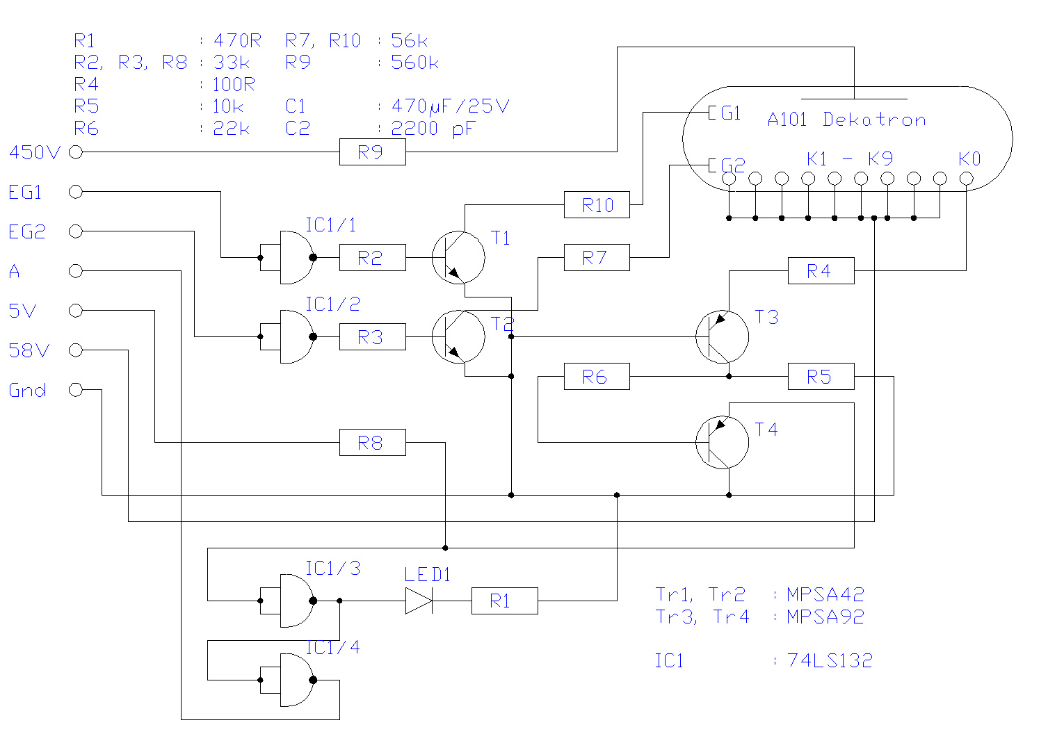
    Zasilanie już miałem , i pozostało tylko wykonanie sterowania .... i tu pojawia się problem . Sterowanie zrobiłem na podstawie załączonego schematu.
    Po podłączeniu do Attiny ( płytka testowa) sterowanie portami nic nie daje, kropka świeci się i nie przechodzi dalej. Co ciekawe gdy ręcznie bazy tranzystorów zwieram do portów w odpowiedniej kolejności to punkt przesuwa się tak jak powinien. I tu pytanie ,co robię źle. Zastanawiam się czy dobrze zrobiłem, że masa brana jest z masy zasilacza , może zbyt niski potencjał ? Widziałem też takie rozwiązanie oparte na sterowaniu przesz AVR przekaźnikami , ale nie chcę ich stosować . Ma ktoś może jakąś podpowiedź . Dodaję jeszcze schemat zasilania.
  • REKLAMA
  • #2 13016265
    BlueDraco
    Specjalista - Mikrokontrolery
    Bez kodu programu trudno stwierdzić, jaki masz w nim błąd.
  • REKLAMA
  • #3 13016426
    Janek3636
    Poziom 10  
    To raczej nie jest sprawa kodu .... szukam przyczyny w tym, że nie ma problemu gdy całkowicie odpinam bazy tranzystorów od procka, gdy steruje nimi procek to wyglada , że jest zbyt mała różnica potencjałów lub nieiwelka do poprawnego działania lampy. Tak przynajmniej mi się wydaje. Gdybym zwalił sterowanie to przynajmniej coś by drgnęło ... a tu nic :( . Dodam, że program jest trywialny .... podaję stan wysoki na G1 po 32ms stan wysoki na G1 i po 60ms obydwa porty stan 0 . Robiąc coś takiego ręcznie ( tylko wolniej) bez problemu kropka przeskakuje. Problem tkwi chyba w odpinaniu tranzystorów od portów ...
  • #4 13017026
    BlueDraco
    Specjalista - Mikrokontrolery
    Jeśli uważasz, że bardziej prawdopodobnym wytłumaczeniem problemu jest cud niż prosty błąd w programie, to wątek nadaje się do zamknięcia.
  • REKLAMA
  • #5 13017199
    Janek3636
    Poziom 10  
    Hmm ok jak dojadę do domu to jeszcze raz sprawdzę , może faktycznie bo pisałem na kolanie w bascomie . Oczywiście dam znać .

    Dodano po 3 [godziny] 4 [minuty]:

    Programik wygląda tak :
    Kod: text
    Zaloguj się, aby zobaczyć kod


    Przyciski są po to aby kombinować ręcznie , ale to tez nic nie daje .
    Co ciekawe gdy nawet zewrę bazę tranzystora z masą następuje zapalenie pręcika obok .... nie rozumiem co jest grane.

    Dodano po 4 [godziny] 8 [minuty]:

    No i po walce się udało . Po pierwsze wydawało mi się zupełnie zbyteczne zastosowanie 74LS132 i tu był chyba błąd . Bezpośrednio z AVR lampa ani drgnęła. Na płytce testowej mam kilka tranzystorów BC 516 i właśnie przez nie teraz steruje EG1 i EG2 . Po lekkiej modyfikacji softu lampa ruszyła :)
    Główna sekwencja wygląda tak :
    Kod: text
    Zaloguj się, aby zobaczyć kod


    gdzie ax może być od 1 ms do momentu utraty widocznej płynności to około 200ms. Testy nadal trwają :)
  • REKLAMA
  • #6 13029457
    Patryk987
    Poziom 17  
    witam przymierzam sie też do sterowania tym dekatronem z procesora i zastanawia mnie czy przełączanie nie powinno się odbywać napięciem 120V zamiast 0.
  • #7 13030085
    Janek3636
    Poziom 10  
    Moim zdaniem liczy się różnica potencjałów w dopuszczalnym zakresie , jak to ustawimy to jest chyba wszystko jedno (w załączeniu jeszcze inne rozwiązanie). Mogę potwierdzić, że zamieszczone schematy są poprawne. Wszystko działa jak trzeba. Ja przymierzam się do zegara na nixie , a dekatron będzie zamiast neonówek pokazywał upływ sekund. W związku z tym, że można nim kręcić w dwie strony można zrobić ciekawe efekty :).
    Dodatkowo fajna stronka o dekatronach :http://threeneurons.wordpress.com/dekatron-stuff/
  • #8 13031408
    Patryk987
    Poziom 17  
    Witam ja zamierzam zbudować na dekatronie wskaźnik wysterowania do wzmacniacza lampowego mimo że mamy różne cele to środki są te same więc dobrze było by połączyć siły.
    A tutaj mniej więcej to co mam na celu uzyskać:




    Proszę zapoznać się z tym schematem który znalazłem w sieci tu piny sterujące podciągnięte sa do +100V może w tym tkwi problem.

    http://threeneurons.files.wordpress.com/2011/08/dek_tutor_as.gif?w=500&h=400

    W przypadku naszych dekatronów a-101 powinniśmy utrzymać potencjał 40V między pinem sterującym a katodą więc powinny byc podciągnięte do 80V , katody do 40V a sterowanie 0V.

    Jak nie będziesz używać wielkich liter i kropek to posty będą lądować w koszu.
    Dar.El
  • #9 13032475
    Janek3636
    Poziom 10  
    Znam ten schemat. Zmierzyłem napięcia miedzy sterowaniem a katodą i w przypadku schematu mojego mamy jakieś 60V , przy sterowaniu tym z twojego schematu jest 39V . Pojawiają się dwa pytania , pierwsze jaki wpływ na żywotność lampy ma to zwiększenie napięcia miedzy sterowaniem a katodą . Drugie na schemacie pokazanym przez ciebie jest sterowanie bezpośrednio z portu procesora , nic z tego znowu musiałem wspomagać się dodatkowym tranzystorem przed MPSA .... nie rozumiem tego za bardzo .
  • #10 13295367
    Janek3636
    Poziom 10  
    Doszedłem do tego, że prawdopodobnie mam problem z wysterowaniem MPSA42 z procka. Nie potrafię obliczyć rezystora bazy tak aby można było ten tranzystor odpowiednio wysterować ( kluczowanie) . Może ktoś mi pomoże ?
    Obecnie sterowanie MPSA odbywa się poprzez dołączenie do jego bazy BC 558 i w tym układzie nie ma problemu z wysterowaniem MPSA . Mam przeczucie , że to raczej kulawe rozwiązanie chociaż dekatron chodzi prawidłowo. [avr] sterowanie lampą dekatron A101 , kłopot ze sterowaniem
  • #11 13316090
    BlueDraco
    Specjalista - Mikrokontrolery
    A gdyby tak po prostu podłączyć bazę MPSA do wyjścia ATmega przez rezystor np. 3k3? Trzeba wtedy odwrócić polaryzację wyjść uC, albo dekatron będzie liczył do tyłu, ale do uruchomienia to bez znaczenia. Nie bardo rozumiem, po co na tym schemacie znalazł się tranzystor pośredniczący - chyba głównie dla bezpieczeństwa uC w razie przebicia, chociaż to też raczej iluzja.
  • #12 13316729
    Janek3636
    Poziom 10  
    Problem jest z tym, że bez tranzystora pośredniczącego dekatron nie działa. Wygląda to tak jakby MPSA się nie otwierał, albo otwierał za mało.
    Znalazłem taki przypadek :http://www.tubeclockdb.com/forum/Builders-Forum/3162-MPSA42-problems.html i niewylkuczone, że zrobiłem ten sam błąd , po powrocie do domu sprawdzę czy o to właśnie chodzio .
  • #13 13316734
    BlueDraco
    Specjalista - Mikrokontrolery
    Cuda, cuda. A w czym niby ten tranzystor po drodze jest lepszy od wyjścia ATmega?
  • #14 13316793
    Janek3636
    Poziom 10  
    No właśnie nie wiem ... :( coś musiałem namieszać, może faktycznie sprawa GND ma tu jakieś znaczenie ... Tranzystory pośrednie jak i procesor są na płytce testowej, reszta czyli przetwornica i sterowanie dekatronem (MPSA) na oddzielnej płytce , na płytce testowej jest po drodze mostek i 7805 .... a przetwornica jedzie prosto z zasilacza... może tu jest problem .
  • #15 13318544
    Janek3636
    Poziom 10  
    No i się wyjaśniło .. okazało się , że był problem z masa , tak jak pisałem zasilałem osobno płytkę testową i przetwornice . Wspólna masa wyeliminowała problem i tranzystory pomocnicze nie są potrzebne.
REKLAMA