logo elektroda
logo elektroda
X
logo elektroda
REKLAMA
REKLAMA
Adblock/uBlockOrigin/AdGuard mogą powodować znikanie niektórych postów z powodu nowej reguły.

Falowniki LENZE - Dwa falowniki i trzy potencjometry

KACZOREK 03 Gru 2013 18:34 2802 8
REKLAMA
  • #1 13021000
    KACZOREK
    Poziom 21  
    Witam.
    Zaistniała konieczność aby zrobić regulację obrotów dwóch silników trzema potencjometrami.
    Wyglądać ma to tak.
    Jednym potencjometrem ustawiam dowolne obroty jednego silnika np.800 i więcej go nie ruszam, drugim potencjometrem ustawiam obroty drugiego silnika np.1100 i też już nie będzie ruszany, a z kolei trzecim potencjometrem reguluję obroty jednocześnie dwóch silników tak żeby wcześniej ustawione proporcje można były zachowane.
    Czy w ogóle da się zbudować taki układ tylko za pomocą potencjometrów i jeśli tak to w jaki sposób podłączyć te potencjometry.
    Mógł bym zastosować podwójny potencjometr ale wolał bym pierwszą wersję ponieważ może zaistnieć konieczność zmiany proporcji obrotów między jednym a drugim silnikiem.
    Jeśli miał ktoś będzie w stanie mi pomóc to będę bardzo wdzięczny.
    Pozdrawiam.
  • REKLAMA
  • #2 13021076
    kosmos99
    Poziom 38  
    Falowniki posiadają, wejścia i wyjścia analogowe?
  • REKLAMA
  • #3 13021109
    KACZOREK
    Poziom 21  
    Tyle to akurat wiem.
    Pytałem o możliwość podłączenia trzech potencjometrów do dwóch falowników w sposób opisany wyżej. I jeśli jest taka możliwość to jak.
  • #4 13021156
    Gronczyński

    Poziom 19  
    Jako "trzeci" potencjometr zastosuj podwójny.
    Jakie to falowniki (jakie mają parametry wejść analogowych)?
  • REKLAMA
  • #5 13021242
    KACZOREK
    Poziom 21  
    Falowników jeszcze nie mam ale jeden będzie o mocy 1,5KW a drugi około 0,37KW.
    Ale rozwiązanie kolegi Gronczyński jest tym o co mi chodziło.
    Z tego co pamiętam to potencjometr do tych falowników to 10K.
    I tym układzie musiał bym zastosować dwa potencjometry po 5K i jeden podwójny 5K.
    Jeśli się mylę to proszę o poprawienie.
  • #6 13021469
    Gronczyński

    Poziom 19  
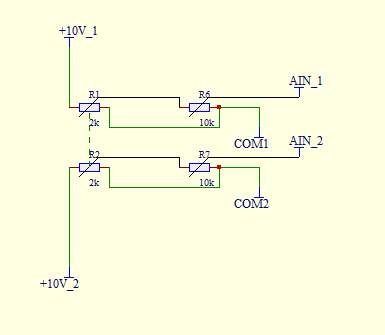
    O ile zastosowane falowniki będą miały wejścia analogowe przystosowane do potencjometrów w zakresie 1kΩ-10kΩ to lepiej będzie dać różne wartości potencjometrów - np tak jak tu.
    Falowniki LENZE - Dwa falowniki i trzy potencjometry
  • #7 13023418
    kuba2211
    Poziom 12  
    O ile dobrze zrozumiałem to na jednym i drugim silniku chcesz pierwszym potencjometrem ustalić prędkość maksymalną czyli np 800 / 1100.
    Więc nie będzie to zbyt często zmieniane, wystarczy jeśli w falownikach ustawisz taką wartość jako prędkość maksymalna. I wtedy wystarczy zainstalować jeden podwójny potencjometr do ustalania prędkości.
  • REKLAMA
  • #8 13025551
    bonanza
    Spec od Falowników
    Potencjometr to dzielnik napięcia - zastosuj dzielnik ogólny, a z niego dwa osobne dzielniki indywidualne, wartości potencjometrów nie są zbyt istotne.
  • #9 13039167
    KACZOREK
    Poziom 21  
    Witam.
    Falowniki dostałem w sobotę i już są podłączone.
    W zestawie z falownikami były potencjometry po 1k jako gratisy i dołożyłem tylko jeden podwójny 5k.
    Wszystko pracuje zgodnie z oczekiwaniami.
    Jeszcze raz wszystkim dziękuję za pomoc i pozdrawiam.
REKLAMA