Witam,
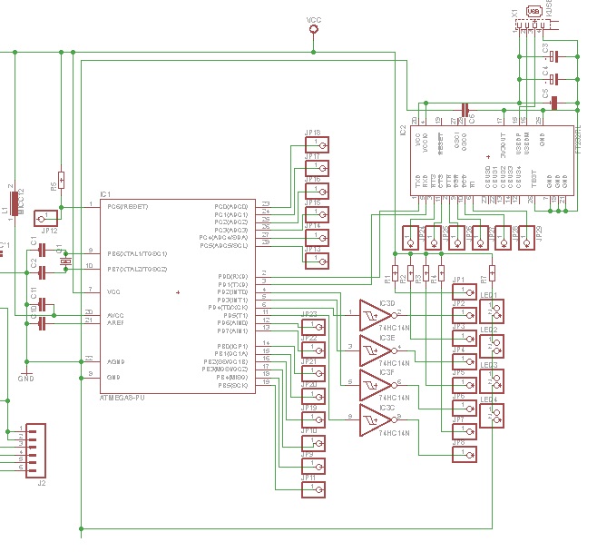
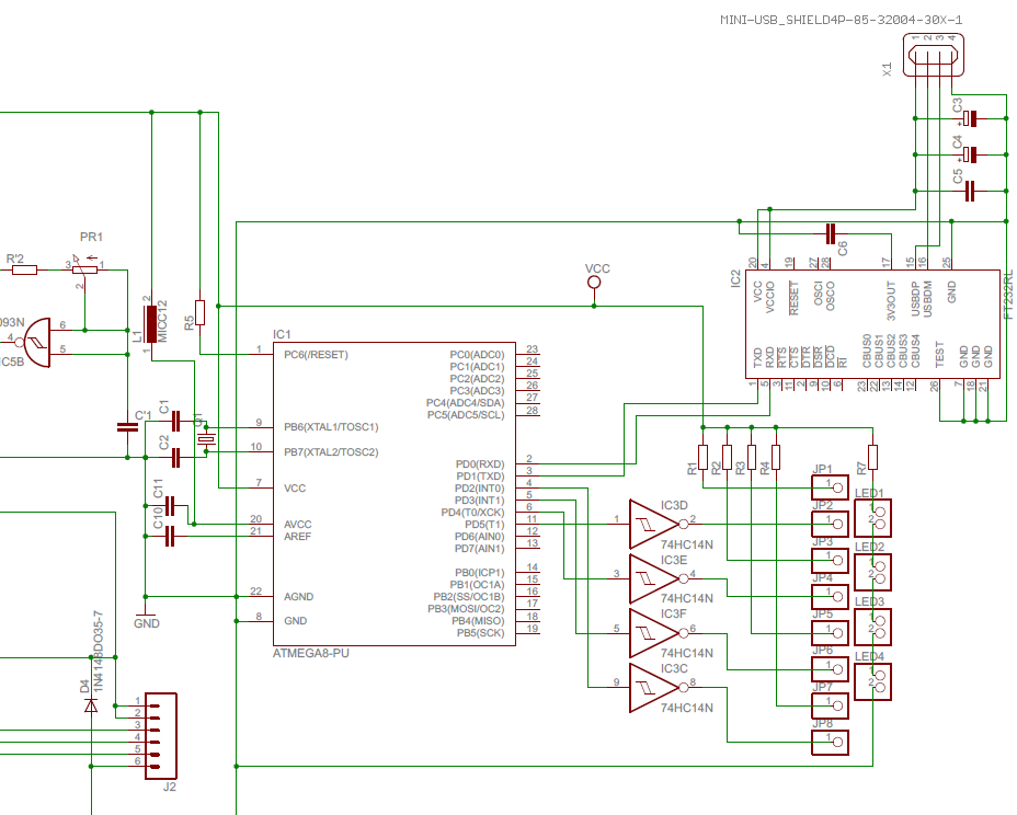
Wykonuje projekt w którym próbuję podłączyć atmegę8 z komputerem PC za pomocą USB, i po przeszukaniu internetu doszedłem do wniosku że najprościej będzie(tak mi się wydaje)z atmegi połączyć układ max232 na wyjście RS232. kolejnym krokiem jest wykonanie przejściówki RS232 na USB. zamierzam to zrobić za pomocą układu FT232. Tylko w karcie katalogowej tego układu jest połączony (RS232 level konwerter) i tym układem jest max 213, ale nigdzie nie mogę znaleźć tego układu. Czy jest jakiś zamiennik do niego? I czy może jest możliwe to aby atmege8 podłączyć bezpośrednio do złącza USB? Bez wykonywanie tych przejściówek? W karcie katalogowej na stronie 25 jest umieszczony schemat, gdzie układ FT232 jest bezpośrednio podłączony do atmegi8. Czy jest to możliwe że to będzie działać? Z tym że na wyjściach a mikrokontrolera nie mogę znaleźć wyjść CTS i RTS. Proszę o poradę.
pozdrawiam
Wykonuje projekt w którym próbuję podłączyć atmegę8 z komputerem PC za pomocą USB, i po przeszukaniu internetu doszedłem do wniosku że najprościej będzie(tak mi się wydaje)z atmegi połączyć układ max232 na wyjście RS232. kolejnym krokiem jest wykonanie przejściówki RS232 na USB. zamierzam to zrobić za pomocą układu FT232. Tylko w karcie katalogowej tego układu jest połączony (RS232 level konwerter) i tym układem jest max 213, ale nigdzie nie mogę znaleźć tego układu. Czy jest jakiś zamiennik do niego? I czy może jest możliwe to aby atmege8 podłączyć bezpośrednio do złącza USB? Bez wykonywanie tych przejściówek? W karcie katalogowej na stronie 25 jest umieszczony schemat, gdzie układ FT232 jest bezpośrednio podłączony do atmegi8. Czy jest to możliwe że to będzie działać? Z tym że na wyjściach a mikrokontrolera nie mogę znaleźć wyjść CTS i RTS. Proszę o poradę.
pozdrawiam
