logo elektroda
logo elektroda
X
logo elektroda
REKLAMA
REKLAMA
Adblock/uBlockOrigin/AdGuard mogą powodować znikanie niektórych postów z powodu nowej reguły.

Atmega8 - Czy układ z ULN2003A i BC807 zadziała do sterowania LED?

pit-b 16 Gru 2013 20:34 2403 5
REKLAMA
  • #1 13068541
    pit-b
    Poziom 9  
    Witam,
    chcę sterować taśmami LED z atmegi8. Przy stanie niskim diody mają być zapalone. Czy taki układ zadziała:
    Atmega8 --> ULN2003A --> BC807
    A jeżeli nie to poradźcie coś innego.
  • REKLAMA
  • #2 13068761
    BlueDraco
    Specjalista - Mikrokontrolery
    Łatwiej zapalać przy stanie wysokim. Wystarczy jeden tranzystor NMOS "logic level", np. TSM3202CX lub inny z tysięcy dostępnych typów.

    BC807 nie wyrobi prądowo.
  • REKLAMA
  • #3 13068794
    pit-b
    Poziom 9  
    No właśnie muszę zapalać przy stanie niski. Taśmy będą dlugości 1m więc BC807 raczej wyrobi, ewentualnie mogę dać inny PNP. Ale pytanie jest takie czy układ z tym ULN2003A będzie działał.
  • REKLAMA
  • #4 13069020
    eleproject

    Poziom 17  
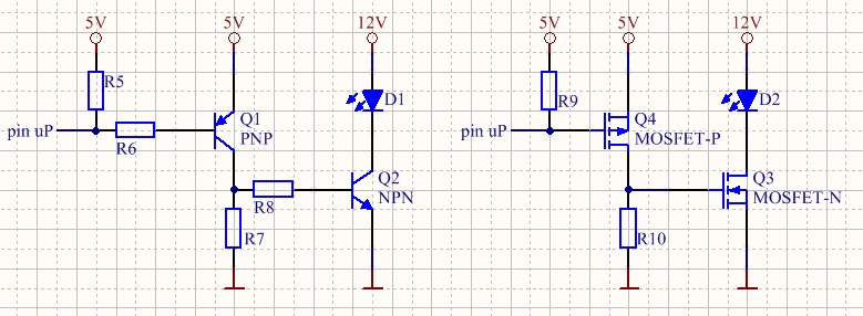
    A jakim napięciem będzie zasilana ta taśma LED? Oraz dlaczego musisz sterować stanem niskim?
    Jeśli z jakiejś przyczyny musisz sterować stanem niskim to możesz zastosować jeden z poniższych schematów - po lewej z tranzystorami bipolarnymi a po prawej z tranzystorami polowymi MOSFET. Ewentualnie możesz usunąć rezystory podciągające R5, R9 przy pierwszych tranzystorach, ale coś powinno podciągać potencjały nóżek procka jeśli wewnętrznie pin nie będzie podciągany.
    Ale najprościej byłoby tak jak pisał Darco - wtedy masz układ z jednym tranzystorem.
    Atmega8 - Czy układ z ULN2003A i BC807 zadziała do sterowania LED?
  • REKLAMA
  • #5 13069198
    BlueDraco
    Specjalista - Mikrokontrolery
    Nie widzę powodu, dla którego musiałyby być sterowane stanem niskim - to w końcu wyłącznie kwestia oprogramowania, a konkretnie stanu jednego bitu - wystarczy go zanegować. Zresztą na upartego możesz zanegować sygnał na zewnątrz, np. dowolnym tranzystorem pnp lub PMOS, jeśli zmiana dwóch linijek kodu programu stanowi większy problem niż dołożenie tranzystora i 2 rezystorów.
REKLAMA