Niskobudżetowy generator przebiegów (0-20MHz)
Wstęp
Urządzenie to zostało wykonane z konieczności posiadania generatora, będącego w stanie wytworzyć sygnał o częstotliwości przekraczającej 10MHz, zawartości harmonicznych poniżej 1% i jednocześnie nie kosztującego całej fortuny. Prezentowany generator spełnia wszystkie te wymagania, przy jego pomocy możemy wygenerować przebiegi sinusoidalne, trójkątne, piłokształtne, prostokątne, programowane, o zmiennej częstotliwości oraz sygnał TTL.
Lista elementów
To jest lista zawierająca niezbędne element. Sercem całego urządzenia jest układ MAX 038, który właściwie nie jest już produkowany, mimo to, nadal można go nabyć.
Wykonywanie płytki drukowanej

Płytka drukowana, na której umieszczone zostaną wszystkie elementy została zaprojektowana dwuwarstwowo. Autor projektu wykonał ją metodą termotransferu. Wymiary płytki to 207,5mm x 52 mm.
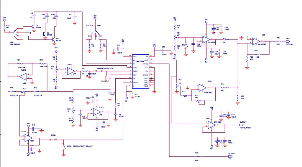
Schemat generatora
Montaż generatora
Po wykonaniu płytki należy wywiercić w niej otwory, a następnie wlutować wszystkie elementy. Jako, że płytka jest dwustronna należy zwrócić szczególną uwagę podczas wykonywania tej czynności, ponieważ elementy montowane są na obydwu jej stronach, ponadto należy wykonać przelotki, aby połączyć obie warstwy ze sobą. Gotową płytkę można zobaczyć na załączonym obrazku.
Na tym obrazku przedstawione zostało prawidłowe rozmieszczenie wzmacniaczy operacyjnych.
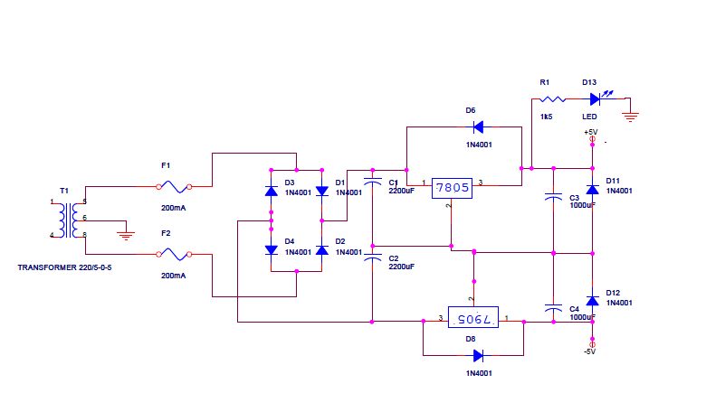
Schemat zasilacza
Montaż zasilacza
Płytka ma wymiary 63,4 mm X 7,9 mm.
Rozmieszczenie poszczególnych elementów zostało przedstawione na załączonym obrazku.
Niezaznaczone przewody są odpowiedzialne za zasilanie diody LED, która ma za zadanie sygnalizować, czy generator jest uruchomiony.
Obudowa
Obudowa została zrobiona z drewnianej sklejki o grubości 5mm. Została ona zaprojektowana w programie Rhinoceros. Wykonano ją przy użyciu lasera.
Montaż obudowy I płytki drukowanej
Jak widać na załączonych obrazkach, na panelu została naklejona folia aluminiowa. Ma ona za zadanie uziemić metalowe elementy potencjometrów i przełączników. Folia połączona jest z masą za pomocą złącza BNC stanowiącego wejście FM.
Na powyższych ilustracjach widoczne jest rozmieszczenie poszczególnych płytek I transformatora. Na przewody łączące transformator z zasilaniem oraz przełącznikiem zostały nałożone specjalne konektory, który pozyskane zostały ze starego zasilacza komputerowego.
Odczepy 0V uzwojenia wtórnego transformatora również muszą zostać podłączone, ponieważ konieczne są one do prawidłowego działania zasilacza. Należy je podłączyć do środkowego pinu złącza na płytce zasilacza.
Przebiegi otrzymane za pomocą prezentowanego generatora
Źródło:Link
Wstęp
Urządzenie to zostało wykonane z konieczności posiadania generatora, będącego w stanie wytworzyć sygnał o częstotliwości przekraczającej 10MHz, zawartości harmonicznych poniżej 1% i jednocześnie nie kosztującego całej fortuny. Prezentowany generator spełnia wszystkie te wymagania, przy jego pomocy możemy wygenerować przebiegi sinusoidalne, trójkątne, piłokształtne, prostokątne, programowane, o zmiennej częstotliwości oraz sygnał TTL.
Lista elementów
To jest lista zawierająca niezbędne element. Sercem całego urządzenia jest układ MAX 038, który właściwie nie jest już produkowany, mimo to, nadal można go nabyć.
Wykonywanie płytki drukowanej
Płytka drukowana, na której umieszczone zostaną wszystkie elementy została zaprojektowana dwuwarstwowo. Autor projektu wykonał ją metodą termotransferu. Wymiary płytki to 207,5mm x 52 mm.
Schemat generatora
Montaż generatora
Po wykonaniu płytki należy wywiercić w niej otwory, a następnie wlutować wszystkie elementy. Jako, że płytka jest dwustronna należy zwrócić szczególną uwagę podczas wykonywania tej czynności, ponieważ elementy montowane są na obydwu jej stronach, ponadto należy wykonać przelotki, aby połączyć obie warstwy ze sobą. Gotową płytkę można zobaczyć na załączonym obrazku.
Na tym obrazku przedstawione zostało prawidłowe rozmieszczenie wzmacniaczy operacyjnych.
Schemat zasilacza
Montaż zasilacza
Płytka ma wymiary 63,4 mm X 7,9 mm.
Rozmieszczenie poszczególnych elementów zostało przedstawione na załączonym obrazku.
Niezaznaczone przewody są odpowiedzialne za zasilanie diody LED, która ma za zadanie sygnalizować, czy generator jest uruchomiony.
Obudowa
Obudowa została zrobiona z drewnianej sklejki o grubości 5mm. Została ona zaprojektowana w programie Rhinoceros. Wykonano ją przy użyciu lasera.
Montaż obudowy I płytki drukowanej
Jak widać na załączonych obrazkach, na panelu została naklejona folia aluminiowa. Ma ona za zadanie uziemić metalowe elementy potencjometrów i przełączników. Folia połączona jest z masą za pomocą złącza BNC stanowiącego wejście FM.
Na powyższych ilustracjach widoczne jest rozmieszczenie poszczególnych płytek I transformatora. Na przewody łączące transformator z zasilaniem oraz przełącznikiem zostały nałożone specjalne konektory, który pozyskane zostały ze starego zasilacza komputerowego.
Odczepy 0V uzwojenia wtórnego transformatora również muszą zostać podłączone, ponieważ konieczne są one do prawidłowego działania zasilacza. Należy je podłączyć do środkowego pinu złącza na płytce zasilacza.
Przebiegi otrzymane za pomocą prezentowanego generatora
Źródło:Link
Fajne? Ranking DIY
