logo elektroda
logo elektroda
X
logo elektroda
REKLAMA
REKLAMA
Adblock/uBlockOrigin/AdGuard mogą powodować znikanie niektórych postów z powodu nowej reguły.

Klawiatura komputerowa obsługująca alfabet Morse'a

jacu007 02 Sty 2014 14:04 11472 3
REKLAMA
  • Klawiatura komputerowa obsługująca alfabet Morse'a Nauka alfabetu Morse'a wymaga dużo poświęcenia i motywacji. Sposoby nauki koncentrują się zwykle wokół kluczy telegraficznych z brzęczkami. Jednak, dopóki nie zaczniemy za jego pomocą przesyłać prawdziwych informacji, ciężko o rezultaty.

    Z tego powodu autor projektu zbudował własnoręcznie projekt klawiatury Morse'a podpinanej do portu USB. Po wystukaniu odpowiedniej litery na kluczu dany znak pojawia się w edytorze tekstu tak jak po wpisaniu ze standardowej klawiatury.

    Cechy urządzenia:
    • Współpracuje ze wszystkimi komputerami obsługującymi klawiatury USB.
    • Nie wymaga żadnego specjalnego oprogramowania
    • Można jej używać w połączeniu ze standardową klawiaturą (do wpisywania znaczków z ogonkami)

    Sprzętowo układ nie jest rozbudowany:
    • Budowa oparta o mikrokontroler ATMEGA168
    • Emuluje standardową klawiaturę USB
    • Programowany za pośrednictwem standardowego Arduino IDE (wypalony programatorem ICSP)
    • Wyposażony w podwójny 7 - segmentowy wyświetlacz (pokazujący aktualny WPM – words per minute)
    • Jako obudowę użyto metalowej puszki po gumach


    Klawiatura komputerowa obsługująca alfabet Morse'a


    Korzystanie z klawiatury przebiega w następujący sposób:
    1. Po wpięciu klawiatury do portu USB system rozpoznaje ją, jako standardową klawiaturę
    2. Pierwszą rzeczą jest konfiguracja klawiatury (wstępna kalibracja)
    a. Po otwarciu dowolnego edytora tekstu należy nacisnąć klawisz „Learn”
    b. Edytor wyświetli napis „Learning. Enter „-.-.-„
    c. Po wpisaniu kodu startowego (dah-di-dah-di-dah), na wyświetlaczu pojawi się szybkość wpisywania (ilość słów na minutę) a następnie klawiatura przełączy się do normalnego trybu pracy

    Klawiatura rozpoznaje następujące symbole:
    • Wszystkie standardowe symbole (Symbole)
    • Wpisanie symbolu Error (........) jest interpretowane, jako backspace
    • Wypisanie sygnału SOS (bez odstępów między znakami) powoduje wejście do ustawień
    • Wpisanie odpowiedniego numeru w trybie ustawień powoduje przejście do odpowiednich opcji:
    1. Praca w trybie normalnym
    2. Tryb nauki
    3. Auto formatowanie
    4. Ustawienia buzzera

    Klawiatura posiada dwie opcje autoformatowania (auto-space oraz auto-caps), które są domyślnie odblokowane. Klawisze dodatkowe jak Shift czy Ctrl można łączyć z klawiaturą Morse’a poprzez potrzymanie jej na tradycyjnej klawiaturze

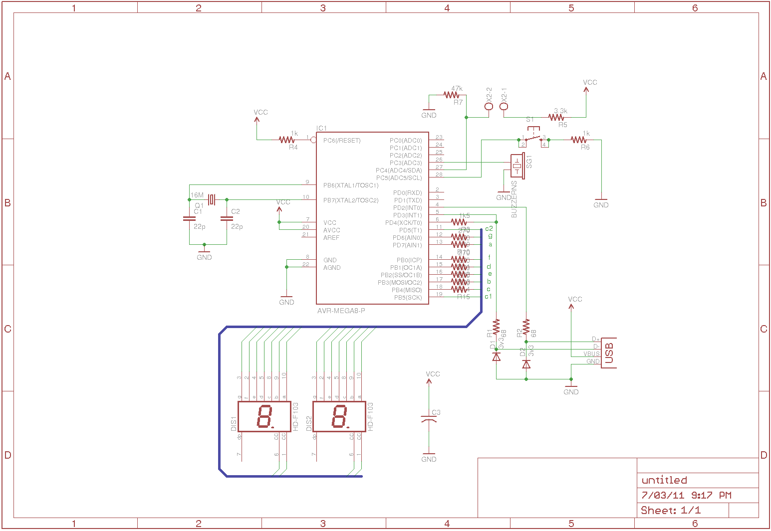
    Działanie klawiatury Morse’a jest oparte o mikrokontroler ATMEGA168. Do emulacji portu USB została wykorzystana biblioteka V-USB, co eliminuje potrzebę stosowania innych elementów aktywnych. Na płytce zamontowano gniazdo USB typu B.

    Podwójny wyświetlacz 7-segentow jest połączony z pinami mikrokontrolera przez rezystory. Na podobnej zasadzie zamontowany jest przycisk uruchamiający naukę.

    Klawiatura komputerowa obsługująca alfabet Morse'a Klawiatura komputerowa obsługująca alfabet Morse'a


    Do wstukiwania alfabetu Morse’a autor zastosował natomiast prawdziwy klucz telegraficzny, który, również z wykorzystaniem rezystora po wciśnięciu łączy się z masą podając na pin stan niski – logiczne 0.

    Mały głośnik podłączony bezpośrednio do jednego z pinów zapewnia dźwiękowy sygnał zwrotny informujący o naciśnięciu klucza telegraficznego.

    Schemat zawiera elementy zastosowane w projekcie wraz ich wartościami. Wartości nie są krytyczne i mogą się różnić w przedziale 10 -20 %. Jedynymi elementami krytycznymi w projekcie są dioda zenera i kwarc.

    Klawiatura komputerowa obsługująca alfabet Morse'a

    Komponenty zostały zlutowane na prototypowej płycie perforowanej z powodu krótszego czasu potrzebnego na uruchomienie i niewielkiej ilości elementów. Ponieważ urządzenie miało być małe a nie miniaturowe, większość elementów jest przewlekana a jedynie kilka jest wykonanych w technologii SMD, zwłaszcza tam gdzie są one montowane w pobliżu innych elementów. W projekcie zastosowano rezystory o mocy 1/8W (gdyż są znacznie łatwiejsze do montażu na niewielkiej płytce niż 1/4W).

    Obudowę dla płytki stanowi metalowe pudełko po gumach Eclipse. Po włożeniu płytki została ona odizolowana od metalowych części tekturą. Opakowane pozwala też na łatwe wycinanie otworów na wyświetlacz, gniazdo czy przycisk.

    Klawiatura komputerowa obsługująca alfabet Morse'a Klawiatura komputerowa obsługująca alfabet Morse'a


    Program został napisany w języku C++ z wykorzystaniem środowiska Arduino.
    Choć urządzenie mogłoby z powodzeniem pracować na standardowej regularnej płytce Arduino, kod zmodyfikowany bezpośrednio na mikrokontroler ATMEGA168 z pominięciem stosu Arduino. Oprócz tego jest w 100% zgodny z produktami Arduino.

    Dla stosu USB została użyta biblioteka USB – V, emulująca klawiaturę. Jej kod został troszkę zmodyfikowany np. klasa UsbKeyboard dziedzicząca z Print, która umożliwia zastosowanie funkcji UsbKeyboard.println („Line to type’);

    Kod obsługujący dekoder Morse’a został napisany od podstaw, ponieważ autor nie znalazł nic podobnego z innych dostępnego źródeł. Dekoder jest tutaj napisany, jako standardowa biblioteka Arduino. Program uwzględnia również śledzenie postępującego dryfu częstotliwości wpisywania znaków po pierwotnej kalibracji.
    Wyświetlacz LED

    Funkcja obsługi wyświetlacza LED jest bardzo prosta. Kod obejmuje 15 linijek tekstu plus definicję pinów. Podczas wyświetlania odpowiednich symboli ustawiane są odpowiednie sygnału na piny połączone z anodami i katodami. Kod został skonfigurowany dla wspólnej katody. Przy zastosowaniu wyświetlacza ze wspólną anodą należy zmienić definicję COMMON_ANODE/COMMON_CATHODE w programie głównym.

    Źródło:
    http://us.cactii.net/~bb/morsekey/index.html

    Fajne? Ranking DIY
    O autorze
    jacu007
    Poziom 22  
    Offline 
    Specjalizuje się w: systemy mikroprocesorowe, raspberry pi
    jacu007 napisał 688 postów o ocenie 79. Mieszka w mieście Dąbrowa Górnicza. Jest z nami od 2007 roku.
  • REKLAMA
  • #2 13175811
    teraw
    Poziom 13  
    Popraw pierwsze zdanie. Nie ma czegoś takiego jak język Morse'a, to jest alfabet i można nim kodować słowa w (prawie) każdym języku. BTW to samo tyczy się alfabetu Braila
  • REKLAMA
  • #3 13225768
    cefaloid
    Poziom 34  
    jacu007 napisał:
    Nauka języka Morse'a wymaga dużo poświęcenia i motywacji.


    Zwłaszcza, ze od ładnych paru lat alfabet Morse'a jest wycofany z użycia w komunikacji cywilnej oraz nie jest już wymagany podczas egzaminu na licencję krótkofalarską.

    Alfabet Morse'a jest już obecnie tylko ciekawostką taką jak znaki dymne Indian czy analogowa transmisja telewizyjna.
    Poza tym projekt od strony elektronicznej jest dość ciekawy...
  • #4 13268530
    Phaeton
    Poziom 19  
    Rzeczywiście alfabet Morse'a nie jest już wymagany na egzaminie na licencję krókofalarską, ale w służbie amatorskiej nie jest wcale tylko ciekawostką i ma się całkiem dobrze, sądząc po ruchu na wycinkach CW pasm.
REKLAMA