Dzień dobry.
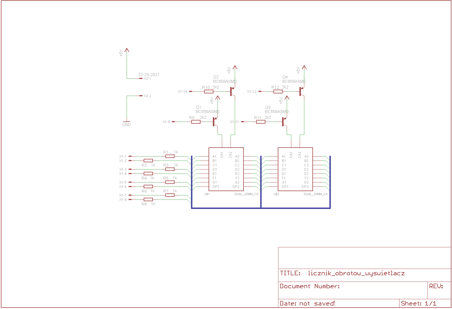
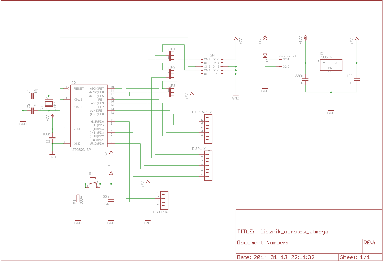
Zbudowałem miernik odległości w oparciu o ATtiny2313, czujnik HC-SR04 i wyświetlacz LED 7 segmentowy 4 cyfrowy, wspólna katoda. Program napisany w języku C w Atmel Studio.
Problem polega na tym, że układ działa poprawnie tylko do odległości 70 cm. Powyżej zaczynają migać segmenty, na cyfrze jedności i dziesiątek, które nie powinny się zapalać. Do tego na cyfrze setek w tym samym czasie miga 1. Od 100 do 106 cm znów liczyło poprawnie. Dalej znowu migały inne segmenty. Odległość jednak można odczytać, ale tylko do około 170 cm. Powyżej tylko od czasu widać poprawną odległość. Jak wyświetlam po kolei 0000, 1111, ... , 9999, to wszystko wyświetla się poprawnie.
Cały kod jest pisany przeze mnie. Gdzie popełniam błąd?
Dziękuję
Michał
Zbudowałem miernik odległości w oparciu o ATtiny2313, czujnik HC-SR04 i wyświetlacz LED 7 segmentowy 4 cyfrowy, wspólna katoda. Program napisany w języku C w Atmel Studio.
Problem polega na tym, że układ działa poprawnie tylko do odległości 70 cm. Powyżej zaczynają migać segmenty, na cyfrze jedności i dziesiątek, które nie powinny się zapalać. Do tego na cyfrze setek w tym samym czasie miga 1. Od 100 do 106 cm znów liczyło poprawnie. Dalej znowu migały inne segmenty. Odległość jednak można odczytać, ale tylko do około 170 cm. Powyżej tylko od czasu widać poprawną odległość. Jak wyświetlam po kolei 0000, 1111, ... , 9999, to wszystko wyświetla się poprawnie.
Cały kod jest pisany przeze mnie. Gdzie popełniam błąd?
Kod: C / C++
Dziękuję
Michał
