logo elektroda
logo elektroda
X
logo elektroda
REKLAMA
REKLAMA
Adblock/uBlockOrigin/AdGuard mogą powodować znikanie niektórych postów z powodu nowej reguły.

ICE Supertester 680E - wartość spalonego rezystora, schemat poszukiwany

bogdan_supel 10 Sty 2014 23:16 1716 3
REKLAMA
  • #1 13162766
    bogdan_supel
    Poziom 9  
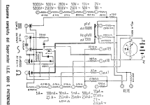
    Poszukuję schematu miernika ICE Supertester 680E. Schemat w internecie radiomuseum.org jest niewyraźny, a potrzebuję wymienić spalony rezystor, a nie znam jego wartości (bo jest przepalony).
  • REKLAMA
  • #2 13167409
    wojtek 9007
    Poziom 39  
    Witam - zobacz to tu jest wyrażny ;
    www.fracassi.net/iw2ntf/manuali/ICE%20680%20R%20VI%20serie.pdf
    Pozdrawiam.
  • REKLAMA
  • #3 13266452
    bogdan_supel
    Poziom 9  
    ok dzięki za link. Jednak to jest Supertester 680E, one się nieznacznie różnią schematami, bo jedne maja zasilanie 3v a inne 1,5v. Ja dysponuje schematem na obrazku, tylko poszukuję takiego samego schematu ale z dobrą rozdzielczością. Pozdrawiam.
  • #4 13915665
    _PREDATOR_

    VIP Zasłużony dla elektroda
REKLAMA