Witam,
Mam problem z uruchomieniem komparatora.
Schemat połaczeń:
Kod wygląda tak:
Chciałbym aby układ reagował na zmianę położenia potencjometru w ten sposób aby zapalała się i gasiła dioda LED.
Do wejścia PD.6 (AIN0) nic nie podłączyłem bo chciałbym skorzystać z wewnętrznego źródła napięcia.
Po załadowaniu programu do procka dioda LED jest wygaszona i nie reaguje na kręcenie potencjometrem.
Coś chyba źle kombinuje z programem. Przerzuciłem helpa i googla i niestety nic nie wymyśliłem
Mam problem z uruchomieniem komparatora.
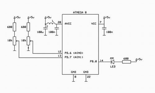
Schemat połaczeń:
Kod wygląda tak:
Kod: text
Chciałbym aby układ reagował na zmianę położenia potencjometru w ten sposób aby zapalała się i gasiła dioda LED.
Do wejścia PD.6 (AIN0) nic nie podłączyłem bo chciałbym skorzystać z wewnętrznego źródła napięcia.
Po załadowaniu programu do procka dioda LED jest wygaszona i nie reaguje na kręcenie potencjometrem.
Coś chyba źle kombinuje z programem. Przerzuciłem helpa i googla i niestety nic nie wymyśliłem