Witam! To mój pierwszy post tutaj. Ostatnio postanowiłem zbudować sobie kolorofon. Wykorzystałem do tego celu schemat z kitu AVT2742. Do efektów świetlnych chciałem wykorzystać kolorowe żarówki PAR63 40W. Po uruchomieniu układu dwa kanały świetnie migają w rytm muzyki, ale kanał niskotonowy w ogóle nie reaguje. W trakcie poszukiwania przyczyny ustaliłem, że:
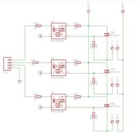
- układ sterowania, czyli wzmacniacz sygnału i filtry, jest w porządku, gdyż kiedy do wyjść tranzystorów T1, T2, T3 przyłożę diody z rezystorami to ładnie wszystko miga w rytm muzyki. Nawet przyłożyłem mikrofon bliżej subwoofera i dioda odpowiedzialna za kanał niskotonowy miga, czyli w zasadzie kiedy podłaczyłbym przystawkę na diody wszystko byłoby w porządku. Chciałbym jednak wykorzystać żarówki i nie mogę zrozumieć dlaczego ten jeden kanał nie świeci. Przystawkę na żarówki zrobiłem według schematu poniżej:
Kiedy przyłożę układ bliżej subwoofera i nie ma podłączonej żarówki to napięcie między punktami Z1-1, Z1-2 zmienia się między 50V a 115 V, co znaczyłoby, że układ reaguje na niskie tony, ale kiedy tylko podłączę żarówkę to napięcie spada do zera, nie ma żadnej reakcji, nic się nie grzeje, nie ma żadnych błysków, czy iskrzeń. Pozostałe dwa kanały normalnie sterują żarówkami. Myślałem, że może optotriak albo triak jest uszkodzony, ale wymieniłem na nowy i nadal powtarza się ta sama sytuacja. Nie mam już pojęcia co może być nie tak. Skoro tamte dwa kanały zbudowane są na tej samej zasadzie i działają to dlaczego ten jeden nie działa. Ma ktoś jakiś pomysł?
- układ sterowania, czyli wzmacniacz sygnału i filtry, jest w porządku, gdyż kiedy do wyjść tranzystorów T1, T2, T3 przyłożę diody z rezystorami to ładnie wszystko miga w rytm muzyki. Nawet przyłożyłem mikrofon bliżej subwoofera i dioda odpowiedzialna za kanał niskotonowy miga, czyli w zasadzie kiedy podłaczyłbym przystawkę na diody wszystko byłoby w porządku. Chciałbym jednak wykorzystać żarówki i nie mogę zrozumieć dlaczego ten jeden kanał nie świeci. Przystawkę na żarówki zrobiłem według schematu poniżej:
Kiedy przyłożę układ bliżej subwoofera i nie ma podłączonej żarówki to napięcie między punktami Z1-1, Z1-2 zmienia się między 50V a 115 V, co znaczyłoby, że układ reaguje na niskie tony, ale kiedy tylko podłączę żarówkę to napięcie spada do zera, nie ma żadnej reakcji, nic się nie grzeje, nie ma żadnych błysków, czy iskrzeń. Pozostałe dwa kanały normalnie sterują żarówkami. Myślałem, że może optotriak albo triak jest uszkodzony, ale wymieniłem na nowy i nadal powtarza się ta sama sytuacja. Nie mam już pojęcia co może być nie tak. Skoro tamte dwa kanały zbudowane są na tej samej zasadzie i działają to dlaczego ten jeden nie działa. Ma ktoś jakiś pomysł?