logo elektroda
logo elektroda
X
logo elektroda
REKLAMA
REKLAMA
Adblock/uBlockOrigin/AdGuard mogą powodować znikanie niektórych postów z powodu nowej reguły.

wskaźnik wysterowania sygnału audio

SimonJ86 29 Mar 2005 22:16 3712 2
REKLAMA
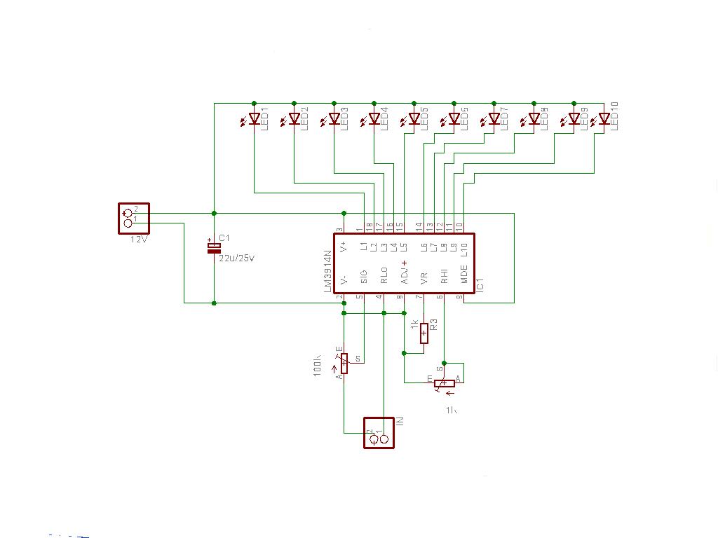
  • Witam, może i ten wskaźnik już gdzieś jest na elektrodzie, ale nie sądze, żeby był w takiej wersji. Potrzebne elementy: 20 diod, 2 scalaczki (lm3914), 4 potencjometry, 2 kondensatory oraz 2 oporniczki. Załączam gotowy schemat. Dla tych, którzy chcą zrobić coś takiego, a dopiero zaczynają moge przesłać otowy wzór płytki. Jest to schemacik jednego kanału, czyli aby mieć stereo można zrobić 2 płytki, lub poprostu dorysować sobie. Zrobiłem jeden kanał, bo potzrebowałem mono. schemat opisany, więc nie będe teraz podawał wartości odpowiednich elementów. Prosze powiadamiać o wszelkich modyfikacjach, może sam z nich kiedyś skorzystam. Pozdrawiam

    Fajne? Ranking DIY
    O autorze
    SimonJ86
    Poziom 12  
    Offline 
    SimonJ86 napisał 14 postów, pomógł 3 razy. Mieszka w mieście Ziębice. Jest z nami od 2005 roku.
  • REKLAMA
  • #2 1364746
    Konto nie istnieje
    Konto nie istnieje  
  • #3 1383872
    chaka
    VIP Zasłużony dla elektroda
    Tu nie mozna powiedziec co jest lepsze bo to zalezy od tego co kto lubi albo co jast praktyczniejsze. Diody sa lepiej widoczne niz cieniutka wskazowka ale za to wskaznik jest ladniejszy.
REKLAMA