Nadajnik FM Veronica 1W
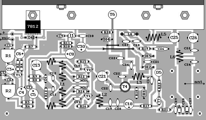
Nadajnik FM Veronica jest urządzeniem stosunkowo łatwym do wykonania. Model znany pod nazwą „Veronica” jest znany ze stabilnej częstotliwości, czystego sygnału FM oraz braku konieczności używania układów scalonych. Właściwie urządzenie to składa się z dwóch oscylatorów, które generują przebiegi o częstotliwościach około 50MHz będące w przeciw fazie. Z dwóch sygnałów otrzymywana jest fala nośna o częstotliwości 100MHz. Układ tego typu jest dość stabilny oraz cechuje się wzmocnieniem do 1W poprzez tranzystor 2N4427. Nadajnik ten został również zaopatrzony w mini-mixer, dzięki czemu nie ma konieczności używania zewnętrznego urządzenia. Składa się on z tranzystora T1, który wzmacnia sygnał pochodzący z mikrofony, zanim zostanie połączony z sygnałem pochodzącym z odtwarzacza płyt CD lub komputera. Elementy R1 i R2 to potencjometry odpowiedzialne za ustawianie poziomu sygnału audio. Sekcja znajdująca się pomiędzy rezystorem R8, a kondensatorem C21 to oscylator generujący falę nośną. Element D1 to tak zwany warikap, czyli dioda, która działa jak kondensator o zmiennej pojemności, sterowany jest przez sygnał audio. Kondensatory C12, C13 oraz cewka L1 wyznaczają częstotliwość.
Lista elementów:
Rezystory:
R1, R2 10kΩ potencjometr
R3 820kΩ
R4 4.7kΩ
R5, R6, R7, R19 220Ω
R8 1.5kΩ
R9 15kΩ
R10, R11 1kΩ
R12 33kΩ
R13, R14 56Ω
R15, R16 68kΩ
R17 47Ω
R18 270Ω
R20 10kΩ
Kondensatory:
C1, C2, C7, C16, C17, C19,
C24, C29, C31 1nF
C3, C4, C5, C8 10uF elektrolityczny
C6, C18, C30 220uF elektrolityczny
C9, C10, C20 10nF
C11 22pF
C12 47pF
C13 22pF trymer
C14, C15 15pF
C21, C25, C26 65pF trymer
C22 100pF
C23 5.6pF
C27, C28 1.8pF
Cewki:
L1 6 zwojów, 2 warstwy, średnica 5mm, długość 5mm
L2 3 zwoje, średnica 7mm, długość 7mm
L3 4 zwoje, średnica 5mm, długość 7mm
L4 6 zwojów, średnica 5mm, długość 10mm
Diody:
D1 KV1310
D2, D3 1N4148
D4 zwykła LED
D5 1N4001
Tranzystory:
T1, T5 BC548
T2, T3 BF494
T4 2N4427
Nadajnik musi zostać dodatkowo zamontowany w aluminiowej, uziemionej obudowie. Napięcie zasilania wynosi od 9V do 16V. Przy napięciu zasilania 16V maksymalna moc wyjściowa wynosi 1W, przy 12V 600mW, zaś przy 9V 200mW.
Źródło:Link
Nadajnik FM Veronica jest urządzeniem stosunkowo łatwym do wykonania. Model znany pod nazwą „Veronica” jest znany ze stabilnej częstotliwości, czystego sygnału FM oraz braku konieczności używania układów scalonych. Właściwie urządzenie to składa się z dwóch oscylatorów, które generują przebiegi o częstotliwościach około 50MHz będące w przeciw fazie. Z dwóch sygnałów otrzymywana jest fala nośna o częstotliwości 100MHz. Układ tego typu jest dość stabilny oraz cechuje się wzmocnieniem do 1W poprzez tranzystor 2N4427. Nadajnik ten został również zaopatrzony w mini-mixer, dzięki czemu nie ma konieczności używania zewnętrznego urządzenia. Składa się on z tranzystora T1, który wzmacnia sygnał pochodzący z mikrofony, zanim zostanie połączony z sygnałem pochodzącym z odtwarzacza płyt CD lub komputera. Elementy R1 i R2 to potencjometry odpowiedzialne za ustawianie poziomu sygnału audio. Sekcja znajdująca się pomiędzy rezystorem R8, a kondensatorem C21 to oscylator generujący falę nośną. Element D1 to tak zwany warikap, czyli dioda, która działa jak kondensator o zmiennej pojemności, sterowany jest przez sygnał audio. Kondensatory C12, C13 oraz cewka L1 wyznaczają częstotliwość.
Lista elementów:
Rezystory:
R1, R2 10kΩ potencjometr
R3 820kΩ
R4 4.7kΩ
R5, R6, R7, R19 220Ω
R8 1.5kΩ
R9 15kΩ
R10, R11 1kΩ
R12 33kΩ
R13, R14 56Ω
R15, R16 68kΩ
R17 47Ω
R18 270Ω
R20 10kΩ
Kondensatory:
C1, C2, C7, C16, C17, C19,
C24, C29, C31 1nF
C3, C4, C5, C8 10uF elektrolityczny
C6, C18, C30 220uF elektrolityczny
C9, C10, C20 10nF
C11 22pF
C12 47pF
C13 22pF trymer
C14, C15 15pF
C21, C25, C26 65pF trymer
C22 100pF
C23 5.6pF
C27, C28 1.8pF
Cewki:
L1 6 zwojów, 2 warstwy, średnica 5mm, długość 5mm
L2 3 zwoje, średnica 7mm, długość 7mm
L3 4 zwoje, średnica 5mm, długość 7mm
L4 6 zwojów, średnica 5mm, długość 10mm
Diody:
D1 KV1310
D2, D3 1N4148
D4 zwykła LED
D5 1N4001
Tranzystory:
T1, T5 BC548
T2, T3 BF494
T4 2N4427
Nadajnik musi zostać dodatkowo zamontowany w aluminiowej, uziemionej obudowie. Napięcie zasilania wynosi od 9V do 16V. Przy napięciu zasilania 16V maksymalna moc wyjściowa wynosi 1W, przy 12V 600mW, zaś przy 9V 200mW.
Źródło:Link
Fajne? Ranking DIY
