Witam. Jeżeli źle trafiłem to prosze o przeniesienie. Otóż mam problem jak podłączyć trafopowielacz aby "wyciągnąc z niego największe napięcie jakie jest w stanie wygenerować do głośnika plazmowego.
Dodaję zdjęcia trafopowielacz, chodzi mi które dokładnie nóżki i do czego podpiąć.
Model trafo to FCM-20B034A (od telewizora Funai tv2000A-mk8).
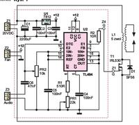
Zamieszczam tez schemat w którym to ma działać- schemat lampy plazmowej z EdW.

Dodaję zdjęcia trafopowielacz, chodzi mi które dokładnie nóżki i do czego podpiąć.
Model trafo to FCM-20B034A (od telewizora Funai tv2000A-mk8).
Zamieszczam tez schemat w którym to ma działać- schemat lampy plazmowej z EdW.