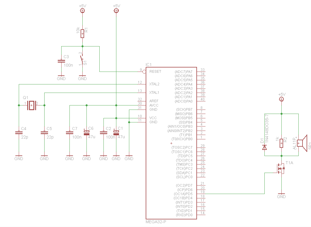
Mam następujący schemat do generacji prostych dźwięków i proszę o wypowiedzenie się czy to będzie działać poprawnie (po podłączeniu dźwięki generuje, ale chodzi mi o to jak to robią bardziej doświadczeni elektronicy):
1. Czy rezystor 1k na drenie T1 jest w ogóle potrzebny?
2. Czy głośnik nie uszkodzi się od podawania składowej stałej (brak kondensatora sprzęgającego)?
3. Jak ewentualnie dodać kondensator sprzęgający, żeby i tak uzyskać dużą moc na głośniku?
4. Co zrobić żeby (odfiltrować) uśrednić sygnał bez zmniejszania mocy na głośniku?
1. Czy rezystor 1k na drenie T1 jest w ogóle potrzebny?
2. Czy głośnik nie uszkodzi się od podawania składowej stałej (brak kondensatora sprzęgającego)?
3. Jak ewentualnie dodać kondensator sprzęgający, żeby i tak uzyskać dużą moc na głośniku?
4. Co zrobić żeby (odfiltrować) uśrednić sygnał bez zmniejszania mocy na głośniku?