logo elektroda
logo elektroda
X
logo elektroda
REKLAMA
REKLAMA
Adblock/uBlockOrigin/AdGuard mogą powodować znikanie niektórych postów z powodu nowej reguły.

Audi A3 8L 1.6 AKL - Trudności z wrzuceniem jedynki, luzy w cięgnach?

maly123a 04 Mar 2014 19:14 19983 3
REKLAMA
  • #1 13369692
    maly123a
    Poziom 11  
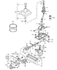
    Mam problem z wrzuceniem głównie jedynki(jakby coś trzymało, klinowało się czasem dobrze wchodzi) reszta begów wchodzi jako tako normalnie. Zauważyłem, że cięgna które łączą wszystko krótkie 30 , długie 24 numery z etki, mają spory luz może to być przyczyną. Jak myślicie czy jest sens je wymieniać ? Czy to moze być inna przyczyna ? Mam jeszcze pytanie jeżeli sprzęgło bierze prawie przy podłodze to raczej nie jest zużyte ?

    Audi A3 8L 1.6 AKL - Trudności z wrzuceniem jedynki, luzy w cięgnach? [/img]
  • REKLAMA
  • #2 13371243
    jacek074
    Poziom 29  
    Najczęściej przyczyną złego wybierania jest zużyty element kątowy,który jest częścią nr.26 w etce.Jak inne łączniki sa zużyte ,też trzeba wymienić bo się luzy dodają i jest problem z wybraniem biegu.Jak sprzęgło jest zużyte(tarcza) to pedał bierze wysoko,jak bierze za szybko moze być coś z dociskiem.
  • REKLAMA
  • #3 13371385
    maly123a
    Poziom 11  
    Pierwsze spróbuje wymienić łączniki, jeżeli nie pomoże to zabiorę się za tą część co mówiłeś o nr 26.
  • #4 13379128
    maly123a
    Poziom 11  
    Pomogła wymiana łączników i oczyszczenie wszystkiego i nasmarowanie.
REKLAMA