logo elektroda
logo elektroda
X
logo elektroda
REKLAMA
REKLAMA
Adblock/uBlockOrigin/AdGuard mogą powodować znikanie niektórych postów z powodu nowej reguły.

Kanlux świetlówka - Świetlówka świeci tylko na brzegach jak naprawić zapłonnik?

sztefek 07 Mar 2014 23:12 3081 2
REKLAMA
  • #1 13381033
    sztefek
    Poziom 11  
    Świetlówka Kanlux Grela TL2004C - 20W

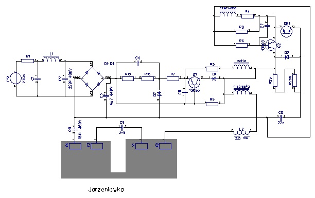
    Po włączeniu świetlówka świeci się tylko na brzegach - jak można naprawić zapłonnik świetlówki? Proszę o radę które elementy należy wymienić.
    Lampę sprawdziłem i w innej oprawie świeci porwanie.

    Dołączam schemat zrysowany z płytki oraz zdjęcie wyglądu zapłonnika
  • REKLAMA
  • Pomocny post
    #2 13475178
    mati211p
    Specjalista - HDD i odzyskiwanie danych
    Wiem, że późno napisałem, ale jeśli dalej jej nie naprawiłeś to sprawdź kondensator zapłonowy oznaczony jako C9, prawdopodobnie ma zwarcie i dlatego taki efekt masz.
  • #3 13560762
    sztefek
    Poziom 11  
    Wymiana kondensatora pomogła. Wstawiłem kondensator z przepalonej świetlówki kompaktowej Philipsa miał większą pojemność - ale działa. Dzięki za pomoc.
REKLAMA