Witam.
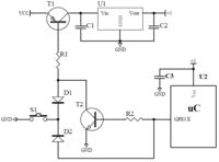
Chciałbym zrobić układ, który jest załączany przyciskiem monostabilnym i pracuje do momentu, kiedy mikrokontroler skończy obliczenia trwające kilka minut.
Chcę zastosować taki układ:
Układ włączam wciskając przycisk. Gdy przycisk zostanie zwarty, nasycony tranzystor zasili ATMEGĘ (dołączy do niej MASĘ), która poda logiczną jedynkę na bramkę tranzystora, podtrzymując ten stan. Oczywiście przy bramce należałoby umieścić kondensator , aby wydłużyć czas nasycenia tranzystora po rozwarciu styków łącznika i przed wystawieniem logicznej jedynki przez mikrokontroler.
Gdy uP skończy obliczenia, przed zakończeniem programu wystawi "0" na port lub stan wys. imp..
Czy, biorąc pod uwagę zabezpieczenia portów, układ będzie pracował prawidłowo?
Chciałbym zrobić układ, który jest załączany przyciskiem monostabilnym i pracuje do momentu, kiedy mikrokontroler skończy obliczenia trwające kilka minut.
Chcę zastosować taki układ:
Układ włączam wciskając przycisk. Gdy przycisk zostanie zwarty, nasycony tranzystor zasili ATMEGĘ (dołączy do niej MASĘ), która poda logiczną jedynkę na bramkę tranzystora, podtrzymując ten stan. Oczywiście przy bramce należałoby umieścić kondensator , aby wydłużyć czas nasycenia tranzystora po rozwarciu styków łącznika i przed wystawieniem logicznej jedynki przez mikrokontroler.
Gdy uP skończy obliczenia, przed zakończeniem programu wystawi "0" na port lub stan wys. imp..
Czy, biorąc pod uwagę zabezpieczenia portów, układ będzie pracował prawidłowo?
