logo elektroda
logo elektroda
X
logo elektroda
REKLAMA
REKLAMA
Adblock/uBlockOrigin/AdGuard mogą powodować znikanie niektórych postów z powodu nowej reguły.

TTi TCB-660 - Jaki zamiennik wstawić zamiast KTK211

tomcatmedia2 09 Mar 2014 23:33 5643 30
REKLAMA
  • #1 13387887
    tomcatmedia2
    Poziom 9  
    Witam, modyfikuję odbiór (czułość i szumy) w swoim CB TTi tcb-660 i przypadkiem uszkodziłem tranzystor 1-go mieszacza Q102, jest to KTK211 (polowy) i nie mam zielonego pojęcia gdzie go dostać lub czym go zastąpić. Dane katalogowe niewiele mi mówią - nie jestem specjalistą.
    Chciałbym go wymienić na oryginał lub zamiennik najlepiej bez wymiany innych elementów ani ustawiania punktów pracy itp. Po prostu jak najszybciej i najprościej zlikwidować ten kłopot. Może ktoś zna nawet lepsze tranzystory na jego miejsce? Na elektrodzie jest podany zamiennik 2SK197 lecz jego również nie mogę nigdzie znaleźć, oraz nie wiem czy nadaje się na podmianę bez innych elementów.
    Czasu mam mało bo rzadko bywam w domu więc bardzo zależy mi na szybkiej odpowiedzi.
    Jak uda się sprawę zakończyć, chętnie opiszę jakie zmiany dokonałem i czy było warto się bawić.
  • REKLAMA
  • #2 13388161
    SP5ANJ
    Spoczywaj w Pokoju
    Witam.

    tomcatmedia2 napisał:
    Dane katalogowe niewiele mi mówią - nie jestem specjalistą.
    ... Po prostu jak najszybciej i najprościej zlikwidować ten kłopot.

    Najpewniej jest oddać radio do serwisu. :!:

    Cytat:
    Czasu mam mało bo rzadko bywam w domu więc bardzo zależy mi na szybkiej odpowiedzi.

    Mało czasu to tylko serwis.
    Dzisiaj zawozisz a jutro odbierasz i po kłopocie.


    Pozdrawiam.
  • #4 13388299
    tomcatmedia2
    Poziom 9  
    Wiem, że najprościej oddać radio do serwisu, ale nie chcę iść na łatwiznę, jeśli miałbym tranzystor sam bym go wymienił, kompletnym laikiem również nie jestem a cała przyjemność z modyfikacji poszła by na marne :) Serwis zamierzam odwiedzić po wszystkich zabiegach w celu idealnego dostrojenia radia...

    Marek216 ja już sprawdzałem w katalogu elektrody i jak pisałem, podanego zamiennika (2SK197) również nie ma nigdzie w ofercie.
  • #6 13389931
    tomcatmedia2
    Poziom 9  
    Marek216 Nie jestem leniem, dwa dni nad tym siedziałem i nic nie znalazłem, temat który przytoczyłeś nie dotyczy KTK211 lecz 2SK211 a to chyba inne tranzystory? Bo jako zamiennik jest podany 2SK197 a jako zamiennik tego 2SK210 i 2SK217.

    Mogę się mylić, ale jeśli idziemy drogą oryginał>zamiennik>zamiennik zamiennika>zamiennik zamiennika zamiennika... To w końcu otrzymujemy inny tranzystor o innych parametrach od pierwowzoru.

    Podsumowując, jeśli to odpowiednik nadający się, to i tak wszystkie podane odpowiedniki w przytoczonym temacie również są niedostępne w sklepach internetowych i prawdopodobnie sprawa oprze się o BF256 lub tani zakup uszkodzonego radia na dawcę.
    Serwis odpada, bo policzyli by więcej, niż warte jest to radio - a tak to przy okazji sam więcej się nauczę.
    W razie czegoś będę pisać na temat postępów...
  • #8 13394986
    tomcatmedia2
    Poziom 9  
    Witam ponownie, dziś po zakupie BF256C wstawiłem obydwa (Q102 i Q103) i radio działa, mam natomiast wrażenie że lekko sie rozstroiło, bo dźwięk korespondentów mimo iż głośny i zrozumiały to lekko pływa - głośniej - ciszej.
    Następnie wymieniłem Q161 i Q162 na 2SC2839 i ten efekt rozstrojenia jeszcze się pogłębił i już ciężko coś zrozumieć... Wg danych katalogowych tranzystory te maja inne pojemności od oryginałów, czy dobrze myślę, że teraz trzeba radio dostroić na profesjonalnym sprzęcie w jakimś serwisie?

    Czy BF245 były by lepsze od BF256 na miejsce Q102 i Q103?
  • Pomocny post
    #9 13395368
    SP5ANJ
    Spoczywaj w Pokoju
    Witam.

    tomcatmedia2 napisał:
    ... po zakupie BF256C wstawiłem obydwa (Q102 i Q103) i radio działa, mam natomiast wrażenie że lekko sie rozstroiło, bo dźwięk korespondentów mimo iż głośny i zrozumiały to lekko pływa - głośniej - ciszej.

    I teraz dostroisz obwody rezonansowe jak podpowiedział Olek II " Delikatna korekcja L 107, L 108." .
    Podpowiem, że głównie L108.

    Cytat:
    Następnie wymieniłem Q161 i Q162 na 2SC2839 i ten efekt rozstrojenia jeszcze się pogłębił i już ciężko coś zrozumieć...

    Bez obrazy ale teraz musisz sobie samemu zadać pytanie - po co to robiłem i dlaczego oraz co chciałem w ten sposób uzyskać . :?:

    Cytat:
    Wg danych katalogowych tranzystory te maja inne pojemności od oryginałów, czy dobrze myślę

    Te tranzystory mają inne nachylenie h21 (czytaj : wzmocnienie) i teraz czeka Cię długa praca nad dobranie poziomów napięć na bazach w celu prawidłowego wzmacniania sygnału p.cz. .

    TTi TCB-660 - Jaki zamiennik wstawić zamiast KTK211

    Cytat:
    ... teraz trzeba radio dostroić na profesjonalnym sprzęcie w jakimś serwisie?

    Bardzo dobrą metodą strojenia odbiornika jest strojenie na słuch lecz trzeba mieć troszeczkę w tym tzw. wprawy.
    Do strojonego odbiornika :
    1. wyłączasz blokadę SQ
    2. wybierasz wolny kanał w AM daleko od tych uczęszczany (nie musisz [nie możesz] słuchać stacji a tylko sam szum)
    3. wkładasz kawałem drucika około 50cm (tak abyś zauważył zmianę/przyrost poziomu szumu tego odbiornika)
    4. strojąc obwodami na największy (najsilniejszy w pojęciu uchomietrii) szum tego odbiornika dojdziesz do tego, że odbiornik uzyska najlepszą czułość

    W ten sposób stroisz tylko w emisji AM bo w FM-ie tego nie da się zrobić.


    Pozdrawiam.
  • #10 13395429
    tomcatmedia2
    Poziom 9  
    SP5ANJ napisał:
    Bez obrazy ale teraz musisz sobie samemu zadać pytanie - po co to robiłem i dlaczego oraz co chciałem w ten sposób uzyskać . :?:


    Wzorowałem się na opisie "TTi-880 modyfikacja odbiór" to niemal te same radia/schematy i te tranzystory były tam polecane (jako lepsze od 2SC2999), jako ustawienie punktu pracy była polecana zmiana rezystorów R163 i R175, z czego nie wymieniłem tylko R163 (39k na 36k lub 33k)

    Edit: Właśnie się dowiedziałem, że muszę jechać w trasę (Francja) więc do tematu wrócę po powrocie gdzieś za tydzień-dwa...
    Edit2: Zabrałem radio w trasę ze sobą i jednak słyszę zrozumiale innych, tylko radio bardziej pływa i prawie wcale nie szumi...
  • REKLAMA
  • #11 13424954
    HDTune_Benchmark1
    Poziom 13  
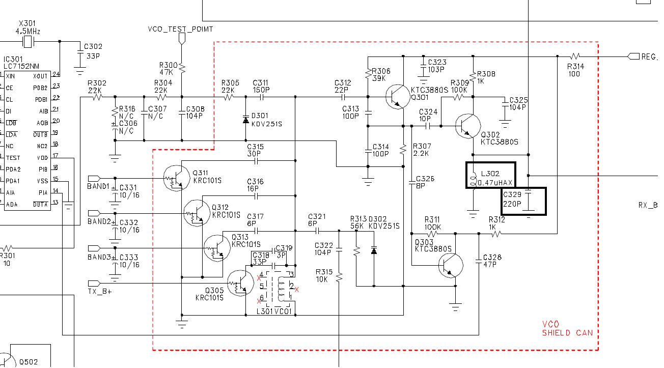
    Wstaw sobie coś z ogólnie dostępnych no nie wiem...Sunker E2 2SK192. Dziwię się jak chcecie stroić te fety jak nie ma czym tego zrobić. Filtr VCO L302-C329 w rezonansie /życzę precyzji naprawdę. Oszczędność materiału pogrąża wady konstrukcyjne.
  • #12 13424974
    Olek II
    Moderator
    HDTune_Benchmark1 napisał:
    Wstaw sobie coś z Alana/Sunkera no nie wiem...


    Jak się dowiesz, to napisz.
    HDTune_Benchmark1 napisał:
    Dziwię się jak chcecie stroić te fety jak nie ma czym


    Gdzie jest napisane cokolwiek, na temat "strojenia fetów"? Jakieś nowe teorie, chyba.

    HDTune_Benchmark1 napisał:
    Filtr VCO L302-C329 w rezonansie /życzę precyzji naprawdę.


    Po co ruszać VCO?

    Stroimy obwody rezonansowe współpracujące z tymi tranzystorami, to jest dokładnie napisane wyżej.
    Nie masz nic do dodania, nie pisz.
  • #13 13424980
    HDTune_Benchmark1
    Poziom 13  
    Oluś nie wyprowadzaj w pole jak chcesz stroić modyfikować to ten obwód musi być w rezonansie.
  • Pomocny post
    #15 13425082
    SP5ANJ
    Spoczywaj w Pokoju
    Witam.

    HDTune_Benchmark1 napisał:
    Dziwię się jak chcecie stroić te fety jak nie ma czym tego zrobić.

    Bardzo proszę o zachowanie tzw. czujności w tym dziale, który jest działem serwisowym. :!:

    Nikt tu nie pisał o strojeniu jakiś tam FET-ów, aczkolwiek dyskusja jest oparta o mieszacz na FET-ach.

    Cytat:
    Filtr VCO L302-C329 w rezonansie /życzę precyzji naprawdę.

    Bez obrazy ale czy TY "kumasz" o co w tym wszystkim chodzi. :?:

    TTi TCB-660 - Jaki zamiennik wstawić zamiast KTK211

    Dla przykładu podajesz wartości związanie z rezonansem, w których te obwody są na pograniczu "selektywności" w stosunku do Q takiego obwodu w funkcji częstotliwość/rezonans na poziomie około Q10 ( czytamy : Q to "dobroć" obwodu rezonansowego a co za tym idzie i selektywność).
    Q10 na średnio 15MHz to żadna dokładność i precyzja w strojeniu, o którym piszesz.
    Regulamin pkt 3.1.17.
    Regulamin pkt 3.1.11.


    Osobiście rozumiem, żeś wstąpiłeś w Nasze szeregi z dniem 19 Mar 2014 z czego My Bardzo się Cieszymy, lecz proponując zachowanie tzw. czujności w wypowiedziach/podpowiedziach, prosiłbym o :
    czytanie postów ze zrozumieniem
    oraz o :
    nieatakowanie Moderatorów, gdyż są Oni Wolontariuszami tego Forum i "pracują" bez tzw. wynagrodzenia, robiąc to społecznie. :!:


    Pozdrawiam.
  • REKLAMA
  • #16 13425085
    HDTune_Benchmark1
    Poziom 13  
    Ten, o którym piszę L302-C329. w jednych radiach jest tego sygnału za dużo (A.42), w innych za mało (Sunker), a w jeszcze innych (A48 Excel) jest tam przęłącznik poziomu w.cz. W tym wypadku jest jeszcze bardziej skopane, bo ten obwód jest rozstrajany pojemnością C701 na odbiorze. Taką cewkę L302 starczy namagnesować śrubokrętem i już po niej.

    ku edycji kasuję nipotrzebne
  • #17 13425124
    Olek II
    Moderator
    HDTune_Benchmark1 napisał:
    Ten, o którym piszę L302-C329 trzeba wiedzieć, że w jednych radiach jest tego sygnału za dużo (A.42), w innych za mało (Sunker), a jeszcze w innych (A48 Excel) znajduje się tu przęłącznik poziomu w.cz. odbiór/nadawanie.


    Przeczytałeś temat?

    Autor ma radio TTI TCB-660. Jakiś Sunker, w jakichś radiach, nie będę się rozpisywał, kolejny wpis w tym temacie, do zarobienia punktów dostaniesz "wpis do księgi". Włącz kolego myślenie.
  • #18 13425131
    HDTune_Benchmark1
    Poziom 13  
    Olek możesz sobie robić co chcesz, a rzeczywistość jest jaka jest.
    Ja uważam, że należy wytykać palcem wady konstrukcyjne żeby modyfikacje miały jakiś sens.
  • #20 13425341
    SP5ANJ
    Spoczywaj w Pokoju
    Witam.

    HDTune_Benchmark1 napisał:
    Olek możesz sobie robić co chcesz, a rzeczywistość jest jaka jest.

    PANOWIE mamy dzisiaj od godziny 17:57 "wiosnę" astronomiczną i powstrzymajmy się od regulaminu pkt 3.1.9 w tym dziale.

    Cytat:
    Ja uważam, że należy wytykać palcem wady konstrukcyjne żeby modyfikacje miały jakiś sens.

    Oj TAK i to jeszcze raz powtórzę, że TAK w wielkich literek.

    Mimo wszystko jednak uważam, że wypowiedź jako podpowiadająca o rezonansach i ich Q na wyjściu VCO - nie do końca jest warta tej podpowiedzi (nie "wytykam" tu w żaden sposób "umiejętności" w sugerowaniu takiej podpowiedzi) w myśl zrozumienia przez autora, który może mieć problemy z prawidłowym odczytaniem tej podpowiedzi.
    (przepraszam za wypowiedzi tych wypowiedzi, ale jakoś tak wyszło)

    Bo niby kto może zmierzyć Vpp w.cz. dla prawidłowej pracy mieszacza w odbiornikach CB. :?:


    Pozdrawiam.
  • #21 13425715
    HDTune_Benchmark1
    Poziom 13  
    Jak to robiłem w A 42 niech sobie przypomnę... potencjometrem regulowałem bodaj wzmocnienie Q37. Tam nie ma w ogóle filtrowania sygnału heterodyny, a to przy mosfetach nieco istotne. Kolejna rzecz ARW odłączone zmienia ręczniaka nie do poznania. Podobnych analogii jest wiele, bo wszystko jest clonowane wraz z elementami jak ten spalony KTK211.
    (nie sugeruję wyrywania części tylko po prostu myślenie)
    Z kolei spalić tego feta nie jest łatwo też zatem bez podmianki na pewniaka obstawiam jeszcze inne uszkodzenie.

    ps.
    I przestańcie już pisać proszę o tym C2999 to iście pogrążanie w rozpaczy tych błędów i samego siebie.
  • REKLAMA
  • #22 13453618
    tomcatmedia2
    Poziom 9  
    Wróciłem, nie myślcie, że temat porzuciłem, obserwuję i kombinuję.

    SP5ANJ napisał:
    I teraz dostroisz obwody rezonansowe jak podpowiedział Olek II " Delikatna korekcja L 107, L 108." .
    Podpowiem, że głównie L108.


    Zrobiłem regulacje tych obwodów wg. opisu na "uchometr" i nie jest to trudne, efekt pracy radia jest zadowalający... jest niestety jedno "ale":

    Mianowicie radio pracuje ok przez jakiś czas, potem (czasem minuta, czasem 3, a czasem po 2 sekundach) radio "zatyka", zatykanie to objawia się jako brak jakiegokolwiek odsłuchu nawet po odkręceniu squelsha.
    Przerzuciłem radio do osobówki, która sieje zakłóceniami i zauważyłem, że na wyłączonym silniku radio "zatyka" po kilku minutach, natomiast gdy tylko odpalę silnik i pojawiają się zakłócenia radio "zatyka" od razu, szczególnie gdy dodam gazu, tak samo jest gdy ktoś bardzo blisko mnie nadaje.
    Radio "odblokowuje" się po krótkim wciśnięciu przycisku nadawania PTT lub dotknięciu czymś metalowym diody D161 po stronie anody (rezystorów).

    I teraz nie wiem czy nie lepiej założyć nowy temat?
    Chyba zamówię i sprawdzę tranzystory 2sk192 i 2sc2999 (jak w oryginalnym temacie), bo widzę, że z tymi 2sc2839 będzie więcej zabawy niż pożytku...
    Dodaję schemat, który uwidacznia wszystkie zmiany dokonane w radiu, bo teraz to już nie chodzi o sam mieszacz.

    TTi TCB-660 - Jaki zamiennik wstawić zamiast KTK211

    HDTune_Benchmark1 napisał:
    Z kolei spalić tego feta nie jest łatwo też zatem bez podmianki na pewniaka obstawiam jeszcze inne uszkodzenie.


    Nie dopisałem tego, ale ja go (KTK211) nie spaliłem, lecz uszkodziłem mechanicznie.
  • #23 13453777
    HDTune_Benchmark1
    Poziom 13  
    Można to w łatwy sposób wyjaśnić, ale lepiej zmierzyć i nie jest to jakieś specjalnie trudne.
    Powiedziałbym Ci co i jak gdybym wiedział czym dysponujesz.
    Co ten nieszczęsny C2999 tak Ci zamącił w głowie ?
    Właściwie możesz spróbować podmienić R104 na jakiś większy zaczynając od 1kΩ, ale to nie jest rozwiązanie...
    (na moje oko przegiąłeś pałę ze wzmocnieniem)
  • #24 13453879
    tomcatmedia2
    Poziom 9  
    Ten c2999 jest polecany tu na elektrodzie w opisie modyfikacji TTi TCB-880, oraz kilku innych radii i ponoć "robi robotę" zmniejszając szumy i poprawiając wzmocnienie. Niestety dysponuję tylko miernikiem uniwersalnym, do radia zajrzeć i zmierzyć cokolwiek mogę dopiero za kilka dni, bo zostawiłem je w aucie osobowym w bazie firmy gdzie pracuję, a jeżdżę ciężarówką dlatego rzadko bywam w domu i odpisuje po dłuższym czasie... Tak wiec schodzi mi długo ze wszystkim ale daję radę.
  • #25 13453898
    HDTune_Benchmark1
    Poziom 13  
    Mam jedno zasadnicze pytanie na ile oceniłbyś uchologicznie różnicę w natężeniu szumu AM/FM ?
    (bez anteny tak jak bylo fabrycznie)
  • #26 13454823
    tomcatmedia2
    Poziom 9  
    HDTune_Benchmark1 napisał:
    Mam jedno zasadnicze pytanie na ile oceniłbyś uchologicznie różnicę w natężeniu szumu AM/FM ?
    (bez anteny tak jak bylo fabrycznie)


    Jeśli chodzi o szumy to FM praktycznie nie używam, ale z anteną czy bez szumiało bardziej na FM.
    Przed zmianami na AM bez anteny szumiało głośno, teraz po tych zmianach mogę szczerze powiedzieć, że na AM bez anteny radio szumi dużo mniej nawet na max głośności. FM nadal głośno szumi.
  • #27 13456888
    HDTune_Benchmark1
    Poziom 13  
    Tego się spodziewałem to też podobnie zachowuje się konstrukcyjny odpowiednik ręczniak j/w.
    Ale, ale...
    :idea:
    Wśród tylu wymienionych części należałoby wyjaśnić sobie coś.
    Mógłbym spytać "po chłopsku", ale udając fachmana spytam jeszcze czy znasz, lub sprawdzałeś odstęp sygnału od szumu ?
    Drugie pytanie trochę trudniejsze, ale prawdopodobnie odpowiedź na nie może okazać się istotą Twoich problemów (dlatego poproszę o wsparcie kolegów) - czy wiesz czym jest próg zadziałania ARW na poziomie szumów własnych ?

    Dodano po 12 [minuty]:

    ...coś jeszcze dodam ku sprecyzowaniu
    Alan 42 multi przełączam AM/FM szum bez różnicy, lecz mimo to radio słyszy słabe sygnały całkiem przyzwoicie.
    To co koledzy gotowi obalić mit ?
  • #28 13458233
    tomcatmedia2
    Poziom 9  
    Ale to radio już fabrycznie szumiało głośniej na FM, niestety nie mam odpowiedniego zaplecza technicznego do pomiarów sygnał/szum, natomiast radio odbierało słabe sygnały z szumem to fakt, tylko trudno było cokolwiek zrozumieć a od szumu w aucie bolała głowa, teraz słabe sygnały są zupełnie zrozumiałe, na kiepskiej antenie (no name długość 1metr) rozmawiam z ludźmi oddalonymi o 10km w linii prostej (sprawdzane w nawigacji iGO w trybie przełajowym "poza drogami"), co nie było wcześniej możliwe.
    Inny przykład: Na antenie Sirio ml-145 ja jestem w Warszawie na ulicy Belgradzkiej i słyszę wyraźnie mobila na Połczyńskiej (~13km w linii prostej) - mi to wystarczy :)

    Radio mnie denerwowało i miałem wybór, pozbyć się go za 100zł i kupić lepsze, lub coś z nim zrobić. Wolałem z nim eksperymentować, bo nawet jak je uwalę to strata nie będzie duża a trochę się przy tym mogę nauczyć...

    Pozostaje mi zrobić tak, najpierw zamienię na oryginał Q101 i sprawdzę efekty, jeśli bez zmian to zamienię R163 i R175 do wartości oryginalnych.
    Obstawiam że Q101 ma za duże wzmocnienie lub mam błędne wartości R163 i R175, jeśli i to nie da efektu to pozostaje zamienić Q161 i Q162.
  • #29 13458482
    HDTune_Benchmark1
    Poziom 13  
    Byłem ciekaw co odpiszesz i powiem, że jak na kierowce idzie Ci zarąbiście, bo myślisz. Poszedłeś wg. wskazówek i doczytałeś, że chodzi wzbudzanie się Q101 tak prawdopodobnie jest. Odstęp sygnału od szumu dla słabych sygnałów zmalał głównie w wyniku wymiany diod na shotky, ale cała przyczyna tych szumów leży w zbyt dużym wzmocnieniu toru p.cz. 455kHz. Po prostu ktoś sobie wymyślił żeby w radiu z antenką o marnym zysku wzmacniać "na maksa" po to by wzmocnić natężenie słabych sygnałów. Efektem tego potężne wzmocnienie toru p.cz. nie podlega auto-regulacji aż do poziomu ok. 2s na skali, bo na ten poziom przy diodzie DZ181 jest ustawiony próg zadziałania ARW. Jeżeli teraz zrobiłbyś zworkę w tym miejscu, układ zobaczy niższy poziom sygnału i nie dopuści do wzmocnienia tych szumów. Wygląda to mniej więcej jak eliminacja "turbodziury" w dieslu.
    Twoje ucho sądzi, że ARW działa liniowo w całym zakresie dynamiki, ale tak nie jest z powodu tej właśnie "turbodziury".
  • #30 13725643
    tomcatmedia2
    Poziom 9  
    Witam ponownie, długo mi to zajęło ze względu na pracę, święta i brak wolnego czasu ale w końcu udało mi się ogarnąć to radyjko :) Wszystkim Dziękuję za podpowiedzi.
    Był problem z "zatykaniem"radia więc wymieniłem tranzystor Q101 na oryginał i nic nie pomogło, zamieniłem pierwszy mieszacz Q102 i Q103 na tranzystory J310 (zamiast tych BF256) i też nie pomogło...
    Problem "zatykania" radia był przy drugim mieszaczu, tranzystory 2sc2839 co prawda były by dobre bo radio ładnie odbierało, ale nie miałem czasu i cierpliwości ich ujarzmić by się nie "zatykało" a zmiana rezystorów R163 i R175 na wszelkie inne wartości nic nie pomagała. Zatem tak jak w oryginalnym temacie wstawiłem w drugi mieszacz 2sc2999, wartości rezystorów też jak w oryginalnym temacie i problem zniknął.
    Wracając do pytania jak w temacie - KTK211 zastąpiłem BF256 a potem J310 i oba typy się sprawdzają. Jeśli ktoś się zastanawia czy jest różnica po przeróbkach w stosunku do oryginału? -jest i to duża, teraz radia można posłuchać w aucie a nie tak jak wcześniej jeden wielki hałas i bicie po uszach wysokimi tonami. Zrobiłem 200km jednocześnie porównując pracę z Alanem 48plus i TTi pracuje lepiej. Natomiast gdybym teraz miał zdecydować czy bawić się w to samemu czy zlecić to serwisowi, to zlecił bym to serwisowi bo im poszło by to wiele sprawniej.
    Teraz z czystej ciekawości porównam 2sk192, j310 i bf256 w pierwszym mieszaczu, wybiorę najlepszy i tak już zostawię. Potem jeśli ktoś chce wrzucę tu schemat uwzględniający wszystkie zmiany.
    Pozdrawiam i do usłyszenia w trasie :)
REKLAMA