logo elektroda
logo elektroda
X
logo elektroda
REKLAMA
REKLAMA
Adblock/uBlockOrigin/AdGuard mogą powodować znikanie niektórych postów z powodu nowej reguły.

Superstar 3900 - wzbudzanie modulacji przy maksymalnym mic gain

ss3900 11 Mar 2014 20:06 1353 1
REKLAMA
  • #1 13393816
    ss3900
    Poziom 5  
    Witam serdecznie forumowiczów.

    Mam problem z moim superstarem 3900,polega on na tym że wzbudza się modulacja.Jak dam do oporu mic gain to stoi nośna na wstęgach.Próbowałem patentu z rdzeniem wkręcanym w dławik 39 i trochę się poprawiło ale to jeszcze nie to.Dziwne jest to że jak wcisnę ptt to wskazówka s-metra pokazuje ok 6s w zupełnej ciszy,ale jak w tym czasie dotknę potencjometrów lub przedniego panela to przestaje wzbudzać i wskazówka opada tak jak powinna być.
    Czy ktoś wie o co chodzi?-może ktoś z Was miał podobny problem z tym radiem i jakoś sobie poradził.
    Dziękuję za ewentualne wskazówki i pozdrawiam.
  • REKLAMA
  • #2 13410802
    SP5ANJ
    Spoczywaj w Pokoju
    Witam.

    ss3900 napisał:
    Dziwne jest to że jak wcisnę ptt to wskazówka s-metra pokazuje ok 6s w zupełnej ciszy,ale jak w tym czasie dotknę potencjometrów lub przedniego panela to przestaje wzbudzać i wskazówka opada tak jak powinna być.

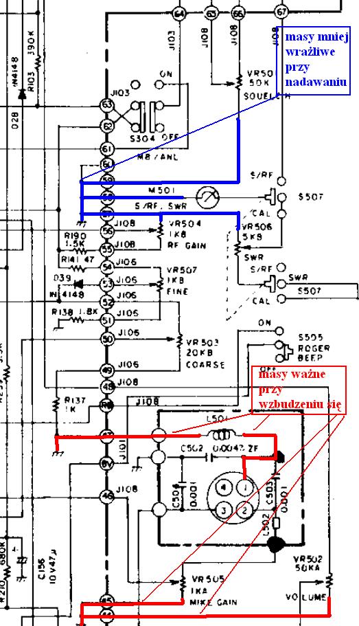
    Prawdopodobnie - typowy objaw braku masy GND radia na gnieździe mikrofonowym i/lub masy na złączach lutowanych.

    Superstar 3900 - wzbudzanie modulacji przy maksymalnym mic gain

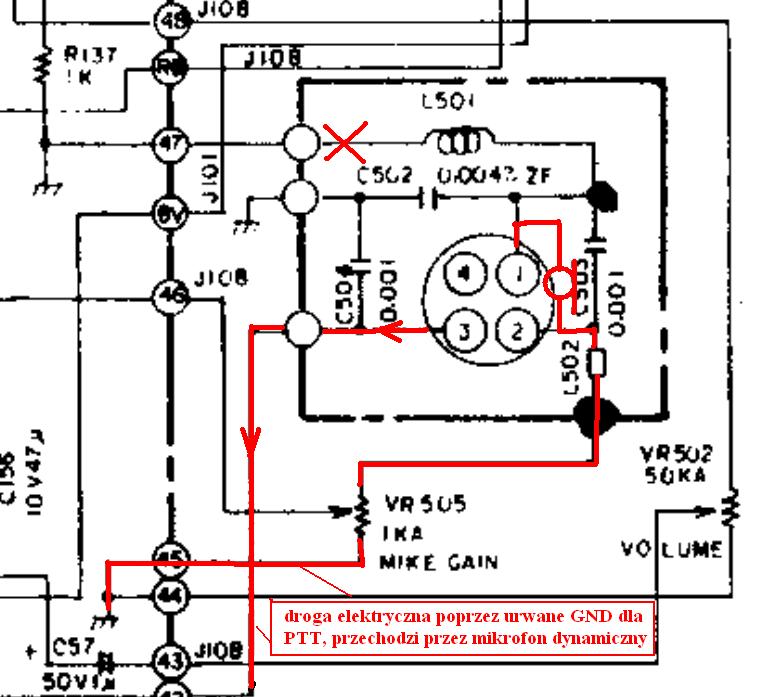
    Zdarza się również, że możesz mieć urwaną masę w samym wtyku mikrofonowym i możesz włączyć PTT poprzez oporność mikrofonu dynamicznego - sprawdź.

    Superstar 3900 - wzbudzanie modulacji przy maksymalnym mic gain


    Pozdrawiam.
REKLAMA