logo elektroda
logo elektroda
X
logo elektroda
REKLAMA
REKLAMA
Adblock/uBlockOrigin/AdGuard mogą powodować znikanie niektórych postów z powodu nowej reguły.

Alan 87 - Wzbudzanie tranzystorów i nośna 3W na SSB bez modulacji

wielki1980 15 Mar 2014 16:37 5961 18
REKLAMA
  • #1 13406461
    wielki1980
    Poziom 13  
    Koledzy mam problem - tranzystory się wzbudzają i powstaje nośna jak nie moduluję. Wymieniłem kondensatory C208 i C170 i nadal to samo, wkręcenie rdzenia w cewkę L39 też nie pomaga. Moc jaka wychodzi z radia przy wciśniętej nośnej bez modulacji to około 3W. Proszę pomóżcie co mogę jeszcze zrobić.
  • REKLAMA
  • #2 13406526
    SP5ANJ
    Spoczywaj w Pokoju
    Witam.

    Zacznij od podstaw ustawiając modulator DSB na największe wytłumienie nośnej poprzez regulację VR7.

    Alan 87 - Wzbudzanie tranzystorów i nośna 3W na SSB bez modulacji Alan 87 - Wzbudzanie tranzystorów i nośna 3W na SSB bez modulacji

    Ustawiasz go na jak najmniejszy sygnał nośnej i powinieneś uzyskać tłumienie jej na poziomie nie mniejszym niż -50dB.


    Pozdrawiam.
  • #3 13406760
    wielki1980
    Poziom 13  
    Ustawiałem VR7 jednak nadal to samo. Nawet wymieniłem potencjometr i nic nie pomogło.
  • REKLAMA
  • #4 13406912
    SP5ANJ
    Spoczywaj w Pokoju
    Oczywiście kręcąc VR7 wyciszyłeś poziom mikrofonu do "0" .

    Jeżeli dalej się "wzbudza" (jest nośna) to sprawdź czy ta nośna to efekt przenikającego sygnału w.cz. (sygnał o stałem poziomie i kanałowej częstotliwości) czy to jest tylko produkt uboczny tego wzbudzenia (nośna bez stabilnego poziomu i bez stałej częstotliwości kanałowej). :?:

    Sprawdzić możesz na innym dowolnym odbiorniku CB czy ta "nośna" jest w kanale.

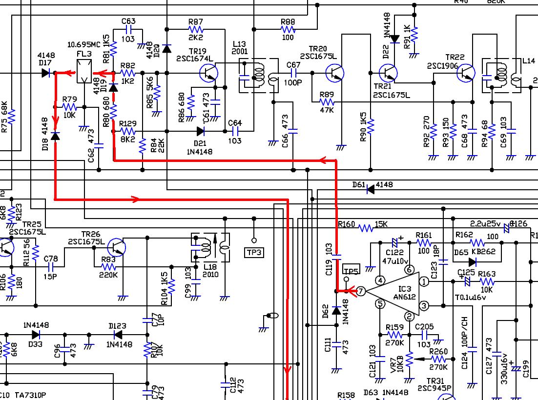
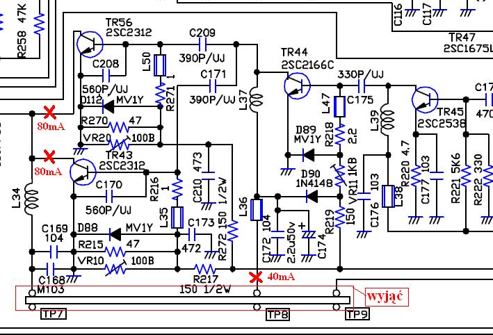
    Następnym pożądanym krokiem jest ustawienie prawidłowych prądów spoczynkowych "driver-a" i stopnia mocy nadajnika. Przy zbyt wysokim prądzie spoczynkowym czasami tak się dzieje jak u Ciebie.
    Prądy spoczynkowe mierzymy w emisji SSB bez mikrofonu, jak na rysunku i ustawiamy na :
    driver - 40mA a PA - po 80mA

    Alan 87 - Wzbudzanie tranzystorów i nośna 3W na SSB bez modulacji Alan 87 - Wzbudzanie tranzystorów i nośna 3W na SSB bez modulacji

    Koniecznie na czas ustawiania prądów spoczynkowych wyjąć zworkę (pionowa płytka laminatu).


    Pozdrawiam.
  • REKLAMA
  • #5 13407407
    wielki1980
    Poziom 13  
    Poziom mikrofonu na zero, prądy spoczynkowe ustawione tylko ja je mierzę dla drivera +TP9 -TP8 a dla PA +TP9 -TP7.
  • #6 13416284
    wielki1980
    Poziom 13  
    Pomoże ktoś?
  • #8 13416467
    wielki1980
    Poziom 13  
    Spróbuję wieczorem i dam znać czy pomogło.
  • #10 13421688
    wielki1980
    Poziom 13  
    SP5IT napisał:
    Połącz szeregowo kondensator 50nF i rezystor 68ohm i zewrzyj tym BE w driverze i potem to samo z każdą z końcówek mocy.
    M
    Połączenie Bazy z Emiterem tym układem nic nie zmieniło, ale połączenie bazy z kolektorem pomogło tylko moc radia spadła o około 30%. Nie wiem czy takie wykonanie może pracować na dłuższą metę. Posprawdzałem na wszystkich modulacjach i niby nic się nie wzbudza.
  • #13 13424570
    HDTune_Benchmark1
    Poziom 13  
    Stary nie rozumiesz to jak chcesz zrobić to radio. IC3 to coś jak mixer tyle, że zrównoważony trzeba sprawdzić czy nośna nie przedostaje się na TP5. Potem obie wstęgi lecą na trans-filter FL-3. Schemat blokowy Link

    Dodano po 12 [minuty]:

    TR31 przełącza rodzaj modulacji pomiędzy AM/FM i USB/CW/LSB
  • #14 13424698
    wielki1980
    Poziom 13  
    Nie rozumiem , bo nie jestem elektronikiem- jak możesz to prościej wytłumacz.
  • #15 13424726
    HDTune_Benchmark1
    Poziom 13  
    Jak jest wina w IC3, lub przed i zrobisz zwarę na jednym z dwóch we/wy FL3, to nośna zginie.
  • #16 13426333
    SP5ANJ
    Spoczywaj w Pokoju
    Witam.

    Z pełnym Szacunkiem , ale :
    HDTune_Benchmark1 napisał:
    Jak jest wina w IC3, lub przed i zrobisz zwarę na jednym z dwóch we/wy FL3, to nośna zginie.

    Nie może być tak , że nośna ginie po przejściu poprzez filtr "kwarcowy" gdy mamy do czynienia ze źle "nastawionym" pilotem 10,695 MHz.

    Alan 87 - Wzbudzanie tranzystorów i nośna 3W na SSB bez modulacji
    To tylko przykład "prowadzenia" sygnału DSB z IC3 poprzez filtr "kwarcowy" FL3, po którym "wyjdzie" uformowany sygnał SSB (USB czy LSB).

    Tutaj nie mamy żadnej sposobności w ustawieniu tłumienia modulatora DSB (czytamy zrównoważenia "nośnej" w emisjach wstęgowych).


    Pozdrawiam.
  • REKLAMA
  • #17 13426419
    HDTune_Benchmark1
    Poziom 13  
    Nic nie mówię, bo tak jest i nic nie mówię, że te sztuczki na wzbudzenia są złe, lecz póki co nie wiadomo co się w ogóle dzieje.
    W tej sytuacji sądzę, że najszybciej próbować zdusić sygnał cofając się wstecz. A może spotkamy się w mikrofonie.
    Wprawny serwisant wziąłby częstościomierz i policzył czy to nośna czy wzbudzenie ssb, tj. prążek widma oddalony od częstotliwości nośnej o ok. 1...2kHz jaki musi prześc przez filtr kwarcowy, zatem piszę "nośna" w cudzysłowie.
  • #18 13427000
    wielki1980
    Poziom 13  
    Może coś być z częstotliwością ponieważ moje radio na USB aby poprawnie pracowało (w częstotliwości względem innych użytkowników) a posiadam miernik częstotliwości FRQ-8F2 to muszę ustawić się względem miernika około 500Hz poniżej częstotliwości. Miernik jest podpiety przez sondę S1 w punkt TP3. W Jacksonie którego też posiadam jest poprawnie a w ttym alanie jakby w punkcie TP3 była za niska częstotliwość.
  • #19 13427148
    SP5ANJ
    Spoczywaj w Pokoju
    Witam.

    Mając miernik częstotliwości ustaw piloty na ich właściwą f .

    Ze względu na "dziwną charakterystykę" zbocza takich filtrów proponuję abyś ustawił piloty na częstotliwościach 10,693 MHz, 10,695 MHz, 10,697 MHz .

    Alan 87 - Wzbudzanie tranzystorów i nośna 3W na SSB bez modulacji

    A następnie wstroić w "0" albo w "5" generatorem.

    Alan 87 - Wzbudzanie tranzystorów i nośna 3W na SSB bez modulacji


    Pozdrawiam.
REKLAMA