Witam,
Chciałbym mierzyć prąd i natężenie w obwodzie 220V DC i prądzie około 20A.
Do pomiaru natężenia chcę użyć ACS712, który ma zakres do 30A.
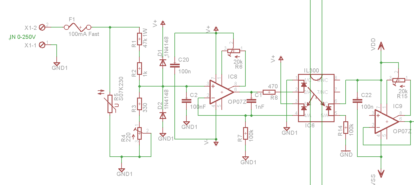
Nie mam pomysłu jak mierzyć napięcie. Jak wiemy na piny ADC w uC nie możemy podać więcej niż 2,56V. Zastosowanie dzielnika napięcia też chyba nie wchodzi w grę, bo z tego rezystora zostanie kawałek węgla (mowa o najpopularniejszych rezystorach 1/4W). Macie jakieś pomysły?
Chciałbym mierzyć prąd i natężenie w obwodzie 220V DC i prądzie około 20A.
Do pomiaru natężenia chcę użyć ACS712, który ma zakres do 30A.
Nie mam pomysłu jak mierzyć napięcie. Jak wiemy na piny ADC w uC nie możemy podać więcej niż 2,56V. Zastosowanie dzielnika napięcia też chyba nie wchodzi w grę, bo z tego rezystora zostanie kawałek węgla (mowa o najpopularniejszych rezystorach 1/4W). Macie jakieś pomysły?
