Witam,
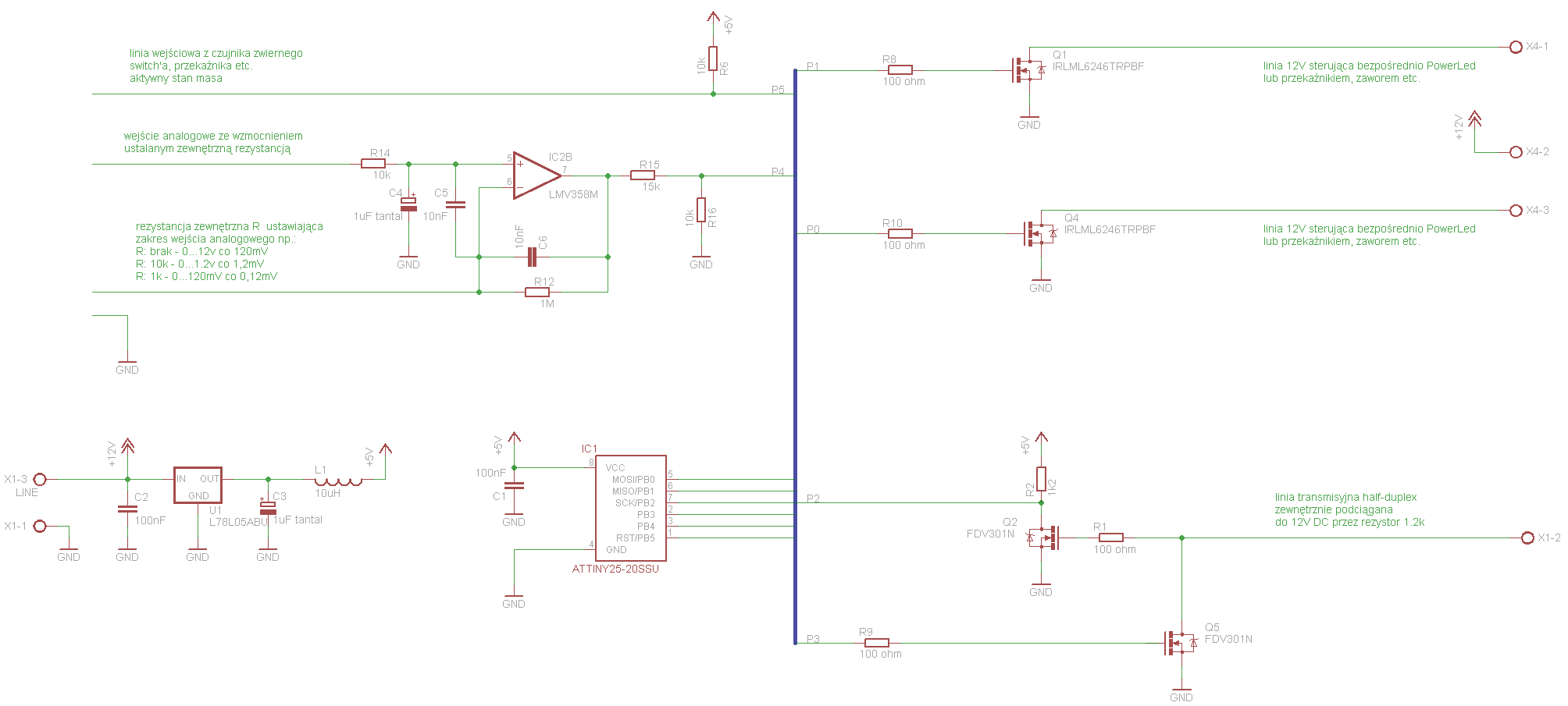
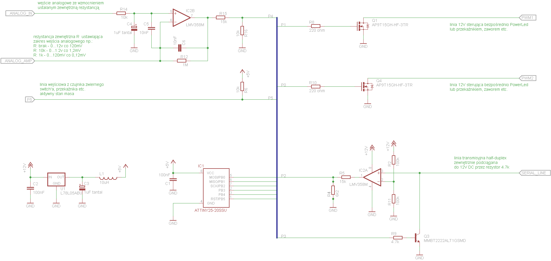
bardzo proszę u słówko krytycznego komentarza n/t poniższego ( lewego ) schematu. Jak mam nadzieję widać jest to dosyć prosty sterownik umożliwiający:
a. komunikację szeregową half-duplex ( ok 30m przewodu, zewnętrzny pull'up linii b.7k do 12v, kodowanie manchester ), urządzeń ma na jednej linii wisieć wiele + 1 jeden master, którego nie opisuje ten schemat
c. sterowanie PWM pojedynczego odbiornika mocy ( do 10W, np żarówka led )
d. odczyt z czujnika analogowego sygnału napięciowego ( pir, hall, czujnik gazu etc. ) o bliżej nieokreślonym charakterze ( dlatego zewnętrzna regulacja wzmocnienia )
e. sterowanie pojedynczym przekaźnikiem zewnętrznym 12v
f. przerwanie z zewnętrznego źródła sygnału 0-12v ( np. switch, kontaktron etc. )
Szczególnie interesuje mnie część dotycząca komunikacji szeregowej oraz analogowego wejścia z regulacją wzmocnienia czyli tych rejonów gdzie występują opampy
Pytania:
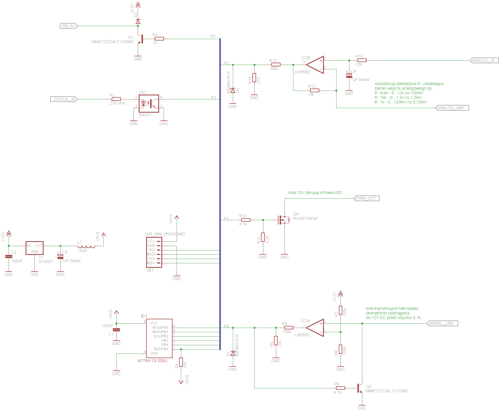
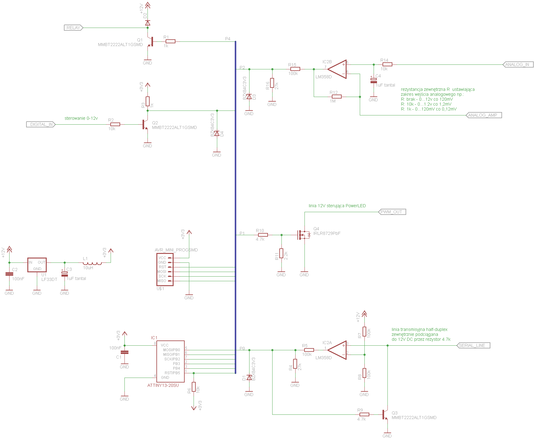
1. Czy warto zrezygnować z transoptora ( lewy schemat ) na korzyść tranzystora ( prawy schemat ) i czy tak zapięty tranzystor ma wogóle jakiś sens? ( sterowanie bazy 12v zasilanie kolektora 3.3v )
2. Czy zenerki zabezpieczające powinny być 3v3 czy raczej na wyższe napięcie?
3. Czy 1M w pętli sprzężenia górnego opampa jest ok?
i ogólnie:
4. Czy dobór elementów jest prawidłowy?
5. Czy jakieś części wydają się Wam zbędne? ( istotny jest koszt całosci, ale i niezawodność )
6. Czy czegoś Waszym zdaniem brakuje? ( np. widzicie jakieś zagrożenia )
7. Inne mniej lub bardziej kardynalne błędy?
Z góry bardzo, bardzo, bardzo dziękuję za Wasze podpowiedzi.

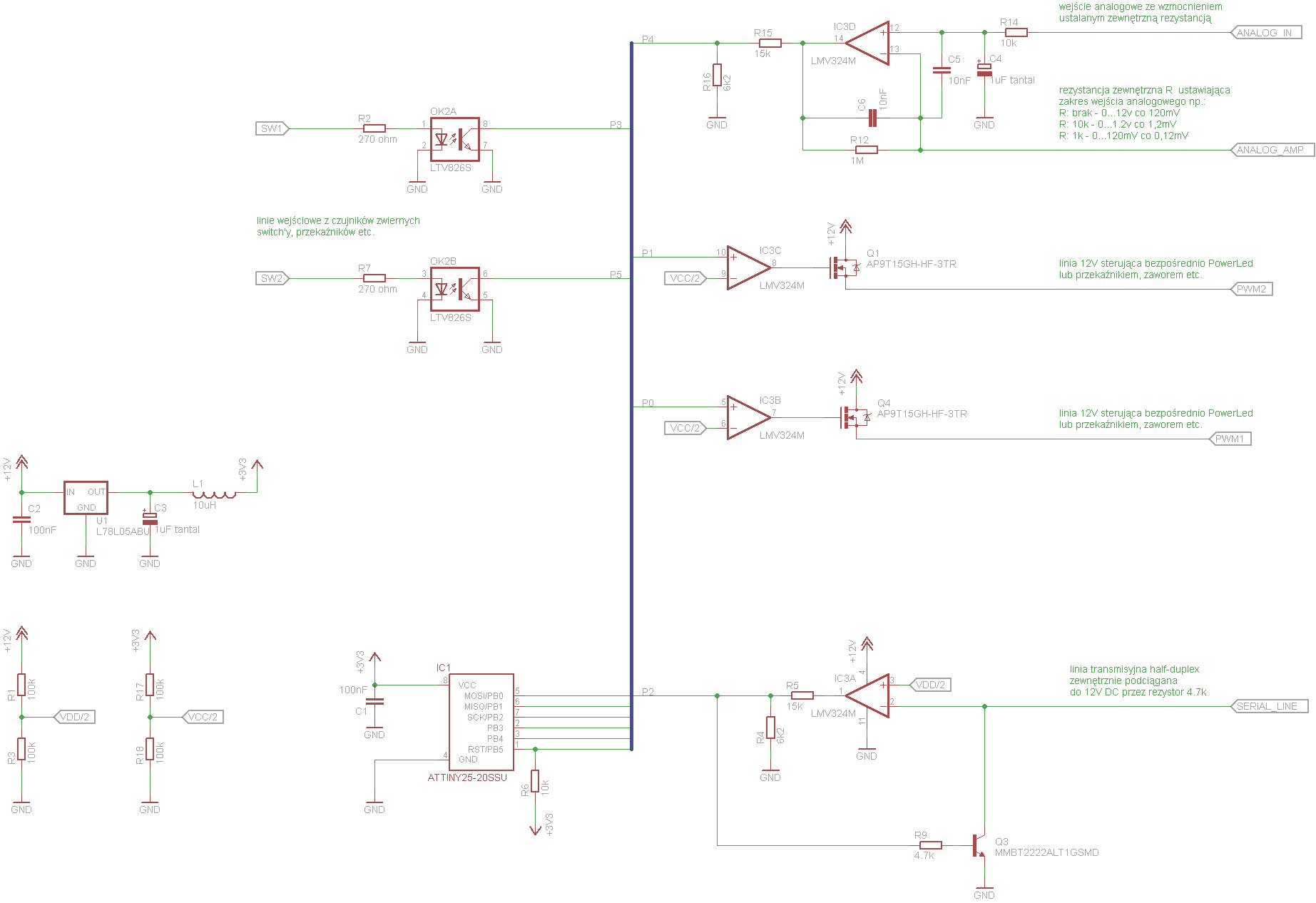
bardzo proszę u słówko krytycznego komentarza n/t poniższego ( lewego ) schematu. Jak mam nadzieję widać jest to dosyć prosty sterownik umożliwiający:
a. komunikację szeregową half-duplex ( ok 30m przewodu, zewnętrzny pull'up linii b.7k do 12v, kodowanie manchester ), urządzeń ma na jednej linii wisieć wiele + 1 jeden master, którego nie opisuje ten schemat
c. sterowanie PWM pojedynczego odbiornika mocy ( do 10W, np żarówka led )
d. odczyt z czujnika analogowego sygnału napięciowego ( pir, hall, czujnik gazu etc. ) o bliżej nieokreślonym charakterze ( dlatego zewnętrzna regulacja wzmocnienia )
e. sterowanie pojedynczym przekaźnikiem zewnętrznym 12v
f. przerwanie z zewnętrznego źródła sygnału 0-12v ( np. switch, kontaktron etc. )
Szczególnie interesuje mnie część dotycząca komunikacji szeregowej oraz analogowego wejścia z regulacją wzmocnienia czyli tych rejonów gdzie występują opampy
Pytania:
1. Czy warto zrezygnować z transoptora ( lewy schemat ) na korzyść tranzystora ( prawy schemat ) i czy tak zapięty tranzystor ma wogóle jakiś sens? ( sterowanie bazy 12v zasilanie kolektora 3.3v )
2. Czy zenerki zabezpieczające powinny być 3v3 czy raczej na wyższe napięcie?
3. Czy 1M w pętli sprzężenia górnego opampa jest ok?
i ogólnie:
4. Czy dobór elementów jest prawidłowy?
5. Czy jakieś części wydają się Wam zbędne? ( istotny jest koszt całosci, ale i niezawodność )
6. Czy czegoś Waszym zdaniem brakuje? ( np. widzicie jakieś zagrożenia )
7. Inne mniej lub bardziej kardynalne błędy?
Z góry bardzo, bardzo, bardzo dziękuję za Wasze podpowiedzi.
