Witam.
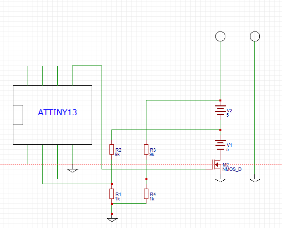
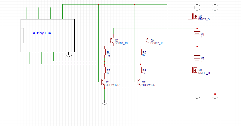
Chciałem zaprogramować moje ATtiny13A, żeby mierzyło napięcie na dwóch akumulatorkach Li-ion. Jeśli napięcie na którymś z nich spadnie poniżej 3.20V to ma procesor ma wyłączyć MOSFET-a. Problem w tym, że nie wiem jak podłączyć kontroler do akumulatorka każdego z osobna, bo w serii napięcia mierzyć się nie da, bo jest razem więcej niż 5 V. Jak podłącze Analog input do minusa którejś z baterii to wtedy kontroler się spali....
Proszę o pomoc, dopiero zaczynam z mikrokontrolerami.
Program piszę w Arduino IDE jeśli by to coś zmieniało.
Pozdrawiam
Chciałem zaprogramować moje ATtiny13A, żeby mierzyło napięcie na dwóch akumulatorkach Li-ion. Jeśli napięcie na którymś z nich spadnie poniżej 3.20V to ma procesor ma wyłączyć MOSFET-a. Problem w tym, że nie wiem jak podłączyć kontroler do akumulatorka każdego z osobna, bo w serii napięcia mierzyć się nie da, bo jest razem więcej niż 5 V. Jak podłącze Analog input do minusa którejś z baterii to wtedy kontroler się spali....
Proszę o pomoc, dopiero zaczynam z mikrokontrolerami.
Program piszę w Arduino IDE jeśli by to coś zmieniało.
Pozdrawiam